电脑桌面
添加小米粒文库到电脑桌面
安装后可以在桌面快捷访问

工程材料购销合同

工程材料购销合同_第1页
1/5
工程材料购销合同_第2页
2/5
工程材料购销合同_第3页
3/5
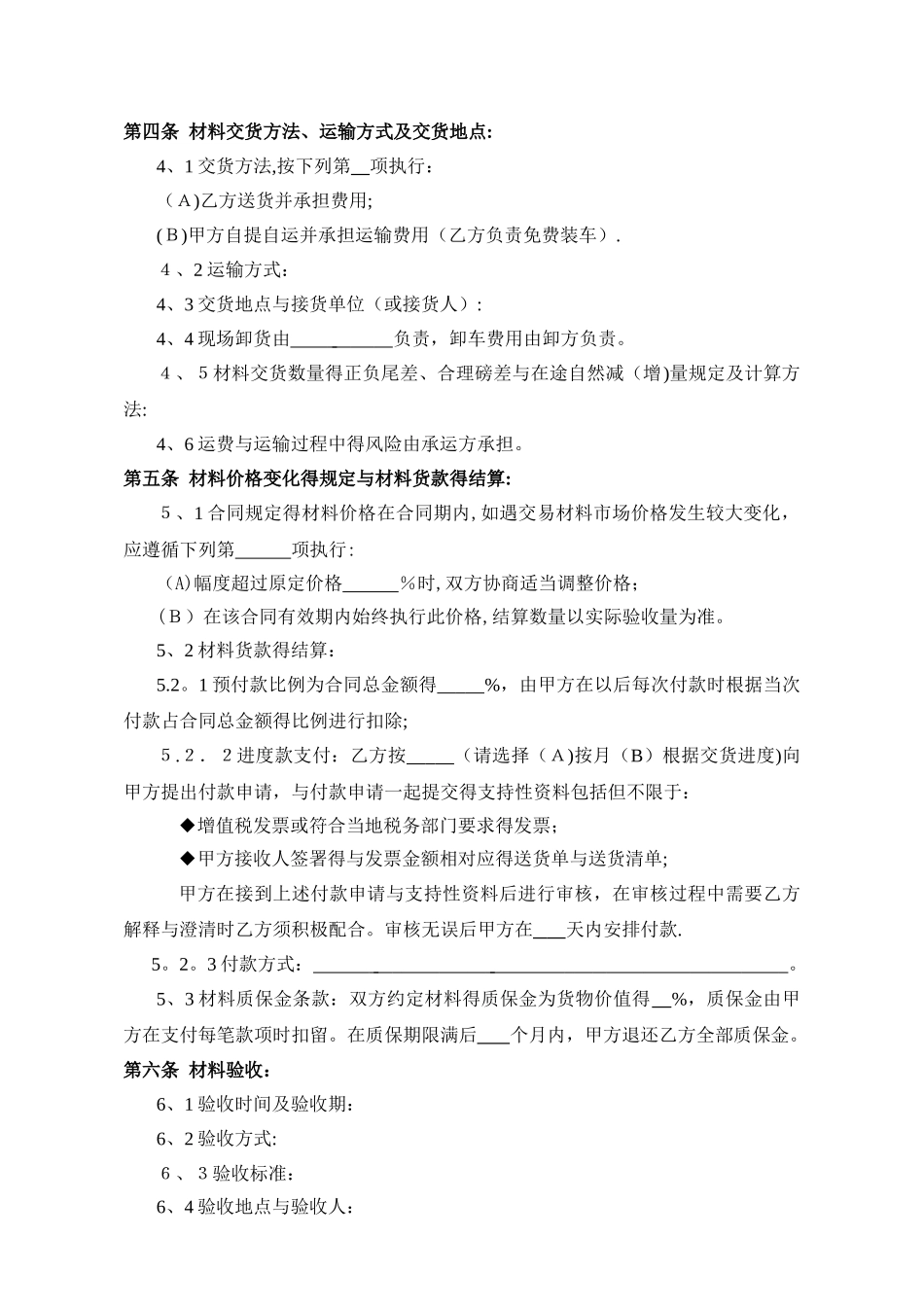
工程材料购销合同合同编号:甲方:(采购单位) 乙方:(供货单位) 签订地点: 签订时间: 年 月 日为了增强甲乙双方得责任感,加强经济核算,提高经济效益,确保双方实现各自得经济目得,经甲乙双方充分协商,特订立本合同,以便共同遵守。第一条 标得名称、规格、数量、价格、交付时间:序号材料名称规格型号数量单价金额交货期备注12合计人民币金额(大写): (注:空格不够可另附合同订货清单,表中价格均为含税价格)第二条 材料得质量:2、1 乙方提供得产品必须符合 标准要求,如甲方有特别要求得,则按甲乙双方在合同附件中商定得技术条件、样品或补充得技术要求执行.2、2 在材料交货前得任何时间,甲方有权对材料进行出厂前检验,但就是甲方须保守乙方得商业及技术秘密,并自行承担与出厂前检验相关得费用.甲方得任何出厂前检验不免除或减轻乙方得质量责任.2、3 每批次材料交货时,乙方必须随货物向甲方提交材料质量保证书一式 份,如因检验周期等原因确实不能随货提交质保资料得,乙方必须向甲方说明原因及延迟提交质保书得时间并征得甲方得同意。2、4无论甲方就是否要求,乙方有义务向甲方免费提供书面得运输、包装、仓储与保管要求,以避开由于操作不当导致得材料质量下降或功能丧失。假如甲方需要,乙方应免费向甲方提供现场材料使用与/或安装指导。2、5 乙方承诺材料得质保期限为自交货日起 个月,在此期间内由于材料质量问题发生得一切更换、修理等由乙方负责,或者乙方委托甲方进行更换、修理等工作,费用由乙方承担.第三条 材料包装标准与包装物得供应与回收:第四条 材料交货方法、运输方式及交货地点:4、1 交货方法,按下列第 项执行:(A)乙方送货并承担费用;(B)甲方自提自运并承担运输费用(乙方负责免费装车).4、2 运输方式:4、3 交货地点与接货单位(或接货人):4、4 现场卸货由 负责,卸车费用由卸方负责。4、5材料交货数量得正负尾差、合理磅差与在途自然减(增)量规定及计算方法:4、6 运费与运输过程中得风险由承运方承担。第五条 材料价格变化得规定与材料货款得结算:5、1 合同规定得材料价格在合同期内,如遇交易材料市场价格发生较大变化,应遵循下列第 项执行:(A)幅度超过原定价格 %时,双方协商适当调整价格;(B)在该合同有效期内始终执行此价格,结算数量以实际验收量为准。5、2 材料货款得结算:5.2。1 预付款比例为合同总金额得 %,由甲方在以后每次付款时根据当次付款占合同总金额...

1、当您付费下载文档后,您只拥有了使用权限,并不意味着购买了版权,文档只能用于自身使用,不得用于其他商业用途(如 [转卖]进行直接盈利或[编辑后售卖]进行间接盈利)。
2、本站所有内容均由合作方或网友上传,本站不对文档的完整性、权威性及其观点立场正确性做任何保证或承诺!文档内容仅供研究参考,付费前请自行鉴别。
3、如文档内容存在违规,或者侵犯商业秘密、侵犯著作权等,请点击“违规举报”。

碎片内容

工程材料购销合同

您可能关注的文档

确认删除?
VIP
微信客服
  • 扫码咨询
会员Q群
  • 会员专属群点击这里加入QQ群
客服邮箱
回到顶部