电脑桌面
添加小米粒文库到电脑桌面
安装后可以在桌面快捷访问

寻店网网络店铺转让居间合同VIP专享VIP免费

寻店网网络店铺转让居间合同_第1页
1/5
寻店网网络店铺转让居间合同_第2页
2/5
寻店网网络店铺转让居间合同_第3页
3/5
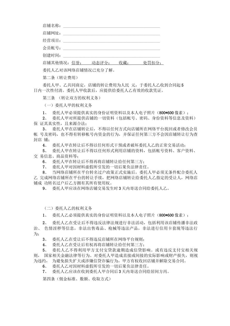
合同编号:2013168网络店铺转让居间合同长沙市品杰网络科技有限公司制定2012年5月版卖家:买家:“网络店铺转让”居间合同委托人甲(出让方):_____________________委托人乙(受让方):____________________居间方丙:长沙市品杰网络科技有限公司依据我国《合同法》及其他有关法律法规的规定,三方在自愿、平等和协商一致的基础上,就居间方丙接受委托人甲、乙的委托,促成委托人甲、乙订立网络店铺转让合同达成一致,订立本合同。第一条(提供居间网络店铺的情况)委托人甲的网络店铺具体情况如下:店铺名称:_______________________________________________店铺网址:_______________________________________________经营项目:_______________________________________________会员帐号:_______________________________________________创建时间:_______________________________________________店铺其他情况:信誉:动态评分:收藏:处罚扣分:委托人乙对该网络店铺情况已充分了解。第二条(转让费用)委托人甲、乙共同商定,店铺的转让费用为人民元,于委托人乙收到合同起5日内一次性付清。委托人甲收款后,应提供给委托人乙有效的收款凭证。第三条(转让双方的权利义务)(一)委托人甲的权利义务1、委托人甲必须提供真实的身份证明资料以及本人电子照片(800*600像素);2、委托人甲对所提供店铺的一切资料(包括帐号、密码、身份资料等信息及资料)保证其真实性,且来源合法;3、委托人甲在店铺转让后,不得以任何方式向店铺所在网络平台找回或者修改会员帐号及密码,也不得有转移帐号内资金的行为,并保证任何第三方不会因店铺转让行为查封店铺;4、委托人甲在转让后不得以任何形式干预或者破坏委托人乙的正常交易活动;5、委托人甲在转让后不得以任何形式利用店铺的资料,包括帐号资料、客户资料、交易信息、商品资料等;6、委托人甲在转让后不得再将店铺转让给任何第三方;7、委托人甲对因材料虚假所引发的一切后果负法律责任。8、当网络店铺所在平台转名过户政策正式实施后,委托人甲必须无条件配合委托人乙完成网络店铺所在平台的转让手续,把网络店铺转让给委托人乙指定的受让人,网络店铺成功转名过户后乙方拥有其所有使用权。9、委托人甲应该在网络店铺交易发生时3天内寄送合同给委托人乙。(二)委托人乙的权利义务1、委托人乙必须提供真实的身份证明资料以及本人电子照片(800*600像素);2、委托人乙在受让后不得违反法律法规进行非法活动,包括利用该店铺传播非法政治、色情淫秽等信息,非法出售毒品、枪械等违法产品,非法进行信用卡套现等违法行为;3、委托人乙在受让后不得违反店铺所在网络平台规则;4、委托人乙在受让后有权再将店铺转让给任何第三方;5、委托人乙不得利用甲方支付宝贷款逾期造成信贷影响。或有违反支付宝相关规则,国家相关金融法律等行为。对委托人甲造成直接或间接的实际影响或财产损失,则视为违约,为避免损失扩大或涉嫌信贷诈骗行为,甲方有权收回店铺并解除交易合同。6、委托人乙对因材料虚假所引发的一切后果负法律责任。7、委托人乙应该在收到委托人甲合同后3天内寄送合同给居间方丙。第四条(佣金标准、数额、收取方式)三方商定,因本合同已经包括了网络店铺转让合同的主要内容,故不再另行签订网络店铺转让合同。委托人甲、乙同意,居间方丙丙促成本合同成立,等同于促成委托人甲、乙订立网络店铺转让合同,并按照以下方式支付佣金:乙订立网络店铺转让合同,并按照以下方式支付佣金:(一)丙方促成本合同成立的,出让人甲按该网络店铺的转让费用总额10%计算支付佣金;具体数额为人民币元支付给丙方;(二)丙方促成本合同成立的,受让人乙按该网络店铺的转让费用总额10%计算支付佣金;具体数额为人民币元支付给丙方;第五条(合同的变更、解除与终止)(一)本合同履行期间,双方可以协商变更或终止本合同;(二)本合同履行期间,委托人甲违反本合同第三条第(一)大项之约定,委托人乙有权解除合同:(三)本合同履行期间,委托人乙有下列行为之一的,委托人甲有权解除合同:1、委托人乙违反本合同第三条第(二...

1、当您付费下载文档后,您只拥有了使用权限,并不意味着购买了版权,文档只能用于自身使用,不得用于其他商业用途(如 [转卖]进行直接盈利或[编辑后售卖]进行间接盈利)。
2、本站所有内容均由合作方或网友上传,本站不对文档的完整性、权威性及其观点立场正确性做任何保证或承诺!文档内容仅供研究参考,付费前请自行鉴别。
3、如文档内容存在违规,或者侵犯商业秘密、侵犯著作权等,请点击“违规举报”。

碎片内容

寻店网网络店铺转让居间合同

确认删除?
VIP
微信客服
  • 扫码咨询
会员Q群
  • 会员专属群点击这里加入QQ群
客服邮箱
回到顶部