电脑桌面
添加小米粒文库到电脑桌面
安装后可以在桌面快捷访问

模板工程分包合同

模板工程分包合同_第1页
1/4
模板工程分包合同_第2页
2/4
模板工程分包合同_第3页
3/4
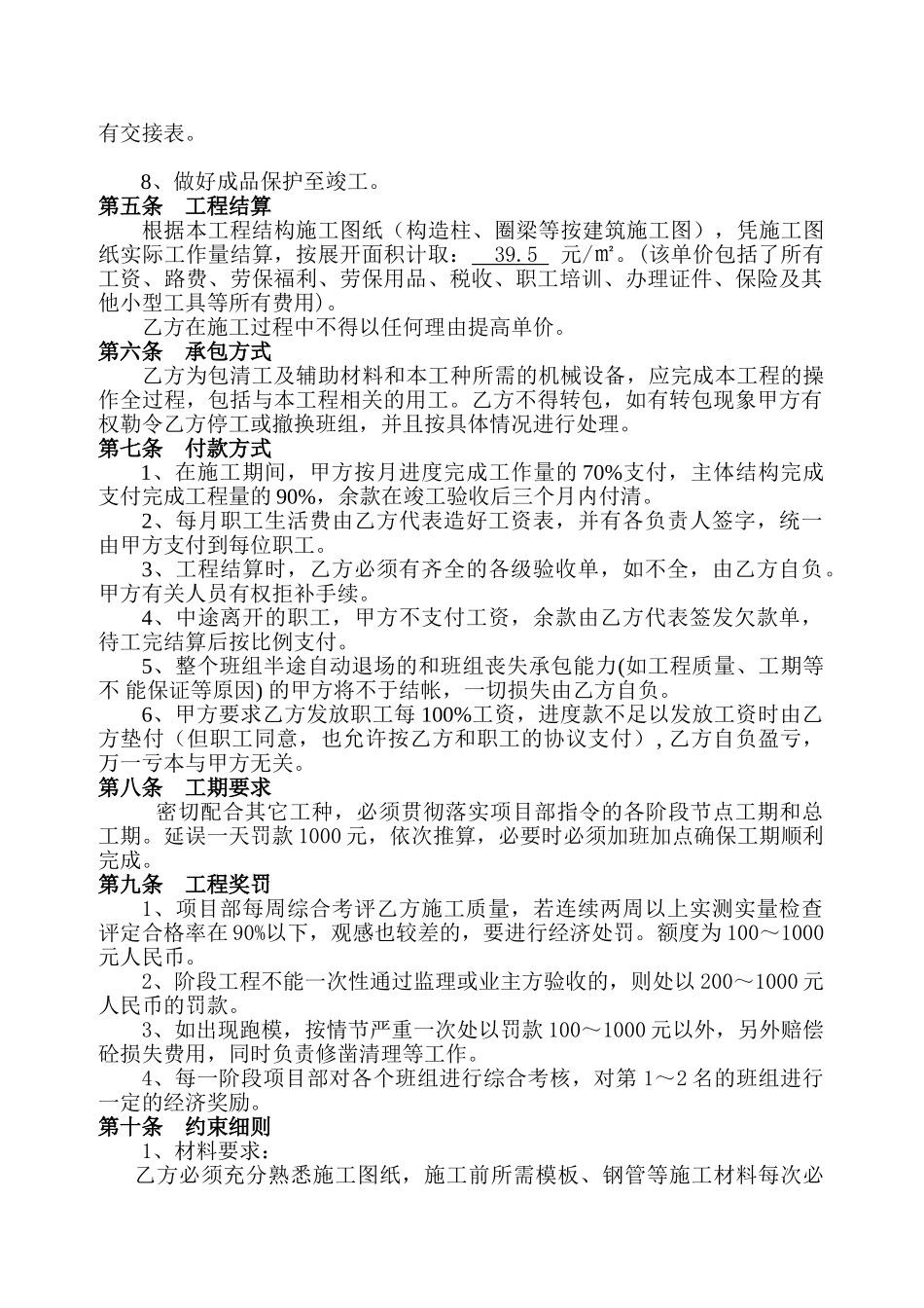
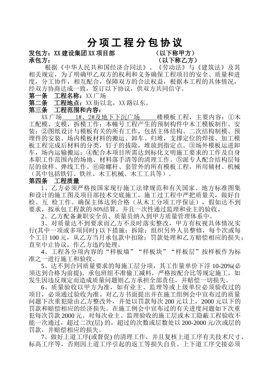
分 项 工 程 分 包 协 议发包方:XX 建设集团 XX 项目部 (以下称甲方)承包方: (以下称乙方)根据《中华人民共和国经济合同法》、《劳动法》与《建筑法》及其相关规定,为了明确甲乙双方的权利和义务确保工程项目的安全、质量和进度,分工协作,相互配合,保障双方的合法权益,根据本工程的具体情况,经双方协商达成一致,签订以下协议,供双方共同信守。第一条 工程名称:XX 广场第二条 工程地点:XX 街以北,XX 路以东。第三条工程范围和内容:XX 广场 1# 、 2# 及地下下沉广场 楼模板工程,主要内容:①木工配模、支模,拆模工作;本幢号工程产生的预制构件中木工模板制作、安装;②图纸设计与模板有关的所有工作,包括主体结构、二次结构制模、预埋件的安装、场内模板材料的搬运、卸车、归堆,支撑定位的焊接、加工模板工程完成后材料的分类,钉子的拔除,堆放到指定点。③场外模板运进卸车,场内运输搬运;④配合本项目所需达到标化文明施工要求的工作及自身本职工作范围内的场地、材料落手清等的清理工作。⑤派专人配合结构层每层的放样、弹线工作。⑥除螺杆、套管外的所有模板工程,所用辅材、机械(其中包括铁钉、铁丝、木工机械、木工工具等)。第四条 工程质量1、乙方必须严格按国家现行施工法律规范和有关国家、地方标准图集和设计的施工图及项目部技术交底施工,施工过工程中严把质量关,做好自检、互 检工作。确保主体达到合格(从木工分项工序保证),假如达不到要求,按承包工程款的 80%结算。并且一次性通过监理和业主的验收。2、乙方配备兼职安全员、质量员纳入到甲方质量管理体系中。3、对质量达不到要求而乙方不及时落实整改,甲方有权视具体情况实行(其中一项或多项同时) 以下措施:拆除;组织另外人员整修,每个次或每个工日 100 元,从乙方当月承包款中扣除;罚款处理和乙方赔偿相应的损失;直至中止协议,作乙方违约处理。4、工程各分项内容的“样板墙”“样板块”“样板层”按样板作为标准之一进行施工和验收。5、达不到合同质量要求的每施工层分项,其工作量单价下浮 10-20%(必须达到合格为前提)。承包班组不准偷工减料,严格按配合比等规定施工,如发生因违反规定而造成质量问题则乙方承担全部责任,并赔偿一切损失。6、质量验收以甲方为准,如有业主、监理等或上级单位必须验收过的项目,必须通过验收为准。对乙方书面提出并在施工组例会中宣布过的质量问题下次重犯除由乙方整改外,...

1、当您付费下载文档后,您只拥有了使用权限,并不意味着购买了版权,文档只能用于自身使用,不得用于其他商业用途(如 [转卖]进行直接盈利或[编辑后售卖]进行间接盈利)。
2、本站所有内容均由合作方或网友上传,本站不对文档的完整性、权威性及其观点立场正确性做任何保证或承诺!文档内容仅供研究参考,付费前请自行鉴别。
3、如文档内容存在违规,或者侵犯商业秘密、侵犯著作权等,请点击“违规举报”。

碎片内容

模板工程分包合同

确认删除?
VIP
微信客服
  • 扫码咨询
会员Q群
  • 会员专属群点击这里加入QQ群
客服邮箱
回到顶部