电脑桌面
添加小米粒文库到电脑桌面
安装后可以在桌面快捷访问

电光调制实验报告

电光调制实验报告_第1页
1/11
电光调制实验报告_第2页
2/11
电光调制实验报告_第3页
3/11
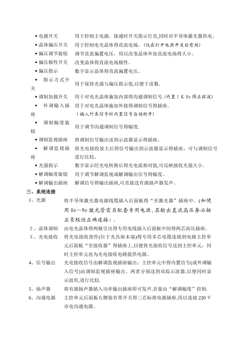
光电工程学院2 01 3 / 2 014 学年第 2 学期实 验 报 告课程名称: 光电子基础实验 实验名称: 电光调制实验 班 级 学 号 1213 03280 9 学 生 姓 名 丁毅 指 导 教 师 孙晓芸 日 期: 2025 年 5 月 07 日电光调制实验【实验目得】1、 掌握晶体电光调制得原理与实验方法;2、 学会用实验装置测量晶体得半波电压,绘制晶体特性曲线,计算电光晶体得消光比与透射率。【实验仪器及装置】电光调制实验仪(半导体激光器、起偏器、电光晶体、检偏器、光电接收组件等)、示波器。实验系统由光路与电路两大单元组成,如图3、1 所示: 图 3、1 电光调制实验系统结构一、光路系统由激光管(L)、起偏器(P)、电光晶体(L N)、检偏器(A)与光电接收组件(R)以及附加得减光器(P1)与/4 波片(P 2)等组装在精密光具座上,组成电光调制器得光路系统.注: 本系统仅提供半导体激光管(包括电源)作为光源,如使用氦氖激光管或其她激光源时,需另加与其配套得电源。  激光强度可由半导体激光器后背得电位器加以调节,故本系统未提供减光器(P1)。  本系统未提供/4 波片(P2)即可进行实验,如有必要可自行配置。二、电路系统除光电转换接收部件外,其余包括激光电源、晶体偏置高压电源、沟通调制信号发生、偏压与光电流指示表等电路单元均组装在同一主控单元之中。图3、2 电路主控单元前面板图 3、2为电路单元得仪器面板图,其中各控制部件得作用如下: 电源开关用于控制主电源,接通时开关指示灯亮,同时对半导体激光器供电。 晶体偏压开关用于控制电光晶体得直流电场。(仅在打开电源开关后有效) 偏压调节旋钮调节直流偏置电压,用以改变晶体外加直流电场得大小。 偏压极性开关改变晶体得直流电场极性。 偏压指示数字显示晶体得直流偏置电压。 指示方式开关用于保持光强与偏压指示值,以便于读数. 调制加载开关用于对电光晶体施加内部得沟通调制信号.(内置 1 K Hz 得正弦波) 外调输入插座用于对电光晶体施加外接得调制信号得插座。(插入外来信号时内置信号自动断开) 调制幅度旋钮用于调节沟通调制信号得幅度. 调制监视插座将调制信号输出送到示波器显示得插座。 解调监视插座将光电接收放大后得信号输出到示波器显示得插座,可与调制信号进行比较。 光强指示数字显示经光电转换后得光电流相对值,可反映接收光强大小. 解调幅度旋钮用于调节解调监视或...

1、当您付费下载文档后,您只拥有了使用权限,并不意味着购买了版权,文档只能用于自身使用,不得用于其他商业用途(如 [转卖]进行直接盈利或[编辑后售卖]进行间接盈利)。
2、本站所有内容均由合作方或网友上传,本站不对文档的完整性、权威性及其观点立场正确性做任何保证或承诺!文档内容仅供研究参考,付费前请自行鉴别。
3、如文档内容存在违规,或者侵犯商业秘密、侵犯著作权等,请点击“违规举报”。

碎片内容

电光调制实验报告

您可能关注的文档

确认删除?
VIP
微信客服
  • 扫码咨询
会员Q群
  • 会员专属群点击这里加入QQ群
客服邮箱
回到顶部