电脑桌面
添加小米粒文库到电脑桌面
安装后可以在桌面快捷访问

盖梁施工质量监理实施细则

盖梁施工质量监理实施细则_第1页
1/7
盖梁施工质量监理实施细则_第2页
2/7
盖梁施工质量监理实施细则_第3页
3/7
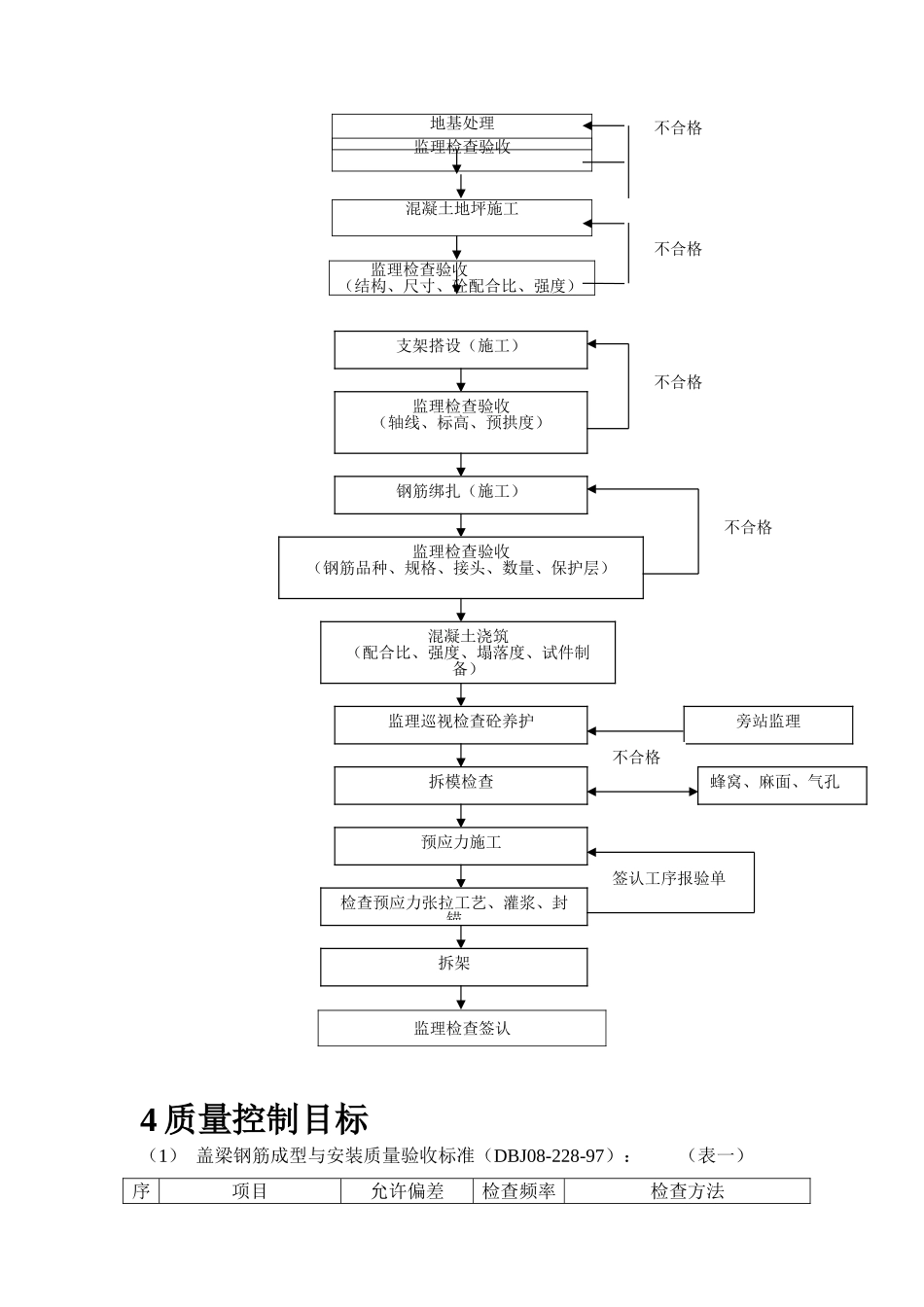
1 工程概况工程名称:上海中环线(浦西段)A3.2 标武宁路立交工程地址:上海普陀区建设单位:上海中环线建设进展有限公司设计单位:上海市政工程建设讨论院施工单位:上海第二市政工程有限公司监理单位:上海建通工程建设有限公司1.1工程概况:本标段为中环线 A3.2 标武宁路立交工程,主要工程内容有主线高架道路,A 匝道、B匝道、C 匝道、D 匝道、E 匝道、F 匝道、G 匝道、H 匝道,共八条匝道及地面道路,排水工程。主线、匝道下部结构盖梁的类型共有 77 种,主线盖梁有 70 个、匝道盖梁 100 个。在170 个盖梁中,有预应力盖梁与钢筋砼盖梁两种。盖梁采纳混凝土强度等级 C40。1.2工程特点:1.2.1施工监测——盖梁支架搭设十,要考虑对周边环境(管线、道路交通、临近高压线)的不利影响,必要时应进行施工监测。监理人员应及时收集监测报告,整理分析 ,据以控制支架的沉降,以确保建(构)筑物和地下管线的正常使用和安全运营。1.2.2支架搭设的施工技术方案——盖梁承重支架应编制支架搭设的施工技术方案。1.2.3支架安全——本工程盖梁较多,而且部分盖梁高度较高,对模板的制作、轴线、标高、沉降控制要求较高。监理人员对支架系统的强度、刚度、稳定性,应进行复验,以加强支架的安全控制。1.2.4预埋件位置准确——盖梁顶面需预设钢板预埋件。监理人员对预埋件的埋设位置、牢固程度等须仔细监理。1.2.5盖梁混凝土——盖梁混凝土采纳清水混凝土工艺,对色差、外观质量的控制。2 监理细则编制依据:2.1 已批准的本工程的《监理规划》;2.2 由业主提供并认可的本工程施工设计文件;2.3 与盖梁工程有关的技术标准和法律规范:(1) 《上海市市政桥梁工程施工及验收技术法律规范》 (DGJ08-228-28-97)(2) 《市政桥梁工程质量检验评定标准》 (CJJ2-90)(3) 《公路桥涵施工技术法律规范》 (JTJ041-2000)(4) 《混凝土结构工程施工质量验收法律规范》 (GB50204-2025)2.4 本工程的施工组织设计3 监理工作流程:盖梁监理工作流程表:施工单位测量放样测量监理复测(轴线、标高)不合格4 质量控制目标(1) 盖梁钢筋成型与安装质量验收标准(DBJ08-228-97): (表一)序项目允许偏差检查频率检查方法地基处理监理检查验收混凝土地坪施工 监理检查验收(结构、尺寸、砼配合比、强度)监理检查签认支架搭设(施工)监理检查验收(轴线、标高、预拱度)钢筋绑扎(施工)监理检查验收(钢筋品种、规格、接...

1、当您付费下载文档后,您只拥有了使用权限,并不意味着购买了版权,文档只能用于自身使用,不得用于其他商业用途(如 [转卖]进行直接盈利或[编辑后售卖]进行间接盈利)。
2、本站所有内容均由合作方或网友上传,本站不对文档的完整性、权威性及其观点立场正确性做任何保证或承诺!文档内容仅供研究参考,付费前请自行鉴别。
3、如文档内容存在违规,或者侵犯商业秘密、侵犯著作权等,请点击“违规举报”。

碎片内容

盖梁施工质量监理实施细则

您可能关注的文档

确认删除?
VIP
微信客服
  • 扫码咨询
会员Q群
  • 会员专属群点击这里加入QQ群
客服邮箱
回到顶部