电脑桌面
添加小米粒文库到电脑桌面
安装后可以在桌面快捷访问

管桩施工技术交底

管桩施工技术交底_第1页
1/5
管桩施工技术交底_第2页
2/5
管桩施工技术交底_第3页
3/5
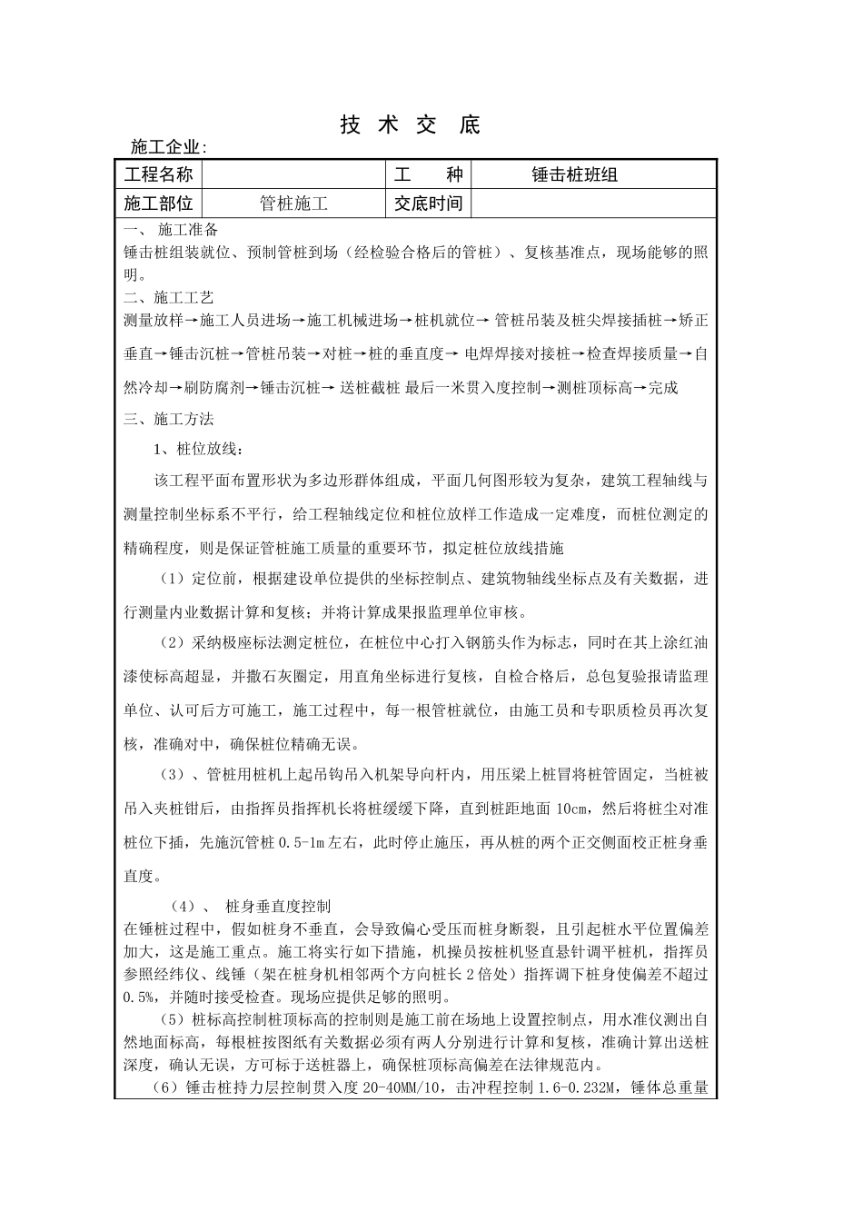
技 术 交 底施工企业: 工程名称工 种锤击桩班组施工部位管桩施工交底时间一、 施工准备锤击桩组装就位、预制管桩到场(经检验合格后的管桩)、复核基准点,现场能够的照明。二、施工工艺测量放样→施工人员进场→施工机械进场→桩机就位→ 管桩吊装及桩尖焊接插桩→矫正垂直→锤击沉桩→管桩吊装→对桩→桩的垂直度→ 电焊焊接对接桩→检查焊接质量→自然冷却→刷防腐剂→锤击沉桩→ 送桩截桩 最后一米贯入度控制→测桩顶标高→完成三、施工方法1、桩位放线:该工程平面布置形状为多边形群体组成,平面几何图形较为复杂,建筑工程轴线与测量控制坐标系不平行,给工程轴线定位和桩位放样工作造成一定难度,而桩位测定的精确程度,则是保证管桩施工质量的重要环节,拟定桩位放线措施(1)定位前,根据建设单位提供的坐标控制点、建筑物轴线坐标点及有关数据,进行测量内业数据计算和复核;并将计算成果报监理单位审核。(2)采纳极座标法测定桩位,在桩位中心打入钢筋头作为标志,同时在其上涂红油漆使标高超显,并撒石灰圈定,用直角坐标进行复核,自检合格后,总包复验报请监理单位、认可后方可施工,施工过程中,每一根管桩就位,由施工员和专职质检员再次复核,准确对中,确保桩位精确无误。(3)、管桩用桩机上起吊钩吊入机架导向杆内,用压梁上桩冒将桩管固定,当桩被吊入夹桩钳后,由指挥员指挥机长将桩缓缓下降,直到桩距地面 10cm,然后将桩尘对准桩位下插,先施沉管桩 0.5-1m 左右,此时停止施压,再从桩的两个正交侧面校正桩身垂直度。(4)、 桩身垂直度控制在锤桩过程中,假如桩身不垂直,会导致偏心受压而桩身断裂,且引起桩水平位置偏差加大,这是施工重点。施工将实行如下措施,机操员按桩机竖直悬针调平桩机,指挥员参照经纬仪、线锤(架在桩身机相邻两个方向桩长 2 倍处)指挥调下桩身使偏差不超过0.5%,并随时接受检查。现场应提供足够的照明。(5)桩标高控制桩顶标高的控制则是施工前在场地上设置控制点,用水准仪测出自然地面标高,每根桩按图纸有关数据必须有两人分别进行计算和复核,准确计算出送桩深度,确认无误,方可标于送桩器上,确保桩顶标高偏差在法律规范内。(6)锤击桩持力层控制贯入度 20-40MM/10,击冲程控制 1.6-0.232M,锤体总重量5.6-6.2T,每分钟捶击数 20-50 次。四、管桩质量标准1、管桩的尺寸允许偏差:项目允许偏差值(mm)质检工具及量度方法长度 l+0.7%l-0.5%l采纳钢卷尺端部...

1、当您付费下载文档后,您只拥有了使用权限,并不意味着购买了版权,文档只能用于自身使用,不得用于其他商业用途(如 [转卖]进行直接盈利或[编辑后售卖]进行间接盈利)。
2、本站所有内容均由合作方或网友上传,本站不对文档的完整性、权威性及其观点立场正确性做任何保证或承诺!文档内容仅供研究参考,付费前请自行鉴别。
3、如文档内容存在违规,或者侵犯商业秘密、侵犯著作权等,请点击“违规举报”。

碎片内容

管桩施工技术交底

确认删除?
VIP
微信客服
  • 扫码咨询
会员Q群
  • 会员专属群点击这里加入QQ群
客服邮箱
回到顶部