电脑桌面
添加小米粒文库到电脑桌面
安装后可以在桌面快捷访问

酒店考勤管理制度

酒店考勤管理制度 _第1页
1/4
酒店考勤管理制度 _第2页
2/4
酒店考勤管理制度 _第3页
3/4
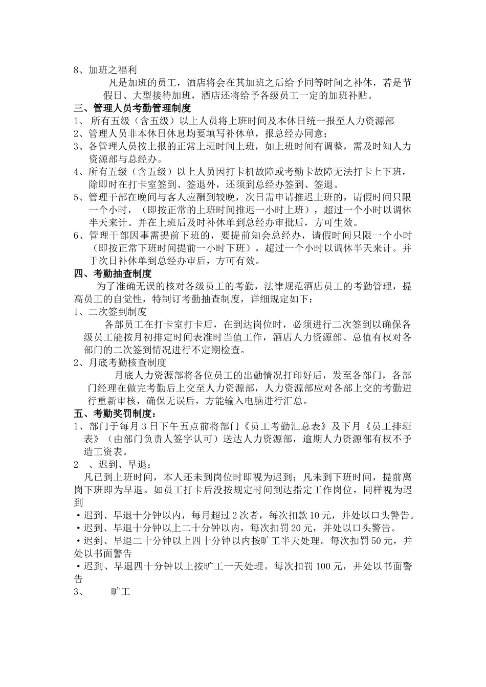
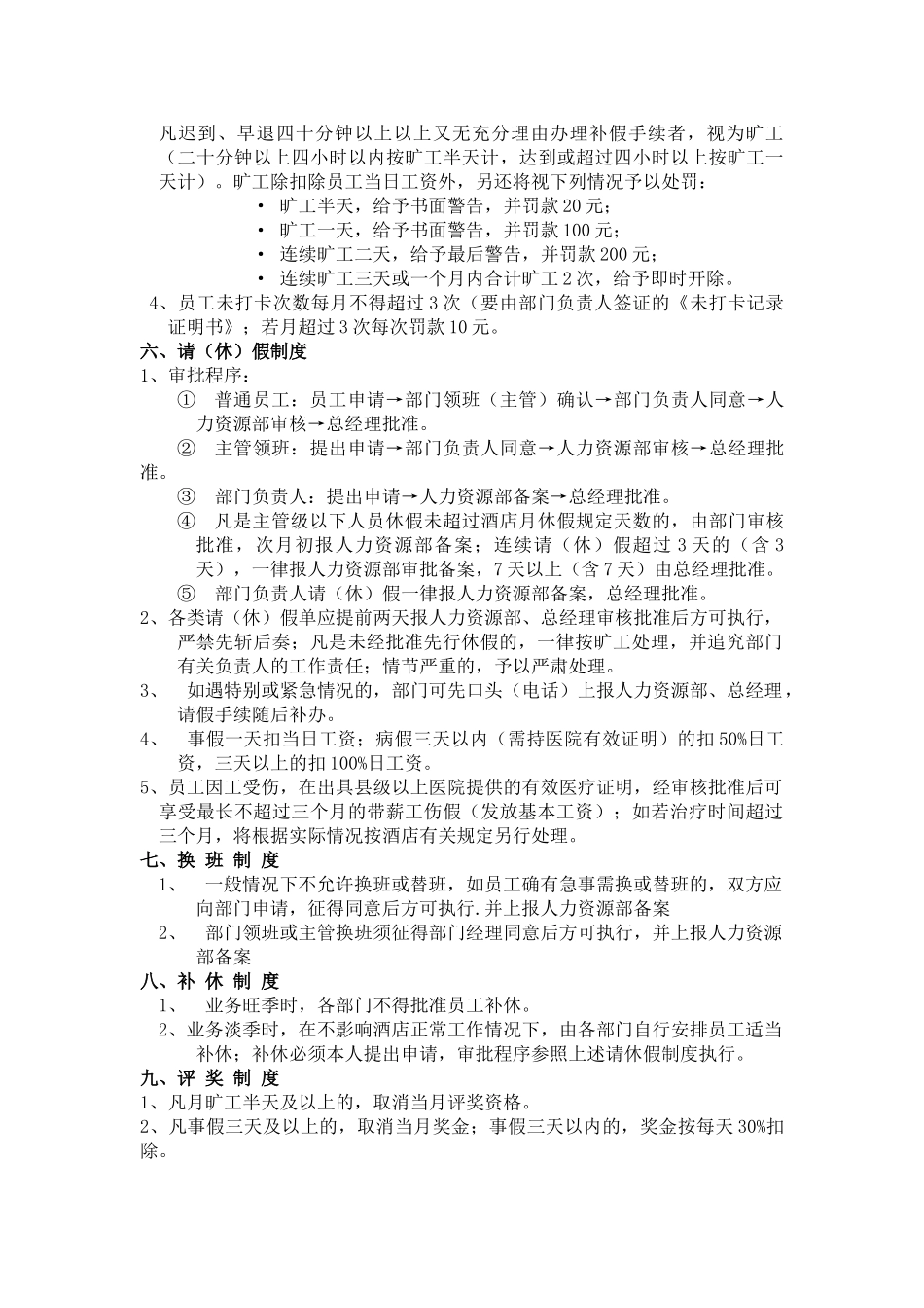
|_~吾尝终日而思矣,不如须臾之所学也;吾尝而望矣,不如登高之博见也。 --《荀子·劝学》酒 店 考 勤 管 理 制 度 为加强纪律性、严格考勤制度,保证酒店良好的工作秩序,均实行员工上下班打卡制度。打卡制度的实行对严格劳动管理,控制员工迟到、早退现象,都起到了很好的作用。为了加强员工打卡考勤制度的管理,从而达到法律规范化管理,堵塞管理工作中的漏洞,提高对客服务质量,特制订此员工考勤制度。一、打 卡 制 度1、除总经理特别规定的高级管理人员,所在员工一律实行上下班打卡制度。2、酒店全体员工必须提前 5 分钟打卡上班,打卡后,无特别工作需要,不得离开酒店,下班后不许无故在酒店内逗留,必须推迟 5 分钟打卡下班。3、所有办公室人员,各部门总监/经理及上两头班的员工,中途若需离开酒店,必须打卡,第二次回店上班时再打卡就岗。4、酒店所有人员不得委托他人或代他人打卡,若经发现将依照《员工守册》第六十五条给予书面警告进行处罚。 5、由于酒店打卡机故障未打上、下班卡的员工,可在打卡室签到、签退(由当值保安员负责考勤),并由当值保安员注明原因后,方可生效。6、由于考勤卡故障(卡坏破损导致电脑无法显示等)而未打上班或下班卡的员工,可在打卡室签到、签退(由当值保安员负责考勤),并由当值保安注明详细原因。在未办理好新卡之前,凭人力资源部的有效证明,可在打卡室签到、签退。7、由于忘记带考勤卡或迟到、早退等类似原因,私自在打卡室签到、签退;酒店将根据不同级别给予不同处罚。注:此制度请酒店保安部协助并严格执行二、加 班 制 度酒店因其运作的特性,许多岗位的员工不得在法定假日或其本休日当休息或遇到大型接待,许多员工均需加班加点工作,由此而制订了酒店的加班制度。1、酒店组织的各类活动以及酒店或部门、班级例会等,占用员工非工作时间或公休时间的,均不计为加班。2、除国家法定假日(每年十天和月公休日)外,主管级以上人员超时工作均不计为加班。4、员工加班必须事先经领班以上管理人员认可,加班后次日应填写好加班条,并注明加班起止时间、原由等,领班(或主管)签字,报部门经理审核,每人累计加班超出 3 天的应及时报人力资源部审核,凡是无正规审批程序的,均不计为加班。5、各部门对员工的加班时间应严格控制,尽量不安排员工加班,如若员工月加班三天以内的应尽可能安排时间调休或补休。6、超时工作 酒店员工每日工作时间原则上不超过 9 小时,若...

1、当您付费下载文档后,您只拥有了使用权限,并不意味着购买了版权,文档只能用于自身使用,不得用于其他商业用途(如 [转卖]进行直接盈利或[编辑后售卖]进行间接盈利)。
2、本站所有内容均由合作方或网友上传,本站不对文档的完整性、权威性及其观点立场正确性做任何保证或承诺!文档内容仅供研究参考,付费前请自行鉴别。
3、如文档内容存在违规,或者侵犯商业秘密、侵犯著作权等,请点击“违规举报”。

碎片内容

酒店考勤管理制度

确认删除?
VIP
微信客服
  • 扫码咨询
会员Q群
  • 会员专属群点击这里加入QQ群
客服邮箱
回到顶部