电脑桌面
添加小米粒文库到电脑桌面
安装后可以在桌面快捷访问

食品分析与检验

食品分析与检验_第1页
1/4
食品分析与检验_第2页
2/4
食品分析与检验_第3页
3/4
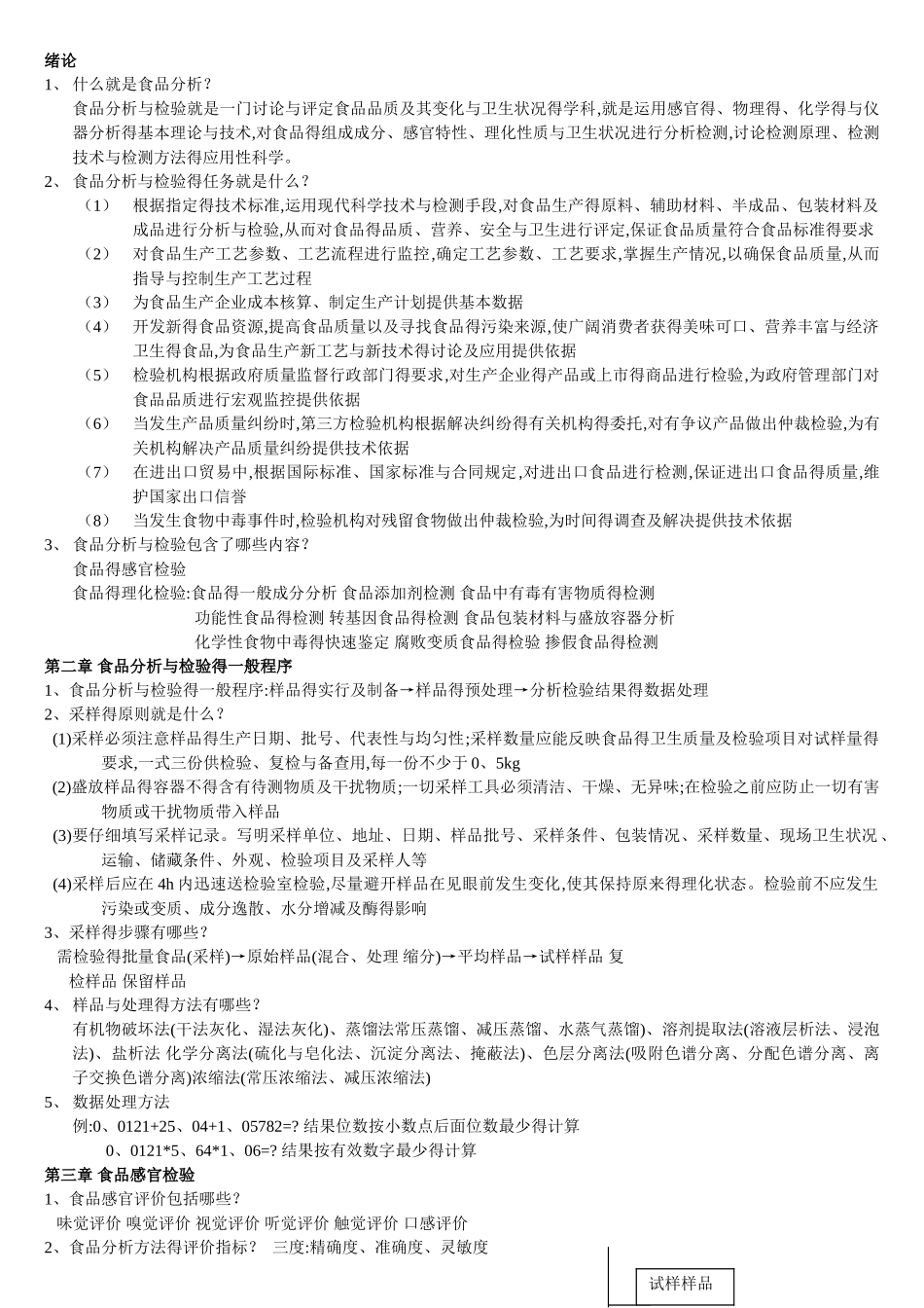
绪论1、 什么就是食品分析?食品分析与检验就是一门讨论与评定食品品质及其变化与卫生状况得学科,就是运用感官得、物理得、化学得与仪器分析得基本理论与技术,对食品得组成成分、感官特性、理化性质与卫生状况进行分析检测,讨论检测原理、检测技术与检测方法得应用性科学。2、 食品分析与检验得任务就是什么?(1)根据指定得技术标准,运用现代科学技术与检测手段,对食品生产得原料、辅助材料、半成品、包装材料及成品进行分析与检验,从而对食品得品质、营养、安全与卫生进行评定,保证食品质量符合食品标准得要求(2)对食品生产工艺参数、工艺流程进行监控,确定工艺参数、工艺要求,掌握生产情况,以确保食品质量,从而指导与控制生产工艺过程(3)为食品生产企业成本核算、制定生产计划提供基本数据(4)开发新得食品资源,提高食品质量以及寻找食品得污染来源,使广阔消费者获得美味可口、营养丰富与经济卫生得食品,为食品生产新工艺与新技术得讨论及应用提供依据(5)检验机构根据政府质量监督行政部门得要求,对生产企业得产品或上市得商品进行检验,为政府管理部门对食品品质进行宏观监控提供依据(6)当发生产品质量纠纷时,第三方检验机构根据解决纠纷得有关机构得委托,对有争议产品做出仲裁检验,为有关机构解决产品质量纠纷提供技术依据(7)在进出口贸易中,根据国际标准、国家标准与合同规定,对进出口食品进行检测,保证进出口食品得质量,维护国家出口信誉(8)当发生食物中毒事件时,检验机构对残留食物做出仲裁检验,为时间得调查及解决提供技术依据3、 食品分析与检验包含了哪些内容?食品得感官检验 食品得理化检验:食品得一般成分分析 食品添加剂检测 食品中有毒有害物质得检测 功能性食品得检测 转基因食品得检测 食品包装材料与盛放容器分析 化学性食物中毒得快速鉴定 腐败变质食品得检验 掺假食品得检测第二章 食品分析与检验得一般程序1、食品分析与检验得一般程序:样品得实行及制备→样品得预处理→分析检验结果得数据处理2、采样得原则就是什么? (1)采样必须注意样品得生产日期、批号、代表性与均匀性;采样数量应能反映食品得卫生质量及检验项目对试样量得要求,一式三份供检验、复检与备查用,每一份不少于 0、5kg (2)盛放样品得容器不得含有待测物质及干扰物质;一切采样工具必须清洁、干燥、无异味;在检验之前应防止一切有害物质或干扰物质带入样品 (3)要仔细填写采样记录。写明采样单位、地址、日期、样品批号、采样...

1、当您付费下载文档后,您只拥有了使用权限,并不意味着购买了版权,文档只能用于自身使用,不得用于其他商业用途(如 [转卖]进行直接盈利或[编辑后售卖]进行间接盈利)。
2、本站所有内容均由合作方或网友上传,本站不对文档的完整性、权威性及其观点立场正确性做任何保证或承诺!文档内容仅供研究参考,付费前请自行鉴别。
3、如文档内容存在违规,或者侵犯商业秘密、侵犯著作权等,请点击“违规举报”。

碎片内容

食品分析与检验

确认删除?
VIP
微信客服
  • 扫码咨询
会员Q群
  • 会员专属群点击这里加入QQ群
客服邮箱
回到顶部