电脑桌面
添加小米粒文库到电脑桌面
安装后可以在桌面快捷访问

gb50500-2025工程量清单新规范北京培训笔记

gb50500-2025工程量清单新规范北京培训笔记_第1页
1/6
gb50500-2025工程量清单新规范北京培训笔记_第2页
2/6
gb50500-2025工程量清单新规范北京培训笔记_第3页
3/6
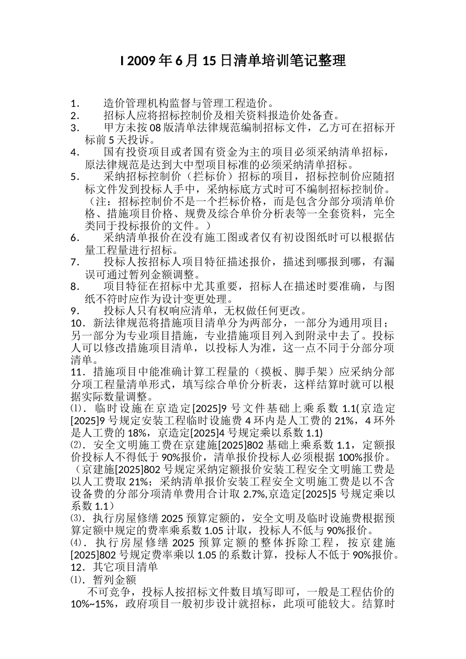
I 2009 年 6 月 15 日清单培训笔记整理1.造价管理机构监督与管理工程造价。2.招标人应将招标控制价及相关资料报造价处备查。3.甲方未按 08 版清单法律规范编制招标文件,乙方可在招标开标前 5 天投诉。4.国有投资项目或者国有资金为主的项目必须采纳清单招标,原法律规范是达到大中型项目标准的必须采纳清单招标。5.采纳招标控制价(拦标价)招标的项目,招标控制价应随招标文件发到投标人手中,采纳标底方式时可不编制招标控制价。(注:招标控制价不是一个拦标价格,而是包含分部分项清单价格、措施项目价格、规费及综合单价分析表等一全套资料,完全类同于投标报价的文件。)6.采纳清单报价在没有施工图或者仅有初设图纸时可以根据估量工程量进行招标。7.投标人按招标人项目特征描述报价,描述到哪报到哪,有漏误可通过暂列金额调整。8.项目特征在招标中尤其重要,招标人在描述时要准确,与图纸不符时应作为设计变更处理。9.投标人只有权响应清单,无权做任何更改。10.新法律规范将措施项目清单分为两部分,一部分为通用项目;另一部分为专业项目措施,专业措施项目列入到附录中去了。投标人可以修改措施项目清单,以投标人为准,这一点不同于分部分项清单。11.措施项目中能准确计算工程量的(摸板、脚手架)应采纳分部分项工程量清单形式,填写综合单价分析表,这样结算时就可以根据实际数量调整。⑴.临时设施在京造定[2025]9 号文件基础上乘系数 1.1(京造定[2025]9 号规定安装工程临时设施费 4 环内是人工费的 21%,4 环外是人工费的 18%,京造定[2025]4 号规定乘以系数 1.1)⑵.安全文明施工费在京建施[2025]802 基础上乘系数 1.1,定额报价投标人不得低于 90%报价,清单报价投标人必须根据 100%报价。(京建施[2025]802 号规定采纳定额报价安装工程安全文明施工费是以人工费取 21%;采纳清单报价安装工程安全文明施工费是以不含设备费的分部分项清单费用合计取 2.7%,京造定[2025]5 号规定乘以系数 1.1)⑶.执行房屋修缮 2025 预算定额的,安全文明及临时设施费根据预算定额中规定的费率乘系数 1.05 计取,投标人不低与 90%报价。⑷.执行房屋修缮 2025 预算定额的整体拆除工程,按京建施[2025]802 号规定费率乘以 1.05 的系数计算,投标人不低于 90%报价。12.其它项目清单⑴.暂列金额不可竞争,投标人按招标文件数目填写即可,一般是工程估价的10%~15%,政府项目一般初步设计就招标...

1、当您付费下载文档后,您只拥有了使用权限,并不意味着购买了版权,文档只能用于自身使用,不得用于其他商业用途(如 [转卖]进行直接盈利或[编辑后售卖]进行间接盈利)。
2、本站所有内容均由合作方或网友上传,本站不对文档的完整性、权威性及其观点立场正确性做任何保证或承诺!文档内容仅供研究参考,付费前请自行鉴别。
3、如文档内容存在违规,或者侵犯商业秘密、侵犯著作权等,请点击“违规举报”。

碎片内容

gb50500-2025工程量清单新规范北京培训笔记

您可能关注的文档

不二商店+ 关注
实名认证
内容提供者

我是你的不二选择

确认删除?
VIP
微信客服
  • 扫码咨询
会员Q群
  • 会员专属群点击这里加入QQ群
客服邮箱
回到顶部