电脑桌面
添加小米粒文库到电脑桌面
安装后可以在桌面快捷访问

—北京xx房地产xx咨询项目工作安排VIP专享

—北京xx房地产xx咨询项目工作安排_第1页
1/4
—北京xx房地产xx咨询项目工作安排_第2页
2/4
—北京xx房地产xx咨询项目工作安排_第3页
3/4
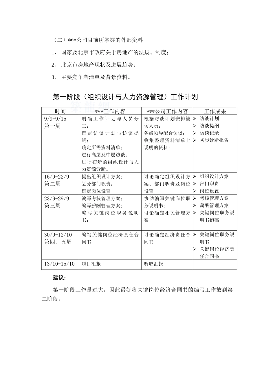
北京***房地产有限公司咨询项目工作安排项目启动工作安排时间工作内容9 月 4 日组建项目组9 月 5 日项目组同营销人员沟通,了解项目内容;准备相关资料9 月 6 日-7 日整理、分析资料9 月 8 日进行项目启动会(见<<项目启动会议程>>)***公司需要提交的资料:(一)内部资料1、 股东的基本情况:进展战略、主营业务、财务状况等;2、 ***公司组织结构及组织管理资料:管理幅度、部门结构、部门职责及岗位职责、沟通方式、管理制度;3、 ***公司的技术与资质情况:各种资质清单、各类技术水平状况、在同行业中处于什么水平;4、 ***公司的物资资源情况:土地、设备、房产等;5、 ***公司的人力资源管理资料:招聘、解聘、考核、评价、激励、薪资待遇等制度文件;人员状况(年龄、本公司工作年限、学历、职称、技能、部门、岗位、职务);6、 ***公司的财务管理资料:几年来的财务报表,财务管理制度;7、 ***公司无形资源情况:经营理念、核心价值观、品牌评估价值或美誉度、公共关系等;8、 ***公司的营销资料:目前的营销策略、细分市场、市场定位、重大营销活动;9、 ***公司的项目管理资料:项目总额、项目位置、项目性质、目标客户、进度控制、成本控制、质量控制。(二)***公司目前所掌握的外部资料1、 国家及北京市政府关于房地产的法规、制度;2、 北京市房地产现状及进展趋势;3、 主要竞争者清单及背景资料。第一阶段(组织设计与人力资源管理)工作计划时间***工作内容***公司工作内容工作成果9/9-9/15第一周明 确 工 作 计 划 与 人 员 分工;确 定 访 谈 计 划 与 访 谈 提纲;确定所需资料清单;进行高层及中层访谈;进行初步的组织设计与人力资源诊断。根据访谈计划安排被访人员;各级领导配合访谈;收集整理资料清单上说明的资料; 访谈计划 访谈提纲 访谈记录 初步诊断报告16/9-22/9第二周提出组织设计方案;划分部门职责;确定岗位设置讨论确定组织设计方案、部门职责及岗位设置 组织设计方案 部门职责 岗位设置23/9-29/9第三周编写考核管理方案;编写薪酬管理方案;编 写 关 键 岗 位 职 务 说 明书;协助编写关键岗位职务说明书;讨论确定相关管理方案 考核管理方案 薪酬管理方案 关键岗位职务说明书初稿30/9-12/10第四、五周编写关键岗位经济责任合同书讨论确定经济责任合同书 关键岗位职务说明书 关键岗位经济责任合同书13/10-15/10项...

1、当您付费下载文档后,您只拥有了使用权限,并不意味着购买了版权,文档只能用于自身使用,不得用于其他商业用途(如 [转卖]进行直接盈利或[编辑后售卖]进行间接盈利)。
2、本站所有内容均由合作方或网友上传,本站不对文档的完整性、权威性及其观点立场正确性做任何保证或承诺!文档内容仅供研究参考,付费前请自行鉴别。
3、如文档内容存在违规,或者侵犯商业秘密、侵犯著作权等,请点击“违规举报”。

碎片内容

—北京xx房地产xx咨询项目工作安排

阳光书坊+ 关注
实名认证
内容提供者

阳光书坊,传播未来

确认删除?
VIP
微信客服
  • 扫码咨询
会员Q群
  • 会员专属群点击这里加入QQ群
客服邮箱
回到顶部