电脑桌面
添加小米粒文库到电脑桌面
安装后可以在桌面快捷访问

《浙江省建筑工程预算定额》下册讲座

《浙江省建筑工程预算定额》下册讲座_第1页
1/84
《浙江省建筑工程预算定额》下册讲座_第2页
2/84
《浙江省建筑工程预算定额》下册讲座_第3页
3/84
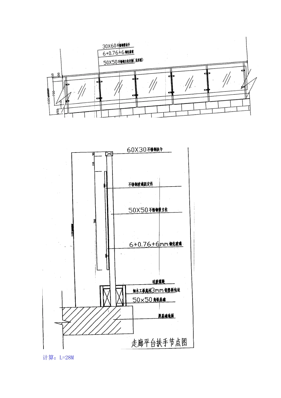
(2025 版)《浙江省建筑工程预算定额》下册讲座总说明二、全部使用国有资金或国有资金投资为主的工程建设项目,采纳工程量清单计价。与 2025 建设工程工程量清单计价法律规范规定的必须采纳工程量清单计价相一致。五、本定额的工作内容扼要地说明了主要工序,次要工序虽未一一列出,定额均已考虑。七、有关定额人工的说明和规定。1、。。。已考虑了各项目施工操作的直接用工、其他用工(材料超运距、工种搭接、安全和质量检查以及临时停水、停电)。那么材料超运距包括两种:1、水平运输;2、垂直运输。例如:1、材料运输水平运距> 50m(水泥、石灰膏运距> 100m)作为超运距,但超运距≤120m;材料的种类:砂浆、花岗岩(大理石)、瓷砖、面砖、马赛克、水泥、石灰、石灰膏、砂子等。2、包括地面运距≤50m 水平运输及建筑物底层或楼层全部水平运输和一层人力及机械垂直运输楼层数≤6 层(或高≤20m)。3、原材料、半成品运距≤50m 地面和建筑物物底层或楼层全部水平运输和一层人力及机械垂直运输楼层数≤6 层(或高≤20m)的垂直运输。材料的种类:木门扇、木材类、细木工板、多层板、夹板、石膏板等。装饰工程的项目设置,综合考虑了以下原因(装饰工程的特别性)1、专业化、产业化替代施工现场加工(制作)的项目越来越多,现场制作或施工企业附属加工厂制作的项目越来越少,因此,在项目设置时,相当一部分项目按外购件(成品)考虑,只考虑安装,没有考虑制作,有的项目制作与安装其时间定额分别设置。2、部分装饰项目一般是专业制作,厂家包安装,项目设置没有考虑。3、部分项目虽然比较普遍,但量较少,一般采纳计时工,项目设置没有考虑。4、由于施工工艺的变化,采纳的材料不同,其时间消耗量也就不同,因此,在项目设置或考虑定额水平常,已考虑其施工工艺及选用的材料不同。5、个别项目工种之间或专业与专业之间没有具体分工、一工多能,因此,在项目设置时,一般采纳综合用工。八、有关建筑材料、成品及半成品的说明和规定。1、本定额中的材料是按合格品考虑的。6、本定额中大理石和花岗岩均按工程成品板考虑。第十章 楼地面工程说明:三、块料面层中的楼地面项目,均不包括找平层,发生时套用找平层相应子目。四、块料面层粘结层厚度设计与定额不同时,按水泥砂浆找平层厚度每增减子目进行调整换算。十、*块料面层铺贴,设计有特别要求的,可根据设计图纸调整定额损耗率。十一、*块料离缝铺贴灰缝宽度均按 8mm 计算,设计块料...

1、当您付费下载文档后,您只拥有了使用权限,并不意味着购买了版权,文档只能用于自身使用,不得用于其他商业用途(如 [转卖]进行直接盈利或[编辑后售卖]进行间接盈利)。
2、本站所有内容均由合作方或网友上传,本站不对文档的完整性、权威性及其观点立场正确性做任何保证或承诺!文档内容仅供研究参考,付费前请自行鉴别。
3、如文档内容存在违规,或者侵犯商业秘密、侵犯著作权等,请点击“违规举报”。

碎片内容

《浙江省建筑工程预算定额》下册讲座

办公文档专营+ 关注
实名认证
内容提供者

大量办公文档,欢迎选择

确认删除?
VIP
微信客服
  • 扫码咨询
会员Q群
  • 会员专属群点击这里加入QQ群
客服邮箱
回到顶部