电脑桌面
添加小米粒文库到电脑桌面
安装后可以在桌面快捷访问

产品确认检验作业指导书

产品确认检验作业指导书_第1页
1/3
产品确认检验作业指导书_第2页
2/3
产品确认检验作业指导书_第3页
3/3
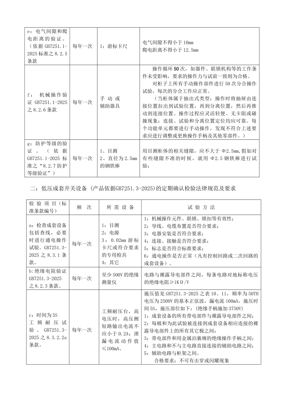
检验作业指导书产品确认检验作业指导书版本/修订次:B/1TC/JW-05-20251 目的 对沟通低压配电柜、动力配电箱等相关产品定期确认检验法律规范等作出规定。2 范围对沟通低压配电柜、动力配电箱等相关产品定期确认检验作业过程。3 检验要求检验人员应依据 QM/TC 01.15-2025《例行检验和确认检验控制程序》内容规定的周期对产品进行定期的确认; 一:对沟通低压配电柜、动力配电箱等(产品依据GB7251.1-2025)的确认检验法律规范及要求检 验 项 目(标准条款编号)频 次所 需 设 备试 验 方 法a:检查成套设备包 括 查 线 , 必 要时 进 行 通 电 操 作试 验 。 GB7251.1-2025 之 8.3.1 条款。每年一次1:目测2:电源3 : 0.02mm 游 标卡尺或符合要求的专用检具4:其它1:机械操作元件、联锁、锁扣等有效性;2:导线、电缆布置是否符合要求;3:电器安装是否符合要求;4:连接、接触是否符合要求;5:标志是否符合标准要求;6:通电操作是否正常(凡有控制回路或二次回路的成套设备)。b: 绝 缘 电 阻 验 证GB7251.1-2025 之8.2.3 条款。每年一次至少 500V 的绝缘测量仪电路与裸露导电部件之间,每条电路对地标称电压的绝缘电阻≥10MΩc:时间为 5S工 频 耐 压 试验 。 GB7251.1-2025 之 8.3.2.2a条款。 每年一次工频耐压台,高电压时,高压侧短路输出电流不应小于 0.2A;泄漏 电 流 动 作 值≤100mA。施压值见 GB7251.1-2025 之表 10、11,频率为 50HZ电压为 2500V 的基本正弦波,漏电流 100mA,施压时间 5S,施压部位如下:(绝缘手柄施加 3750V)1:成套设备的所有带电部件与裸露导电部件之间;2:每极和为此试验被连接到成套设备相应连接的裸露导电部件上的所有其它极之间;3:带电部件和用金属泊裹缠的绝缘操作手柄之间;4:主电路和不与主电路直接连接的辅助电路之间;5:辅助电路与柜架之间。合格要求:不可有击穿或闪耀现象d:保护措施和保护 电 路 的 连 续 性检 查GB7251.1-2025 之 8.3.3 条款。每年一次1:目测2 : 电 阻 值 测 量仪3:其它1:是否符合 GB7251.1-2025 中 7.4.2 和 7.4.3 的要求;2:根据企业标准规定,验证保护电路有效性,测量在进线保护导体的端子和成套设备相应裸露导电部件之间电阻,电阻测量值应<0.1Ω。测量点:仪表门接地点、刀开关安装支架、断路器安装支架、互感器中性点、接线端子安装支架。e:电气间隙和爬电 距 ...

1、当您付费下载文档后,您只拥有了使用权限,并不意味着购买了版权,文档只能用于自身使用,不得用于其他商业用途(如 [转卖]进行直接盈利或[编辑后售卖]进行间接盈利)。
2、本站所有内容均由合作方或网友上传,本站不对文档的完整性、权威性及其观点立场正确性做任何保证或承诺!文档内容仅供研究参考,付费前请自行鉴别。
3、如文档内容存在违规,或者侵犯商业秘密、侵犯著作权等,请点击“违规举报”。

碎片内容

产品确认检验作业指导书

确认删除?
VIP
微信客服
  • 扫码咨询
会员Q群
  • 会员专属群点击这里加入QQ群
客服邮箱
回到顶部