电脑桌面
添加小米粒文库到电脑桌面
安装后可以在桌面快捷访问

佛山市某医疗废物处置中心环境影响报告书

佛山市某医疗废物处置中心环境影响报告书_第1页
1/7
佛山市某医疗废物处置中心环境影响报告书_第2页
2/7
佛山市某医疗废物处置中心环境影响报告书_第3页
3/7
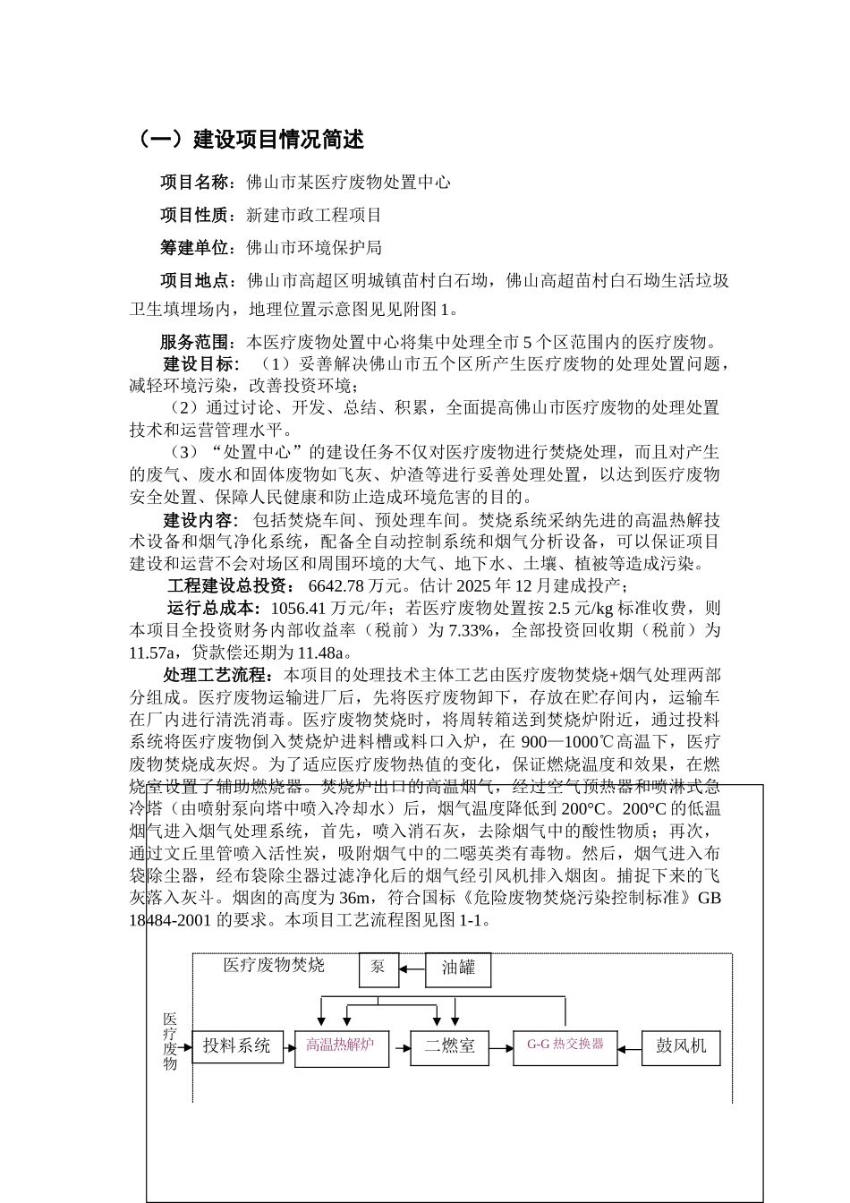
佛山市某医疗废物处置中心环境影响报告书(简本)筹建单位:佛山市卫生局编制单位: 协编单位: 二 〇 〇 六 年 五 月(一)建设项目情况简述项目名称:佛山市某医疗废物处置中心项目性质:新建市政工程项目筹建单位:佛山市环境保护局项目地点:佛山市高超区明城镇苗村白石坳,佛山高超苗村白石坳生活垃圾卫生填埋场内,地理位置示意图见见附图 1。服务范围:本医疗废物处置中心将集中处理全市 5 个区范围内的医疗废物。建设目标:(1)妥善解决佛山市五个区所产生医疗废物的处理处置问题,减轻环境污染,改善投资环境;(2)通过讨论、开发、总结、积累,全面提高佛山市医疗废物的处理处置技术和运营管理水平。(3)“处置中心”的建设任务不仅对医疗废物进行焚烧处理,而且对产生的废气、废水和固体废物如飞灰、炉渣等进行妥善处理处置,以达到医疗废物安全处置、保障人民健康和防止造成环境危害的目的。建设内容:包括焚烧车间、预处理车间。焚烧系统采纳先进的高温热解技术设备和烟气净化系统,配备全自动控制系统和烟气分析设备,可以保证项目建设和运营不会对场区和周围环境的大气、地下水、土壤、植被等造成污染。工程建设总投资: 6642.78 万元。估计 2025 年 12 月建成投产;运行总成本: 1056.41 万元/年;若医疗废物处置按 2.5 元/kg 标准收费,则本项目全投资财务内部收益率(税前)为 7.33%,全部投资回收期(税前)为11.57a,贷款偿还期为 11.48a。处理工艺流程:本项目的处理技术主体工艺由医疗废物焚烧+烟气处理两部分组成。医疗废物运输进厂后,先将医疗废物卸下,存放在贮存间内,运输车在厂内进行清洗消毒。医疗废物焚烧时,将周转箱送到焚烧炉附近,通过投料系统将医疗废物倒入焚烧炉进料槽或料口入炉,在 900—1000℃高温下,医疗废物焚烧成灰烬。为了适应医疗废物热值的变化,保证燃烧温度和效果,在燃烧室设置了辅助燃烧器。焚烧炉出口的高温烟气,经过空气预热器和喷淋式急冷塔(由喷射泵向塔中喷入冷却水)后,烟气温度降低到 200°C。200°C 的低温烟气进入烟气处理系统,首先,喷入消石灰,去除烟气中的酸性物质;再次,通过文丘里管喷入活性炭,吸附烟气中的二噁英类有毒物。然后,烟气进入布袋除尘器,经布袋除尘器过滤净化后的烟气经引风机排入烟囱。捕捉下来的飞灰落入灰斗。烟囱的高度为 36m,符合国标《危险废物焚烧污染控制标准》GB 18484-2001 的要求。本项目工艺流程图见图 1-1...

1、当您付费下载文档后,您只拥有了使用权限,并不意味着购买了版权,文档只能用于自身使用,不得用于其他商业用途(如 [转卖]进行直接盈利或[编辑后售卖]进行间接盈利)。
2、本站所有内容均由合作方或网友上传,本站不对文档的完整性、权威性及其观点立场正确性做任何保证或承诺!文档内容仅供研究参考,付费前请自行鉴别。
3、如文档内容存在违规,或者侵犯商业秘密、侵犯著作权等,请点击“违规举报”。

碎片内容

佛山市某医疗废物处置中心环境影响报告书

您可能关注的文档

确认删除?
VIP
微信客服
  • 扫码咨询
会员Q群
  • 会员专属群点击这里加入QQ群
客服邮箱
回到顶部