电脑桌面
添加小米粒文库到电脑桌面
安装后可以在桌面快捷访问

基础及外墙防水工程技术交底

基础及外墙防水工程技术交底_第1页
1/4
基础及外墙防水工程技术交底_第2页
2/4
基础及外墙防水工程技术交底_第3页
3/4
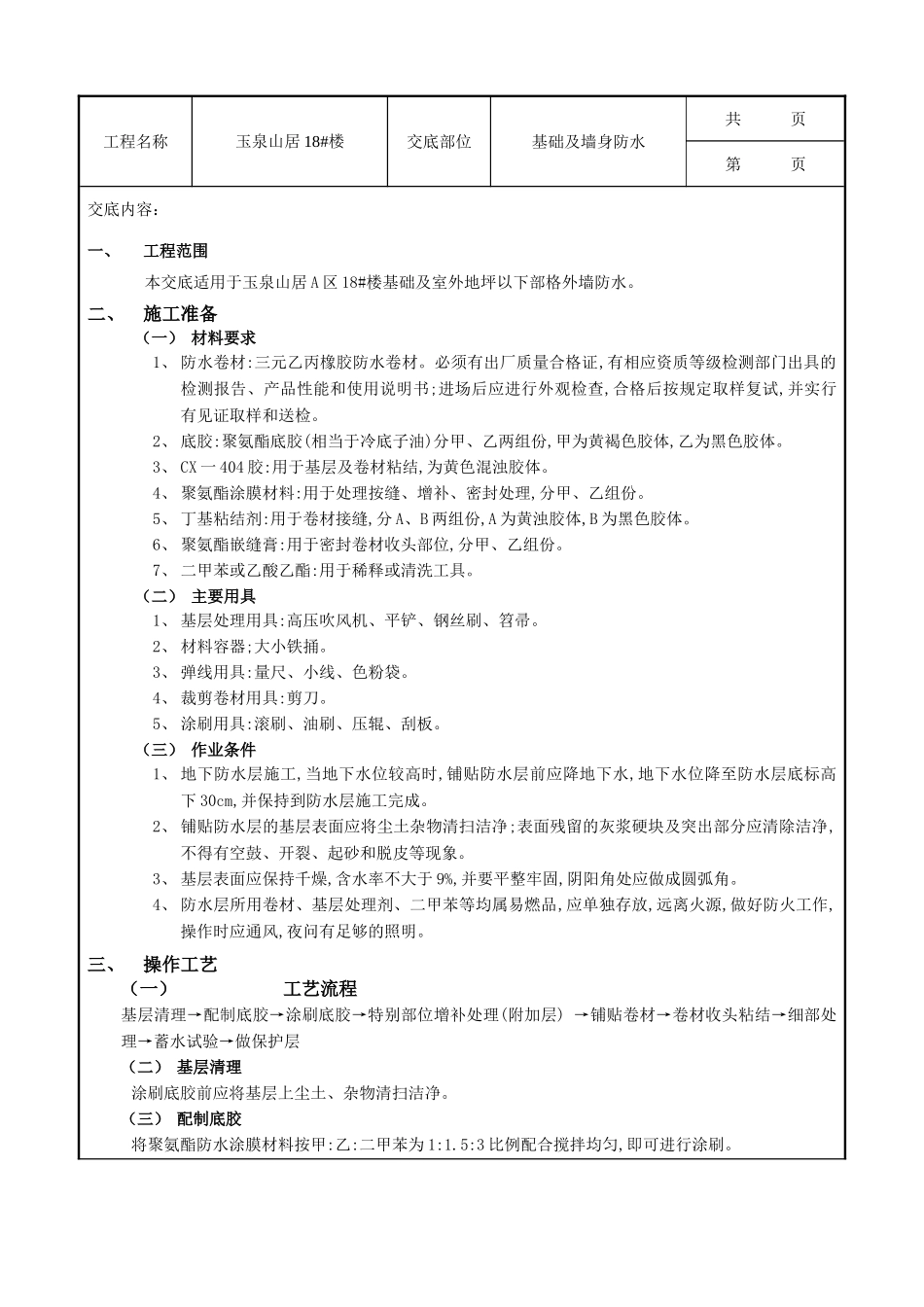
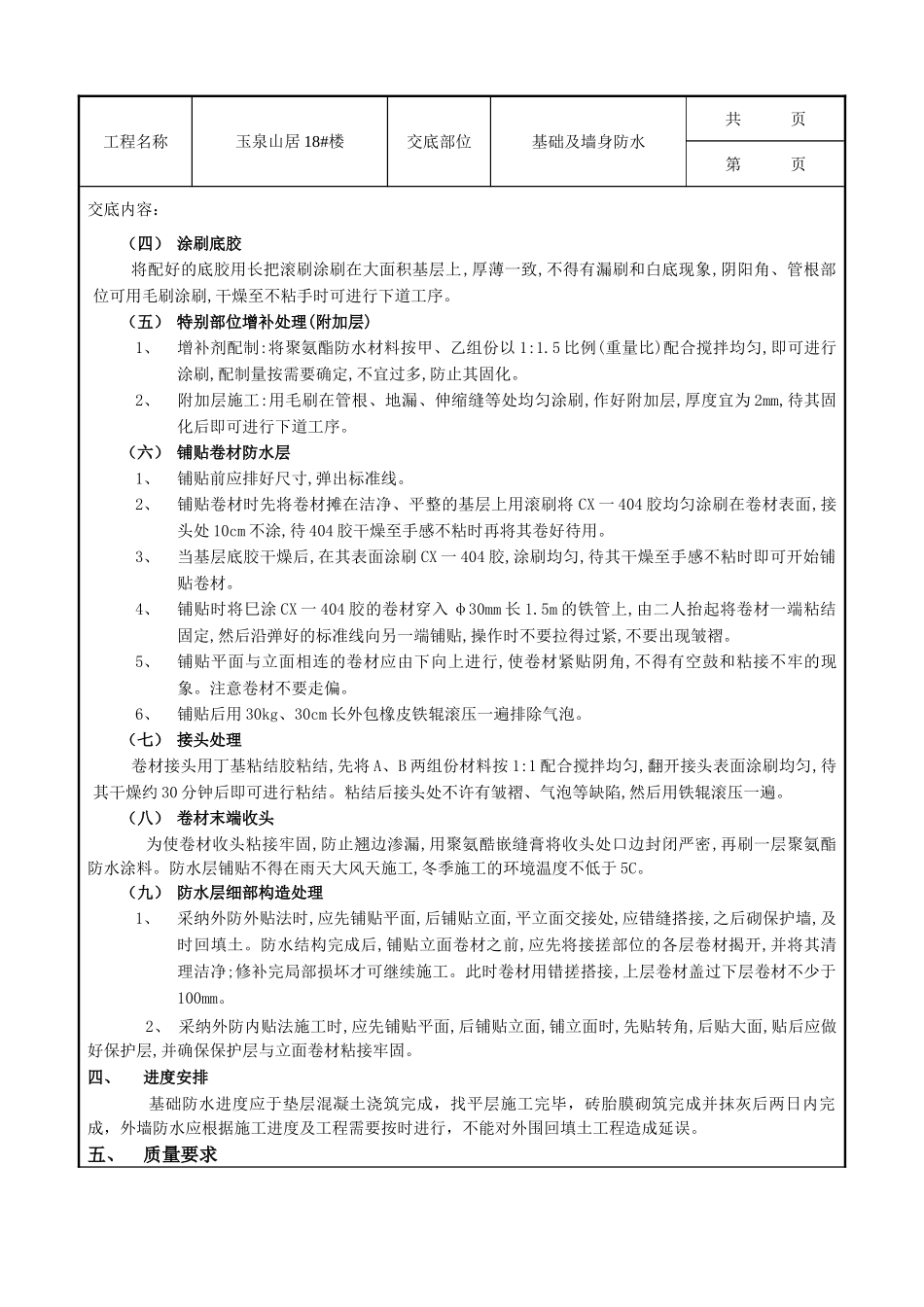
工程名称玉泉山居 18#楼交底部位基础及墙身防水共 页第 页交底内容:一、工程范围 本交底适用于玉泉山居 A 区 18#楼基础及室外地坪以下部格外墙防水。二、施工准备(一) 材料要求1、 防水卷材:三元乙丙橡胶防水卷材。必须有出厂质量合格证,有相应资质等级检测部门出具的检测报告、产品性能和使用说明书;进场后应进行外观检查,合格后按规定取样复试,并实行有见证取样和送检。2、 底胶:聚氨酯底胶(相当于冷底子油)分甲、乙两组份,甲为黄褐色胶体,乙为黑色胶体。3、 CX 一 404 胶:用于基层及卷材粘结,为黄色混浊胶体。4、 聚氨酯涂膜材料:用于处理按缝、增补、密封处理,分甲、乙组份。5、 丁基粘结剂:用于卷材接缝,分 A、B 两组份,A 为黄浊胶体,B 为黑色胶体。6、 聚氨酯嵌缝膏:用于密封卷材收头部位,分甲、乙组份。7、 二甲苯或乙酸乙酯:用于稀释或清洗工具。(二) 主要用具1、 基层处理用具:高压吹风机、平铲、钢丝刷、笤帚。2、 材料容器;大小铁捅。3、 弹线用具:量尺、小线、色粉袋。4、 裁剪卷材用具:剪刀。5、 涂刷用具:滚刷、油刷、压辊、刮板。(三) 作业条件1、 地下防水层施工,当地下水位较高时,铺贴防水层前应降地下水,地下水位降至防水层底标高下 30cm,并保持到防水层施工完成。2、 铺贴防水层的基层表面应将尘土杂物清扫洁净;表面残留的灰浆硬块及突出部分应清除洁净,不得有空鼓、开裂、起砂和脱皮等现象。3、 基层表面应保持千燥,含水率不大于 9%,并要平整牢固,阴阳角处应做成圆弧角。4、 防水层所用卷材、基层处理剂、二甲苯等均属易燃品,应单独存放,远离火源,做好防火工作,操作时应通风,夜问有足够的照明。三、操作工艺(一) 工艺流程基层清理→配制底胶→涂刷底胶→特别部位增补处理(附加层) →铺贴卷材→卷材收头粘结→细部处理→蓄水试验→做保护层(二) 基层清理涂刷底胶前应将基层上尘土、杂物清扫洁净。(三) 配制底胶将聚氨酯防水涂膜材料按甲:乙:二甲苯为 1:1.5:3 比例配合搅拌均匀,即可进行涂刷。工程名称玉泉山居 18#楼交底部位基础及墙身防水共 页第 页交底内容:(四) 涂刷底胶将配好的底胶用长把滚刷涂刷在大面积基层上,厚薄一致,不得有漏刷和白底现象,阴阳角、管根部位可用毛刷涂刷,干燥至不粘手时可进行下道工序。(五) 特别部位增补处理(附加层)1、增补剂配制:将聚氨酯防水材料按甲、乙组份以 1:1.5 比例(重量比)配合搅拌均匀,即可进行涂刷,配制量按需要确...

1、当您付费下载文档后,您只拥有了使用权限,并不意味着购买了版权,文档只能用于自身使用,不得用于其他商业用途(如 [转卖]进行直接盈利或[编辑后售卖]进行间接盈利)。
2、本站所有内容均由合作方或网友上传,本站不对文档的完整性、权威性及其观点立场正确性做任何保证或承诺!文档内容仅供研究参考,付费前请自行鉴别。
3、如文档内容存在违规,或者侵犯商业秘密、侵犯著作权等,请点击“违规举报”。

碎片内容

基础及外墙防水工程技术交底

确认删除?
VIP
微信客服
  • 扫码咨询
会员Q群
  • 会员专属群点击这里加入QQ群
客服邮箱
回到顶部