电脑桌面
添加小米粒文库到电脑桌面
安装后可以在桌面快捷访问

活动地板施工工艺

活动地板施工工艺_第1页
1/3
活动地板施工工艺_第2页
2/3
活动地板施工工艺_第3页
3/3
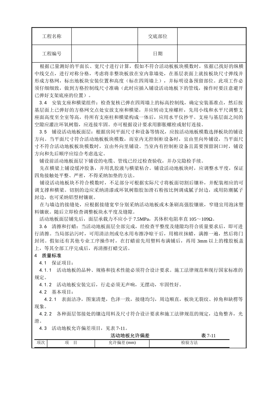
工程名称交底部位工程编号日期交底内容:活动地板施工1 范围 本工艺标准适用于有防尘和导静电要求的民用、公共建筑等专业用房地面。2 施工准备 2.1 材料及主要机具: 2.1.1 活动地板面层应包括标准地板、异形地板和地板附件(即支架和横梁组件),其规格、型号应由设计人确定,采购配套系列合格产品。 2.1.2 活动地板应以特制的平压刨花板为基材,表面饰以装饰板和底层用镀锌钢板经粘结胶合组成的板块,应平整、坚实、并具有耐磨、防潮、阻燃、耐污染,耐老化和导静电特点,其技术性能与技术指标应符合现行的有关产品标准的规定,见图 7-4。图 7-4 活动地板1—柔元高压三聚氰胺贴面板;2—镀锌铁板;3—刨花板基材;4—橡胶密封条;5—活动地板块;6—横梁;7—柱帽;8—螺柱;9—活动支架;10—底座;11—楼地面标高 2.1.3 环氧树脂胶、滑石粉、泡沫塑料条、木条、橡胶条。铝型材和角铁、铝型角铁等材质,要符合要求。 2.1.4 主要机具:水平仪、铁制水平尺、铁制方尺、2~3m 靠尺板、墨斗(或粉线包)、小线、线坠、笤帚、盒尺、钢尺、钉子、铁丝、红铅笔、油刷、开刀、吸盘、手推车、铁簸箕、小铁锤、合金钢扁錾子、裁改板面用的圆盘锯、无齿锯、木工用截料锯、刀锯、手刨、斧子、磅秤、钢丝钳子、小水桶、棉丝、小方锹、螺丝扳手。 2.2 作业条件: 2.2.1 在铺设活动地板面层时,应待室内各项工程完工和超过地板承载力的设备进入房间预定位置以及相邻房间内部也全部完工后,方可进行,不得交叉施工。 2.2.2 铺设活动地板面层的基层已做完,一般是水泥地面或现制水磨石地面等。 2.2.3 墙面+50cm 水平标高线已弹好,门框已安装完。并在四周墙面上弹出面层标高水平控制线。 2.2.4 大面积施工前,应先放出施工大样,并做样板间,经各有关部门鉴定合格后,再继续以此为样板进行操作。3 操作工艺 3.1 工艺流程:基层处理→找中、套方、分格、弹线→安装支座和横梁组件铺设活动地板面层→清擦和打虹 3.2 基层处理;活动地板面层的金属支架应支承在现浇混凝土基层上或规制小磨石地面上,基层表面应平整、光洁、不起灰。含水率不大于 8%。安装前应仔细清擦洁净,必要时根据设计要求,在基层表面上涂刷清漆。 3.3 找中、套方、分格、弹线:首先量测房间的长、宽尺寸,找出纵横线中心交点。当房间是矩形时,用方尺量测相邻的墙体是否垂直,如互相不垂直,应预先对墙面进行处理,避开在安装活动板块时,在靠墙处出现棋形...

1、当您付费下载文档后,您只拥有了使用权限,并不意味着购买了版权,文档只能用于自身使用,不得用于其他商业用途(如 [转卖]进行直接盈利或[编辑后售卖]进行间接盈利)。
2、本站所有内容均由合作方或网友上传,本站不对文档的完整性、权威性及其观点立场正确性做任何保证或承诺!文档内容仅供研究参考,付费前请自行鉴别。
3、如文档内容存在违规,或者侵犯商业秘密、侵犯著作权等,请点击“违规举报”。

碎片内容

活动地板施工工艺

确认删除?
VIP
微信客服
  • 扫码咨询
会员Q群
  • 会员专属群点击这里加入QQ群
客服邮箱
回到顶部