电脑桌面
添加小米粒文库到电脑桌面
安装后可以在桌面快捷访问

高中数学 第一讲 坐标系学案 新人教A版选修4-4-新人教A版高二选修4-4数学学案

高中数学 第一讲 坐标系学案 新人教A版选修4-4-新人教A版高二选修4-4数学学案_第1页
1/43
高中数学 第一讲 坐标系学案 新人教A版选修4-4-新人教A版高二选修4-4数学学案_第2页
2/43
高中数学 第一讲 坐标系学案 新人教A版选修4-4-新人教A版高二选修4-4数学学案_第3页
3/43
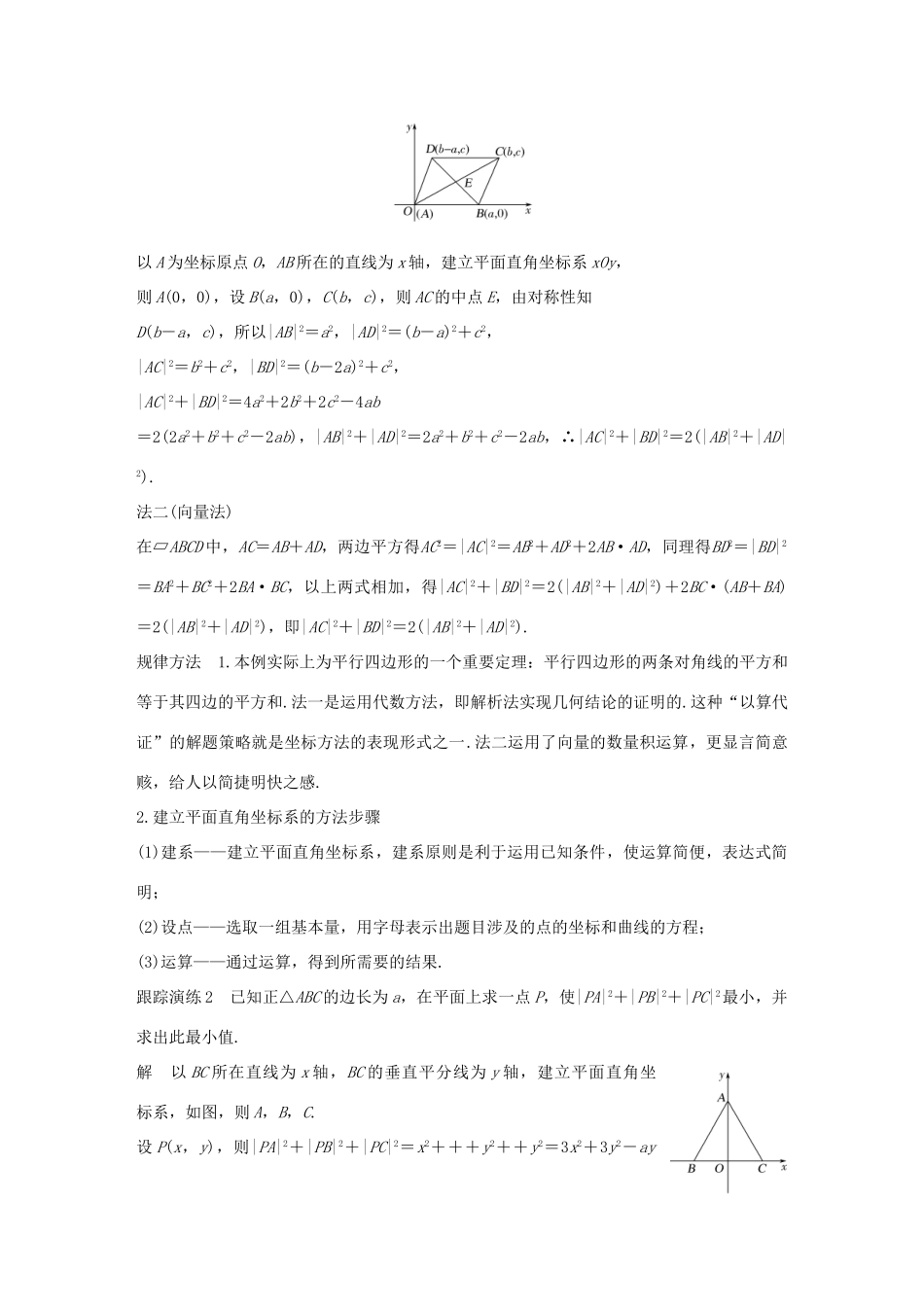
第一讲 坐标系一 平面直角坐标系[学习目标]1.了解平面直角坐标系的组成,领会坐标法的应用.2.理解平面直角坐标系中的伸缩变换.3.能够建立适当的平面直角坐标系,运用解析法解决数学问题.[知识链接]1.如何根据几何图形的几何特征建立恰当的坐标系?提示 (1)如果图形有对称中心,可以选对称中心为坐标原点;(2)如果图形有对称轴,可以选对称轴为坐标轴;(3)若题目有已知长度的线段,以线段所在的直线为 x 轴,以端点或中点为原点.建系原则:使几何图形上的特殊点尽可能多的落在坐标轴上.2.怎样由正弦曲线 y=sin x 得到曲线 y=sin 2x?提示 曲线 y=sin x 上各点保持纵坐标不变,将横坐标缩为原来的一半.3.怎样由正弦曲线 y=sin x 得到曲线 y=3sin x?提示 曲线 y=sin x 上各点保持横坐标不变,将纵坐标伸长为原来的 3 倍.[预习导引]1.平面直角坐标系(1)平面直角坐标系的作用:使平面上的点与坐标(有序实数对)、曲线与方程建立联系,从而实现数与形的结合.(2)坐标法:根据几何对象的特征,选择适当的坐标系,建立它的方程,通过方程研究它的性质及与其他几何图形的关系.(3)坐标法解决几何问题的“三步曲”:第一步,建立适当坐标系,用坐标和方程表示问题中涉及的几何元素,将几何问题转化成代数问题;第二步,通过代数运算,解决代数问题;第三步,把代数运算结果“翻译”成几何结论.2.平面直角坐标系中的伸缩变换(1)平面直角坐标系中方程表示图形,那么平面图形的伸缩变换就可归结为坐标伸缩变换,这就是用坐标方法研究几何变换.(2)平面直角坐标系中的坐标伸缩变换:设点 P(x,y)是平面直角坐标系中任意一点,在变换 φ:的作用下,点 P(x,y)对应到点 P′(x′,y′),称 φ 为平面直角坐标系中的坐标伸缩变换,简称伸缩变换.要点一 运用坐标法解决解析几何问题例 1 △ABC 的顶点 A 固定,角 A 的对边 BC 的长是 2a,边 BC 上的高的长是 b,边 BC 沿一条直线移动,求△ABC 外心的轨迹方程.解 以边 BC 所在的定直线为 x 轴,过 A 作 x 轴的垂线为 y 轴,建立直角坐标系,则点 A 的坐标为(0,b).设△ABC 的外心为 M(x,y).取 BC 的中点 N,则 MN⊥BC,即 MN 是 BC 的垂直平分线.因为|BC|=2a,所以|BN|=a,|MN|=|y|.又 M 是△ABC 的外心,所以|MA|=|MB|.又 |MA| = , |MB| = = , 所 以 = , 化 简 , 得 所 求 的 轨 迹 方 程 为 x2 ...

1、当您付费下载文档后,您只拥有了使用权限,并不意味着购买了版权,文档只能用于自身使用,不得用于其他商业用途(如 [转卖]进行直接盈利或[编辑后售卖]进行间接盈利)。
2、本站所有内容均由合作方或网友上传,本站不对文档的完整性、权威性及其观点立场正确性做任何保证或承诺!文档内容仅供研究参考,付费前请自行鉴别。
3、如文档内容存在违规,或者侵犯商业秘密、侵犯著作权等,请点击“违规举报”。

碎片内容

高中数学 第一讲 坐标系学案 新人教A版选修4-4-新人教A版高二选修4-4数学学案

您可能关注的文档

确认删除?
VIP
微信客服
  • 扫码咨询
会员Q群
  • 会员专属群点击这里加入QQ群
客服邮箱
回到顶部