电脑桌面
添加小米粒文库到电脑桌面
安装后可以在桌面快捷访问

玻璃楼梯钢结构计算书

玻璃楼梯钢结构计算书_第1页
1/7
玻璃楼梯钢结构计算书_第2页
2/7
玻璃楼梯钢结构计算书_第3页
3/7
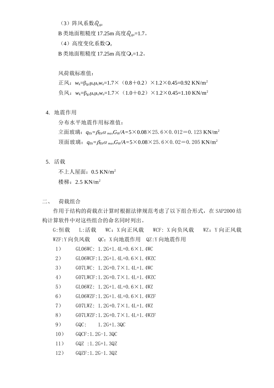
设计依据 本工程为江苏常熟 xxx 楼梯工程,地面粗糙度按 B 类取,常熟地区基本风压取 0.45 KN/m2(50 年一遇),抗震设防烈度为 7 度。设计结合原结构条件,并遵照以下法律规范(规程)进行: 《建筑结构荷载法律规范》 (GB 50009-2001) 《钢结构设计法律规范》 (GBJ 50017-2025) 《建筑抗震设计法律规范》 (GB 50011-2001) 《玻璃幕墙工程技术法律规范》 (JGJ 102-96) 结构计算:一、荷载条件1. 恒载采光顶玻璃自重:(10+1.14PVB+10+12A+10 中空钢化夹层玻璃)标准值=25.6×30×10-3=0.768 KN/m2立面玻璃自重:(6+12A+6 中空钢化玻璃)标准值=25.6×12×10-3=0.31 KN/m2楼梯平台板自重:8mm 厚花纹钢板标准值:78.5×8×10-3=0.63 KN/m2恒载设计值:0.768×1.2=0.922 KN/m20.31×1.2=0.372 KN/m20.63×1.2=0.756 KN/m22. 活载活载标准值:按 0.5 KN/m2计活载设计值:0. 5×1.4=0.7 KN/m23. 风载(1)基本风压 wo现行法律规范 GB50009-2001 规定常熟地区基本风压为 0.45 KN/m2(50年一遇)。(2)体形系数s荷载法律规范 GB50009-2001 规定计算围护结构的局部体形系数:正压区+0.8,负压区-1.0,封闭建筑内表面风压体形系数:正压区-0.2,负压区+0.2。(3)阵风系数gzB 类地面粗糙度 17.25m 高度gz=1.7。(4)高度变化系数zB 类地面粗糙度 17.25m 高度z=1.2。风荷载标准值:正风:wk=gzszwo=1.7×(0.8+0.2)×1.2×0.45=0.92 KN/m2负风:wk=gzszwo=1.7×(1.0+0.2)×1.2×0.45=1.10 KN/m24. 地震作用分布水平地震作用标准值:立面玻璃:qEk=Ek maxGK/A=5×0.08×25.6×0.012=0.123 KN/m2顶面玻璃:qEk=Ek maxGK/A=5×0.08×25.6×0.02=0.205 KN/m25. 活载不上人屋面:0.5 KN/m2楼梯:2.5 KN/m2二、荷载组合作用于结构的荷载在计算时根据法律规范考虑了以下组合形式,在 SAP2000 结构计算软件中对这些组合的命名同时列出。G:恒载 L:活载 WC:X 向正风载 WCF: X 向负风载 WZ:Y 向正风载 WZF:Y 向负风载 QC:X 向地震作用 QZ:Y 向地震作用1)GL06WC: 1.2G+1.4L+0.6×1.4WC2)GL06WCF:1.2G+1.4L+0.6×1.4WZC3)G07LWC: 1.2G+0.7×1.4L+1.4WC4)G07LWCF:1.2G+0.7×1.4L+1.4WZC 5)GL06WZ: 1.2G+1.4L+0.6×1.4WZ6)GL06WZF:1.2G+1.4L+0.6×1.4WZF7)G07LWZ: 1.2G+0.7×1.4L+1.4WZ8)G07LWZF:1.2G+0.7×...

1、当您付费下载文档后,您只拥有了使用权限,并不意味着购买了版权,文档只能用于自身使用,不得用于其他商业用途(如 [转卖]进行直接盈利或[编辑后售卖]进行间接盈利)。
2、本站所有内容均由合作方或网友上传,本站不对文档的完整性、权威性及其观点立场正确性做任何保证或承诺!文档内容仅供研究参考,付费前请自行鉴别。
3、如文档内容存在违规,或者侵犯商业秘密、侵犯著作权等,请点击“违规举报”。

碎片内容

玻璃楼梯钢结构计算书

办公文档专营+ 关注
实名认证
内容提供者

大量办公文档,欢迎选择

确认删除?
VIP
微信客服
  • 扫码咨询
会员Q群
  • 会员专属群点击这里加入QQ群
客服邮箱
回到顶部