电脑桌面
添加小米粒文库到电脑桌面
安装后可以在桌面快捷访问

监理平行检查填写规范

监理平行检查填写规范_第1页
1/3
监理平行检查填写规范_第2页
2/3
监理平行检查填写规范_第3页
3/3
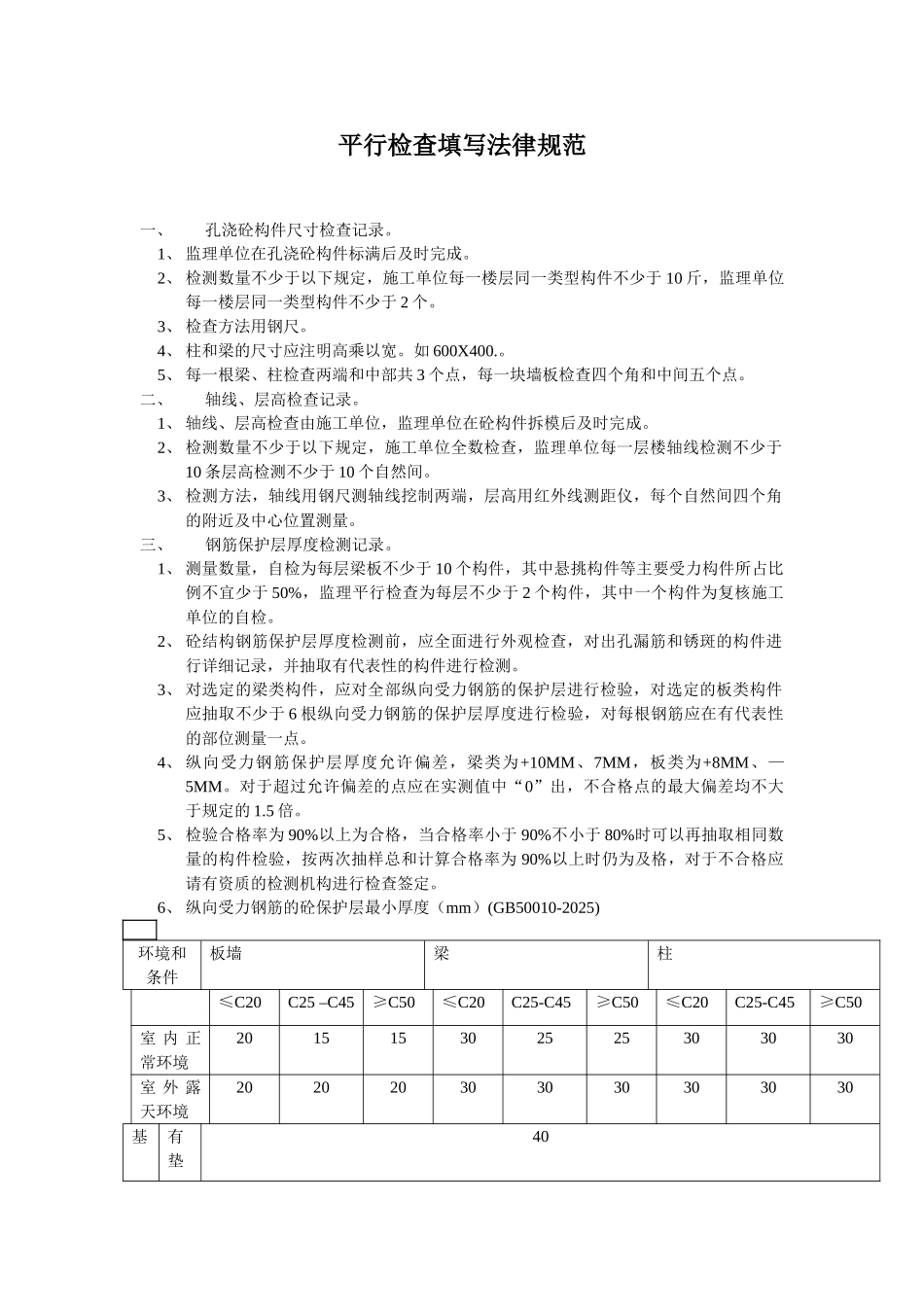
平行检查填写法律规范一、孔浇砼构件尺寸检查记录。1、 监理单位在孔浇砼构件标满后及时完成。2、 检测数量不少于以下规定,施工单位每一楼层同一类型构件不少于 10 斤,监理单位每一楼层同一类型构件不少于 2 个。3、 检查方法用钢尺。4、 柱和梁的尺寸应注明高乘以宽。如 600X400.。5、 每一根梁、柱检查两端和中部共 3 个点,每一块墙板检查四个角和中间五个点。二、轴线、层高检查记录。1、 轴线、层高检查由施工单位,监理单位在砼构件拆模后及时完成。2、 检测数量不少于以下规定,施工单位全数检查,监理单位每一层楼轴线检测不少于10 条层高检测不少于 10 个自然间。3、 检测方法,轴线用钢尺测轴线挖制两端,层高用红外线测距仪,每个自然间四个角的附近及中心位置测量。三、钢筋保护层厚度检测记录。1、 测量数量,自检为每层梁板不少于 10 个构件,其中悬挑构件等主要受力构件所占比例不宜少于 50%,监理平行检查为每层不少于 2 个构件,其中一个构件为复核施工单位的自检。2、 砼结构钢筋保护层厚度检测前,应全面进行外观检查,对出孔漏筋和锈斑的构件进行详细记录,并抽取有代表性的构件进行检测。3、 对选定的梁类构件,应对全部纵向受力钢筋的保护层进行检验,对选定的板类构件应抽取不少于 6 根纵向受力钢筋的保护层厚度进行检验,对每根钢筋应在有代表性的部位测量一点。4、 纵向受力钢筋保护层厚度允许偏差,梁类为+10MM、7MM,板类为+8MM、—5MM。对于超过允许偏差的点应在实测值中“0”出,不合格点的最大偏差均不大于规定的 1.5 倍。5、 检验合格率为 90%以上为合格,当合格率小于 90%不小于 80%时可以再抽取相同数量的构件检验,按两次抽样总和计算合格率为 90%以上时仍为及格,对于不合格应请有资质的检测机构进行检查签定。6、 纵向受力钢筋的砼保护层最小厚度(mm)(GB50010-2025)环境和条件板墙梁柱≤C20C25 –C45 ≥C50 ≤C20C25-C45≥C50≤C20C25-C45≥C50室 内 正常环境201515302525303030室 外 露天环境202020303030303030基有垫40层础无垫层 70四、砖产(砌块)外观检测,(报验)记录。1、 每日进场的砖为检验批,由施工单位材料员、监理专监师、监理员一起随机抽取20 块砖,对几何尺寸,外观质量等进行检查验收。2、 有四块砖存在不合格指标时应双倍取样,仍有 8 块及以上不合格判定该批不合格应退货。3、 每一次采购进场的同一生产,同品种、同规格的砖应...

1、当您付费下载文档后,您只拥有了使用权限,并不意味着购买了版权,文档只能用于自身使用,不得用于其他商业用途(如 [转卖]进行直接盈利或[编辑后售卖]进行间接盈利)。
2、本站所有内容均由合作方或网友上传,本站不对文档的完整性、权威性及其观点立场正确性做任何保证或承诺!文档内容仅供研究参考,付费前请自行鉴别。
3、如文档内容存在违规,或者侵犯商业秘密、侵犯著作权等,请点击“违规举报”。

碎片内容

监理平行检查填写规范

您可能关注的文档

文森传品+ 关注
实名认证
内容提供者

一家传播文化教育的小店,资料丰富,随意挑选。

确认删除?
VIP
微信客服
  • 扫码咨询
会员Q群
  • 会员专属群点击这里加入QQ群
客服邮箱
回到顶部