电脑桌面
添加小米粒文库到电脑桌面
安装后可以在桌面快捷访问

膜结构的应用和施工

膜结构的应用和施工_第1页
1/6
膜结构的应用和施工_第2页
2/6
膜结构的应用和施工_第3页
3/6
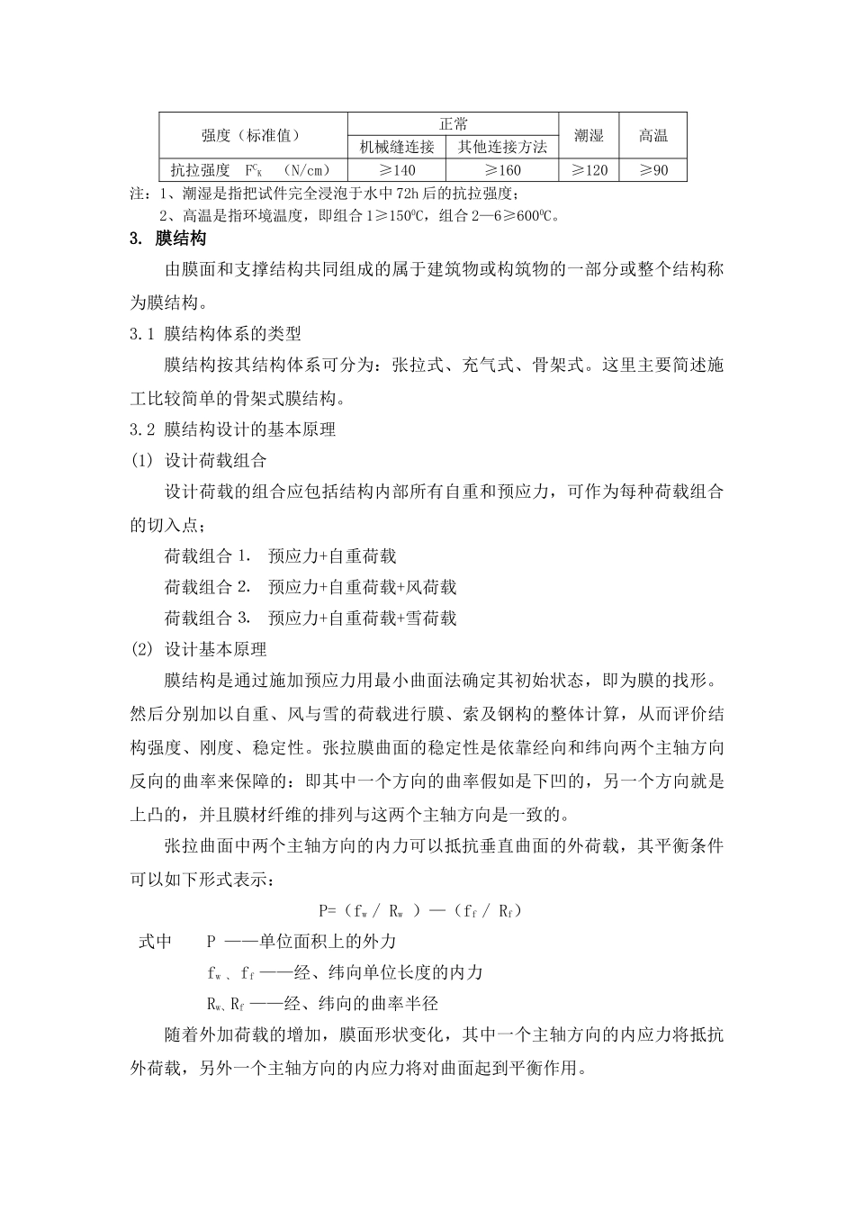
膜结构的应用和施工 本文简要介绍膜材料的主要类型、膜结构设计基本原理、膜结构的施工工艺,并探讨防火设施和膜结构配套使用之间的关系,以达到既能采纳新颖建筑材料,又能满足防火工作要求,顺利通过消防验收的双赢目的。 1. 前言史前的人类用帐篷和伞来挡风遮雨,一般采纳皮革或自然编织物制造,帐篷是人类历史上最早出现的膜结构建筑,帐篷和伞一样都反映着膜结构最原始的特点——即预加张力的薄层。“膜”(Membrane)这个词最早源于拉丁文,其含义是“轻且有张力”。20 世纪 50 年代以来,随着高分子科学的进展,膜材的性能有很大的提高。带高分子覆盖的织物与塑料在膜结构领域的应用已有 30 多年的历史。美国拉文丁大学校园中心于 1973 年成为世界上首次使用 PTFE 膜材的膜结构工程。如今,膜结构在国外早已得到广泛应用;在国内正在被人们逐步接受并用于体育场馆、会展场馆等建筑中。2. 膜材料膜材的选用与膜在建筑结构中的安装的位置和所起作用有关。现代膜结构使用的工程膜材主要有两种类型:一是以聚脂纤维织物结构为基材,五层复合聚氯乙烯树脂类材料制成的工程膜材(PVC);二是以玻璃纤维为基材,面层复合四氟聚脂类材料而成的永久性建筑膜材(PTFE)。2.1 几种常见的膜材。(1) PVC 复合材料织物这种膜可抵抗恶劣气候,并有紫外线隔离能力。用这种膜材制成的膜结构容易安装,且表面光滑又容易清洁。PVC 类膜在防火类别是阻燃的,其透光率一般可达 20%,平均使用寿命大约 5--20 年。(2) PTFE 覆层式玻璃纤维织物这种属于较高级的膜材,用于永久性的建筑结构中。该膜材张力极高,可抵抗紫外线,防火类别为阻燃,光滑的表面有着较高的反射率和自洁率,由于受到膜材厚度的限制,其透光率一般在 12%左右。平均使用寿命大于 30 年。(3) PVC 类织物匀质的 PVC 类织物可用于半透明或透明的内结构。该膜材有较强的散射能力,适用于背光的天花板以及投影屏幕,其透光率与 PVC 本身的性质有关:半透明的 PVC,透光率为 70%;透明的的 PVC,透光率可达 96%。平均使用寿命10--15 年。(4) PTFE 织入式纤维织物可适用于各类防日光设计,由于此类膜材表面没有覆层,防水性能差。该类膜材有较高的抗疲劳能力,可反复折叠,适用于折叠式或收缩式的膜结构。PTFE 不易粘灰、能隔离紫外线、阻燃、较高的反射率。透光率一般可达 35%,使用寿命 20 年左右。2.2 膜材的基本质量要求和力学性能根据上海市工程建设...

1、当您付费下载文档后,您只拥有了使用权限,并不意味着购买了版权,文档只能用于自身使用,不得用于其他商业用途(如 [转卖]进行直接盈利或[编辑后售卖]进行间接盈利)。
2、本站所有内容均由合作方或网友上传,本站不对文档的完整性、权威性及其观点立场正确性做任何保证或承诺!文档内容仅供研究参考,付费前请自行鉴别。
3、如文档内容存在违规,或者侵犯商业秘密、侵犯著作权等,请点击“违规举报”。

碎片内容

膜结构的应用和施工

津创媒+ 关注
实名认证
内容提供者

欢迎交流文创,小店资料希望满足您的需要。

确认删除?
VIP
微信客服
  • 扫码咨询
会员Q群
  • 会员专属群点击这里加入QQ群
客服邮箱
回到顶部