电脑桌面
添加小米粒文库到电脑桌面
安装后可以在桌面快捷访问

钢筋工程包工施工合同书

钢筋工程包工施工合同书_第1页
1/3
钢筋工程包工施工合同书_第2页
2/3
钢筋工程包工施工合同书_第3页
3/3
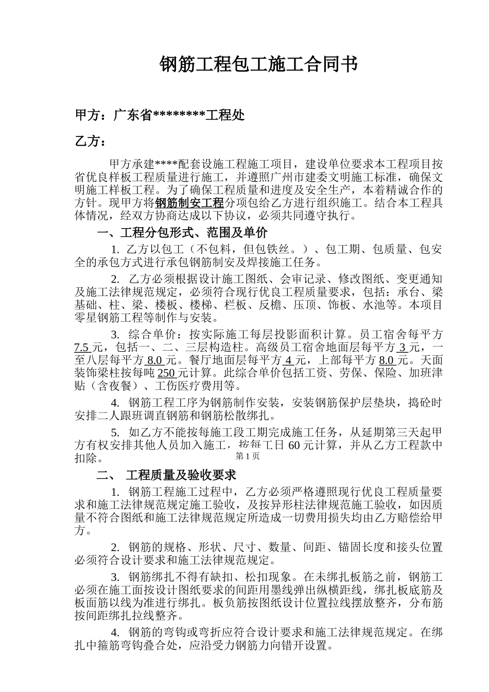
钢筋工程包工施工合同书甲方:广东省********工程处乙方:甲方承建****配套设施工程施工项目,建设单位要求本工程项目按省优良样板工程质量进行施工,并遵照广州市建委文明施工标准,确保文明施工样板工程。为了确保工程质量和进度及安全生产,本着精诚合作的方针。现甲方将钢筋制安工程分项包给乙方进行组织施工。结合本工程具体情况,经双方协商达成以下协议,必须共同遵守执行。一、工程分包形式、范围及单价1. 乙方以包工(不包料,但包铁丝。)、包工期、包质量、包安全的承包方式进行承包钢筋制安及焊接施工任务。2. 乙方必须根据设计施工图纸、会审记录、修改图纸、变更通知及施工法律规范规定,必须符合现行优良工程质量要求,包括:承台、梁基础、柱、梁、楼板、楼梯、栏板、反檐、压顶、饰板、水池等。本项目零星钢筋工程等制作与安装。3. 综合单价:按实际施工每层投影面积计算。员工宿舍每平方 7.5 元,包括一、二、三层构造柱。高级员工宿舍地面层每平方 3 元,一至八层每平方 8.0 元。餐厅地面层每平方 4 元,上部每平方 8.0 元。天面装饰梁柱按每吨 250 元计算。此综合单价包括工资、劳保、保险、加班津贴(含夜餐)、工伤医疗费用等。4. 钢筋工程工序为钢筋制作安装,安装钢筋保护层垫块,捣砼时安排二人跟班调直钢筋和钢筋松散绑扎。5. 如乙方不能按每施工段工期完成施工任务,从延期第三天起甲方有权安排其他人员加入施工,按每工日 60 元计算,并从乙方工程款中扣除。二、 工程质量及验收要求1. 钢筋工程施工过程中,乙方必须严格遵照现行优良工程质量要求和施工法律规范规定施工验收,及按异形柱法律规范施工验收,如因质量不符合图纸和施工法律规范规定所造成一切费用损失均由乙方赔偿给甲方。2. 钢筋的规格、形状、尺寸、数量、间距、锚固长度和接头位置必须符合设计要求和施工法律规范规定。3. 钢筋绑扎不得有缺扣、松扣现象。在未绑扎板筋之前,钢筋工必须在施工面按设计图纸要求的间距用墨线弹出纵横距线,绑扎板底筋及板面筋以线为准进行绑扎。板负筋按图纸设计位置拉线摆放整齐,分布筋按间距绑扎拉线整齐。4. 钢筋的弯钩或弯折应符合设计要求和施工法律规范规定。在绑扎中箍筋弯钩叠合处,应沿受力钢筋力向错开设置。第 1 页5. 对有抗震要求的受力钢筋焊接接头不宜设置在梁端、柱端的箍筋加密区范围内。6. 各受力钢筋的绑扎头位置相互错开,其位置必须符合法律规范(GB20254-90)规定。7....

1、当您付费下载文档后,您只拥有了使用权限,并不意味着购买了版权,文档只能用于自身使用,不得用于其他商业用途(如 [转卖]进行直接盈利或[编辑后售卖]进行间接盈利)。
2、本站所有内容均由合作方或网友上传,本站不对文档的完整性、权威性及其观点立场正确性做任何保证或承诺!文档内容仅供研究参考,付费前请自行鉴别。
3、如文档内容存在违规,或者侵犯商业秘密、侵犯著作权等,请点击“违规举报”。

碎片内容

钢筋工程包工施工合同书

您可能关注的文档

确认删除?
VIP
微信客服
  • 扫码咨询
会员Q群
  • 会员专属群点击这里加入QQ群
客服邮箱
回到顶部