电脑桌面
添加小米粒文库到电脑桌面
安装后可以在桌面快捷访问

高速公路工程路桥水稳层施工技术方案

高速公路工程路桥水稳层施工技术方案_第1页
1/9
高速公路工程路桥水稳层施工技术方案_第2页
2/9
高速公路工程路桥水稳层施工技术方案_第3页
3/9
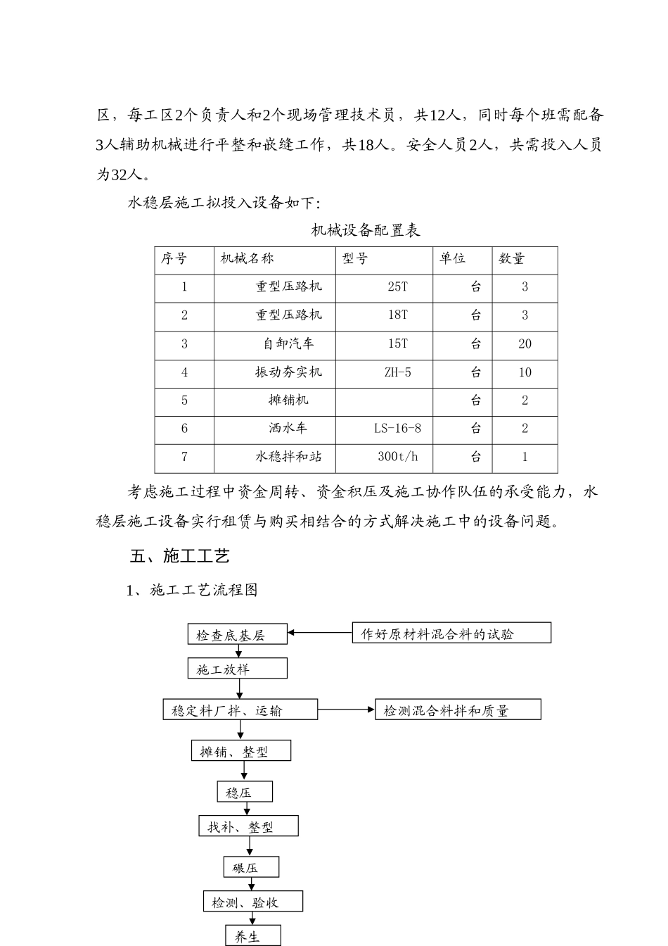
水稳层施工技术方案一、工程概况xx高速xx路面部分为:XX、XX、XX、XX、XX共计5段。20cm厚水泥稳定级配碎石底基层共计34518.4m3,30cm厚水泥稳定级配碎石底基层共计60992.8m3,20cm厚水泥稳定级配碎石基层63032.8m3。二、编制依据1、国道318线xx至xx高速公路两阶段施工图设计《新店互通B匝道桥设计图纸》;2、 国家交通部及省部颁布的现行公路工程技术法律规范、验收标准、行业标准;3、 现场踏勘调查资料及类似工程施工经验;4、 与本工程相关的其他参考资料。三、材料1、原材料水泥:采纳业主统供发42.5级普通硅酸盐水泥,宜采纳初凝时间3h以上,终凝时间在6h以上。粗集料:采纳压碎值不大于 30%,单个颗粒的最大粒径不大于37.5mm,硫酸盐含量应超过0.25%,有机质含量应不超过2%的级配碎石。细集料:采纳碎石料加工过程的细料部分,及洁净的天然砂,有机质含量不超过2%。塑性指数小于6%,液限小于28%。水:采纳洁净的饮用水。2、石灰土碎石垫层混合料的级配范围层位通过以下筛孔(mm)的质量百分率(%)液限%塑性指数37.531.526.5169.54.751.180.60.075垫层10085~10065~8542~6720~4010~278~205~180~10<25<83、水泥稳定碎石基层混合料级配范围层位通过以下筛孔(方孔筛mm)的质量百分率(%)31.519.09.54.752.360.60.075垫层10068~8638~5822~3216~288~150~34、水泥稳定碎石底基层混合料级配范围层位通过以下筛孔(方孔筛mm)的质量百分率(%)37.531.5199.54.752.360.60.075垫层10093~10075~9050~7029~5015~356~200~55、水泥碎石混合料技术要求根据施工法律规范、试验规程进行配合比试验并按监理工程师批复的配合比进行施工:混合料水泥剂量根据配合比确定,7天浸水(试件在25±2℃条件下保湿养生6天后,再浸水1天)的无侧限抗压强度的标准值大于或等于2Mpa。按最佳含水量和最大干密度97%(重型击实)制备试件,按无侧限抗压强度进行鉴别,选出两种试件强度合格、水泥剂量合适的配合比进行重复试验。如试验结果与原试验一致,则报监理工程师进行审批若实验结果同原试验有差别,则分析原因,增加试验次数,直至结果稳定为止。四、施工现场人员、设备配置为确保施工工期,水稳层施工时采纳三班制/天,为便于施工管理整段路基分为3个工区其中,XX、XX为一工区,XX、XX为二工区XX为三工区,每工区2个负责人和2个现场管理技术员,共12人,同时每个班需配备3人辅助机械进行平整和嵌缝工作,共18人。安全人员2人,共需投入人员为...

1、当您付费下载文档后,您只拥有了使用权限,并不意味着购买了版权,文档只能用于自身使用,不得用于其他商业用途(如 [转卖]进行直接盈利或[编辑后售卖]进行间接盈利)。
2、本站所有内容均由合作方或网友上传,本站不对文档的完整性、权威性及其观点立场正确性做任何保证或承诺!文档内容仅供研究参考,付费前请自行鉴别。
3、如文档内容存在违规,或者侵犯商业秘密、侵犯著作权等,请点击“违规举报”。

碎片内容

高速公路工程路桥水稳层施工技术方案

您可能关注的文档

确认删除?
VIP
微信客服
  • 扫码咨询
会员Q群
  • 会员专属群点击这里加入QQ群
客服邮箱
回到顶部