电脑桌面
添加小米粒文库到电脑桌面
安装后可以在桌面快捷访问

wind金融终端使用功能介绍

wind金融终端使用功能介绍_第1页
1/3
wind金融终端使用功能介绍_第2页
2/3
wind金融终端使用功能介绍_第3页
3/3
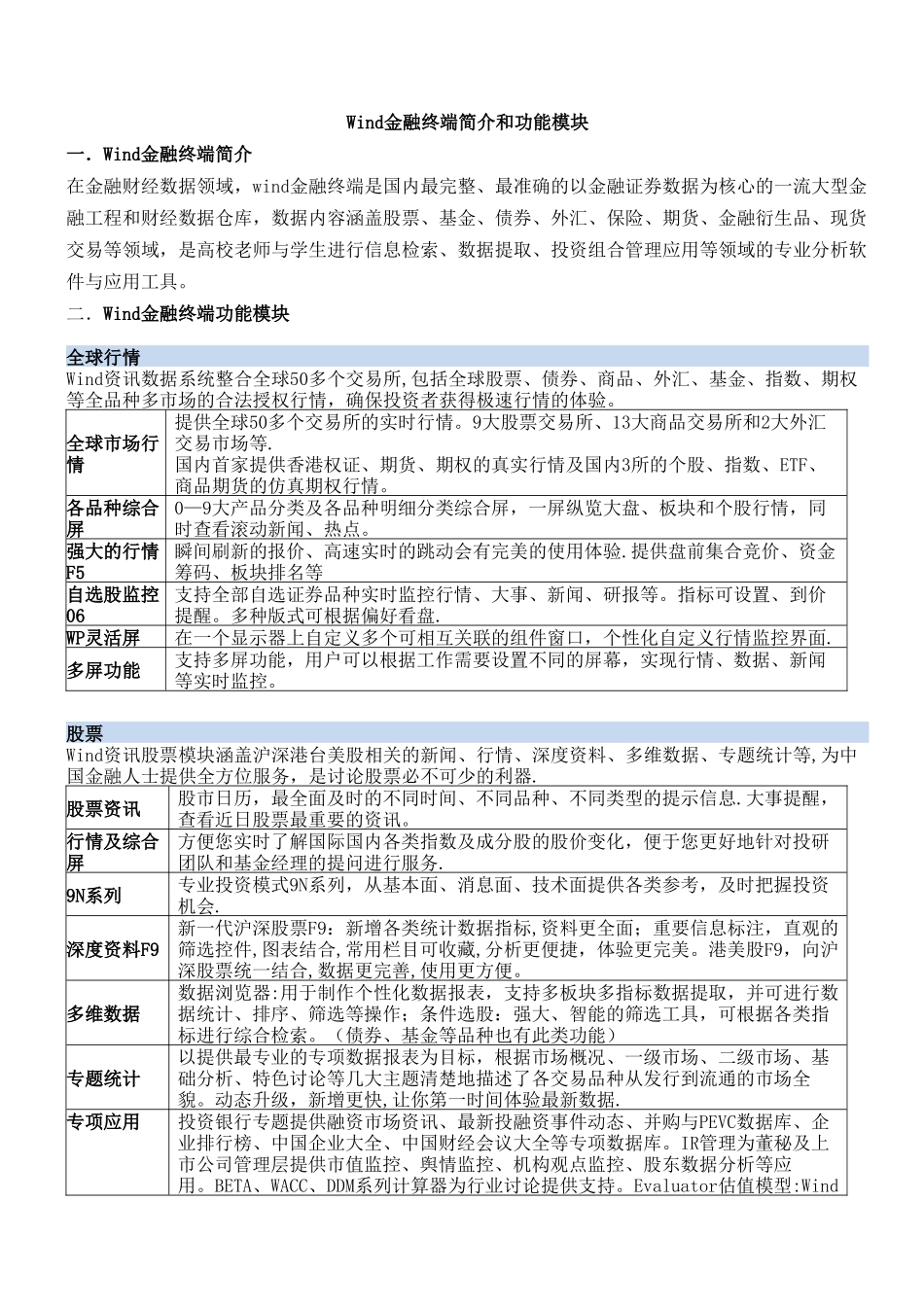
Wind金融终端简介和功能模块一.Wind金融终端简介在金融财经数据领域,wind金融终端是国内最完整、最准确的以金融证券数据为核心的一流大型金融工程和财经数据仓库,数据内容涵盖股票、基金、债券、外汇、保险、期货、金融衍生品、现货交易等领域,是高校老师与学生进行信息检索、数据提取、投资组合管理应用等领域的专业分析软件与应用工具。二.Wind金融终端功能模块全球行情Wind资讯数据系统整合全球50多个交易所,包括全球股票、债券、商品、外汇、基金、指数、期权等全品种多市场的合法授权行情,确保投资者获得极速行情的体验。全球市场行情提供全球50多个交易所的实时行情。9大股票交易所、13大商品交易所和2大外汇交易市场等.国内首家提供香港权证、期货、期权的真实行情及国内3所的个股、指数、ETF、商品期货的仿真期权行情。各品种综合屏0—9大产品分类及各品种明细分类综合屏,一屏纵览大盘、板块和个股行情,同时查看滚动新闻、热点。强大的行情F5瞬间刷新的报价、高速实时的跳动会有完美的使用体验.提供盘前集合竞价、资金筹码、板块排名等自选股监控06支持全部自选证券品种实时监控行情、大事、新闻、研报等。指标可设置、到价提醒。多种版式可根据偏好看盘.WP灵活屏在一个显示器上自定义多个可相互关联的组件窗口,个性化自定义行情监控界面.多屏功能支持多屏功能,用户可以根据工作需要设置不同的屏幕,实现行情、数据、新闻等实时监控。股票Wind资讯股票模块涵盖沪深港台美股相关的新闻、行情、深度资料、多维数据、专题统计等,为中国金融人士提供全方位服务,是讨论股票必不可少的利器.股票资讯股市日历,最全面及时的不同时间、不同品种、不同类型的提示信息.大事提醒,查看近日股票最重要的资讯。行情及综合屏方便您实时了解国际国内各类指数及成分股的股价变化,便于您更好地针对投研团队和基金经理的提问进行服务.9N系列专业投资模式9N系列,从基本面、消息面、技术面提供各类参考,及时把握投资机会.深度资料F9新一代沪深股票F9:新增各类统计数据指标,资料更全面;重要信息标注,直观的筛选控件,图表结合,常用栏目可收藏,分析更便捷,体验更完美。港美股F9,向沪深股票统一结合,数据更完善,使用更方便。多维数据数据浏览器:用于制作个性化数据报表,支持多板块多指标数据提取,并可进行数据统计、排序、筛选等操作;条件选股:强大、智能的筛选工具,可根据各类指标进行综合检索。(债券、基金等品种也有此类功能)专题统计...

1、当您付费下载文档后,您只拥有了使用权限,并不意味着购买了版权,文档只能用于自身使用,不得用于其他商业用途(如 [转卖]进行直接盈利或[编辑后售卖]进行间接盈利)。
2、本站所有内容均由合作方或网友上传,本站不对文档的完整性、权威性及其观点立场正确性做任何保证或承诺!文档内容仅供研究参考,付费前请自行鉴别。
3、如文档内容存在违规,或者侵犯商业秘密、侵犯著作权等,请点击“违规举报”。

碎片内容

wind金融终端使用功能介绍

确认删除?
VIP
微信客服
  • 扫码咨询
会员Q群
  • 会员专属群点击这里加入QQ群
客服邮箱
回到顶部