电脑桌面
添加小米粒文库到电脑桌面
安装后可以在桌面快捷访问

XX加油站临时用电施工组织设计

XX加油站临时用电施工组织设计_第1页
1/9
XX加油站临时用电施工组织设计_第2页
2/9
XX加油站临时用电施工组织设计_第3页
3/9
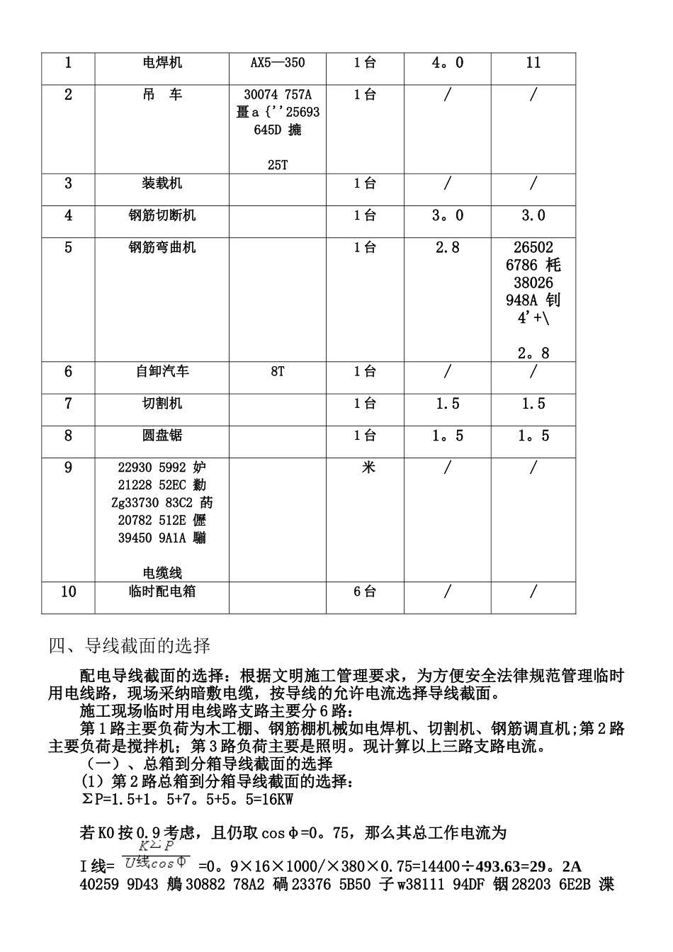
中石油新疆销售有限公司 XXXX 加油站重建工程施工项目临时用电专项方案新疆中油油田建设开发有限责任公司年 月日目 录一、工程概况 3二、施工供电电源 2 三、设备配置表 2 四、导线截面的选择 3 五、系统保护零线的做法 5 六、配电箱的设置 5 七、施工现场临时用电管理措施 6 B33561 8319 茙 27757 6C6D 汭”35070 88FE 裾;八、施工用电安全技术措施 6 九、配电箱及开关箱的设置 7 十、电动建筑机械和手持电动工具 7 十一、照明 8 一、工程概况1.1 项目概述建设单位:中石油新疆销售有限公司 XX设计单位:哈尔滨天源石化工程设计有限责任公司监理单位:新疆科盟工程项目管理咨询有限公司施工单位:新疆中油油田建设开发有限责任公司工程位塔城地区塔城市: 站房:新建地上 2 层框架结构站房 425。34㎡,标准化便利店内外包装,站房(除便利店外)装饰装修、水电暖安装。 罐区及工艺:新建罐区 1 座,4 具 50 立方米双层油罐、成品操作井、卸油口、成品渗漏检查井由施工单位安装(设备甲供),通气管管道安装、卸油管道安装、安装潜泵双枪加油机 2 台,潜泵四枪加油机 1 台. 加油区:安装罩棚 330 平方米,雨棚柱 6 个,宝石花标识及亚克力黄杠,立柱及雨棚铝塑板包装,加油岛 3 座(防渗底座甲供)。 场地坪:新做砼地坪 3500㎡(不含道口),罐区步道砖 165㎡. 围墙:新建 2。2m 围墙 220m(增设刀刺网),铁艺围栏 50㎡。其他:室外电气安装、防雷防静电网布设、加油站信息化布线。二、施工供电电源1、建设单位根据施工单位申请 38 0KV 的用电量。!24269 5ECD 廍 33284 8204 舄 S24185 5E79 幹 Smk2、导线选用:干线采纳埋地敷设,一级支线线径为橡皮铜芯线 YGV—5×16mm2,二级支线采纳 YGV-5×10 电缆埋地敷设,三级支线采纳 YGV—5×6mm2,照明支路采纳 YGV—3×2。5mm2电缆埋地敷设,.3、施工现场供电线路采纳 TN-C—S 系统,即:五芯电缆。4、施工现场供电分为二大系统,动力和照明。三、设备配置表序号机械设备名称型号规格数量额定功率(KW)合计(KW)1电焊机AX5—3501 台4。0112吊 车30074 757A 畺 a{''25693 645D 摝25T1 台//3装载机1 台//4钢筋切断机1 台3。03.05钢筋弯曲机1 台2.826502 6786 枆38026 948A 钊4'+\2。86自卸汽车8T1 台//7切割机1 台1.51.58圆盘锯1 台1。51。5922930 5992 妒21228 52EC 勬Zg33730 83C2 菂20782 51...

1、当您付费下载文档后,您只拥有了使用权限,并不意味着购买了版权,文档只能用于自身使用,不得用于其他商业用途(如 [转卖]进行直接盈利或[编辑后售卖]进行间接盈利)。
2、本站所有内容均由合作方或网友上传,本站不对文档的完整性、权威性及其观点立场正确性做任何保证或承诺!文档内容仅供研究参考,付费前请自行鉴别。
3、如文档内容存在违规,或者侵犯商业秘密、侵犯著作权等,请点击“违规举报”。

碎片内容

XX加油站临时用电施工组织设计

文森传品+ 关注
实名认证
内容提供者

一家传播文化教育的小店,资料丰富,随意挑选。

确认删除?
VIP
微信客服
  • 扫码咨询
会员Q群
  • 会员专属群点击这里加入QQ群
客服邮箱
回到顶部