电脑桌面
添加小米粒文库到电脑桌面
安装后可以在桌面快捷访问

不良贷款催收管理办法

不良贷款催收管理办法_第1页
1/3
不良贷款催收管理办法_第2页
2/3
不良贷款催收管理办法_第3页
3/3
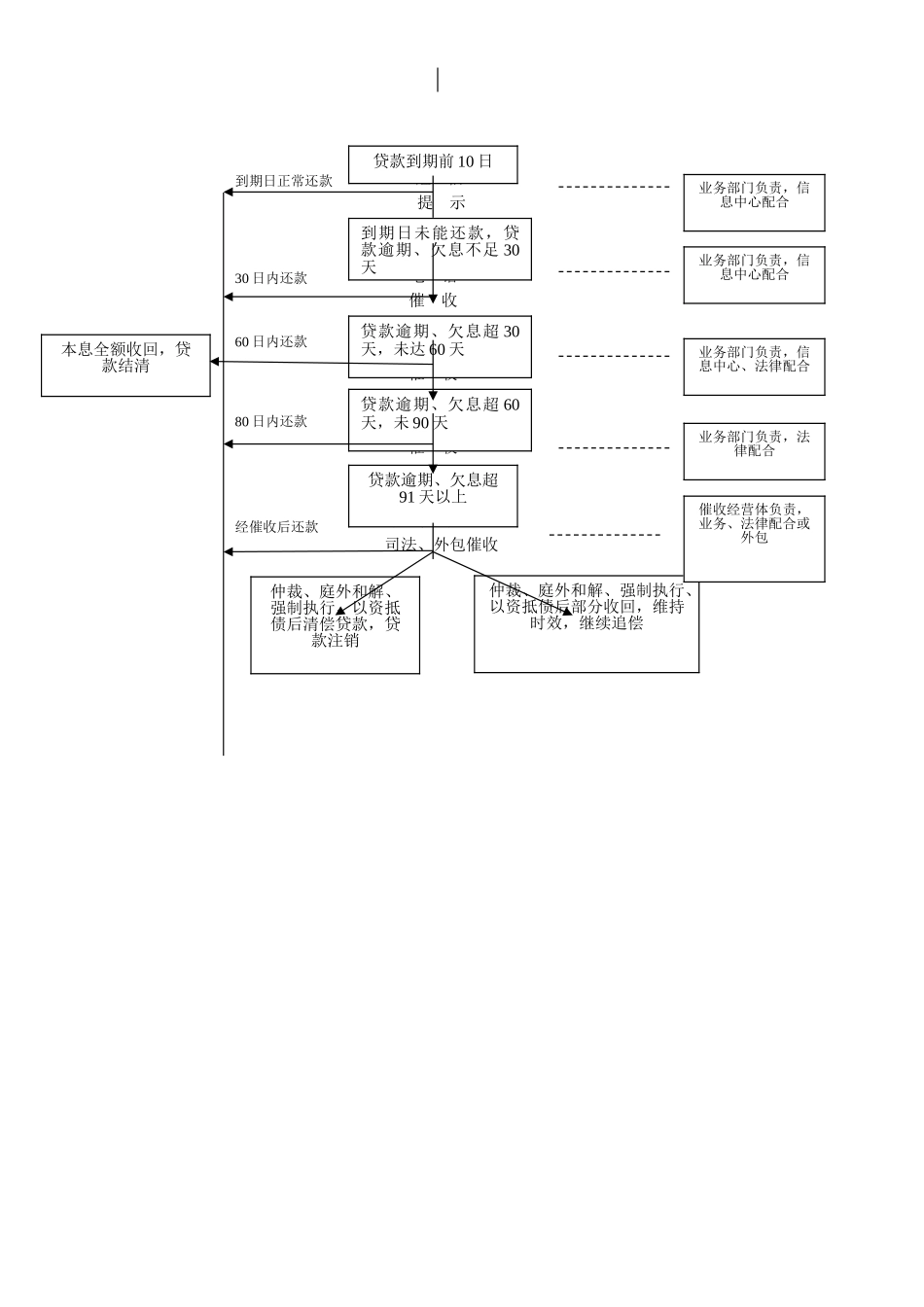
财务公司不良贷款清收管理办法第一章 总则第一条 为法律规范财务公司(以下简称财务公司)不良贷款清收工作流程,加大不良贷款清收力度,提高信贷资产质量,根据有关法律法规和集团内部规章,制定本办法。第二条 本办法称不良贷款指按监管部门风险资产五级分类标准认定的不良贷款。为保证清收效果,在实际操作中将逾期、欠息但尚未认定为不良贷款的贷款一并纳入本办法进行清收管理.第三条 不良贷款清收工作实行经营体负责制,遵循法律规范管理、高效运作、人单合一的原则。第二章不良贷款的清收形式第四条 不良贷款的清收的形式有收回、转化、保全和以资抵债等。第五条 不良贷款收回是指不良贷款本金和利息以货币资金净收回,包括:(一)以现金、银行存款收回不良贷款本息;(二)票据兑付或贴现后、有价证券变现后收回不良贷款本息;(三)抵债资产以租赁、拍卖、变卖等方式猎取货币收入,冲减不良贷款本息;(四)自用的抵债资产,按购建固定资产管理有关规定办理审批手续后,经折价入账冲减不良贷款本息。第六条 不良贷款转化是指通过债务重组、注入资金等方式,增强债务主体归还贷款本息的能力.不良贷款转化需满足以下条件: (一)债务主体合格,与财务公司合作关系正常,还款意愿良好;(二)借款人为公司的,生产经营正常,有净利润或较以前亏损大幅下降;借款人为个人的,家庭关系、职业收入稳定,偿债能力趋于好转;(三)借款人能按时支付当期利息,已落实贷款本金及原欠利息还款计划并按期偿付.有新增贷款的,亦能按时还本付息;(四)有足值有效的抵押、质押、保证担保,或已对原有担保方式进行了完善。第七条 不良贷款保全是指在债权或第二还款来源已部分或全部丧失的情况下,重新落实债权或第二还款来源的行为,包括:(一)悬空或有法律纠纷的贷款重新落实了合格的承贷主体;(二)担保手续不合法不合规的贷款或不合格的信用贷款,重新办理了合法有效的担保手续;(三)已丧失诉讼时效的贷款重新恢复了诉讼时效;(四)拟进入或已进入诉讼程序的贷款,已向人民法院申请并进行债权保全.第八条 以资抵债是指在依法清收过程中,通过合法途径取得借款人、担保人或第三人的合法有效的资产,用于低偿贷款本金和利息.以资抵债,按抵债资产管理办法规定执行.第三章不良贷款的清收措施第九条 不良贷款清收过程中,可视情况实行自行清收、司法清收、外包清收等措施,促进不良贷款的收回、转化、重组和保全.第十条 对于逾期、欠息时间不长,债权债务...

1、当您付费下载文档后,您只拥有了使用权限,并不意味着购买了版权,文档只能用于自身使用,不得用于其他商业用途(如 [转卖]进行直接盈利或[编辑后售卖]进行间接盈利)。
2、本站所有内容均由合作方或网友上传,本站不对文档的完整性、权威性及其观点立场正确性做任何保证或承诺!文档内容仅供研究参考,付费前请自行鉴别。
3、如文档内容存在违规,或者侵犯商业秘密、侵犯著作权等,请点击“违规举报”。

碎片内容

不良贷款催收管理办法

您可能关注的文档

确认删除?
VIP
微信客服
  • 扫码咨询
会员Q群
  • 会员专属群点击这里加入QQ群
客服邮箱
回到顶部