电脑桌面
添加小米粒文库到电脑桌面
安装后可以在桌面快捷访问

业务外勤管理规定及报销标准

业务外勤管理规定及报销标准_第1页
1/4
业务外勤管理规定及报销标准_第2页
2/4
业务外勤管理规定及报销标准_第3页
3/4
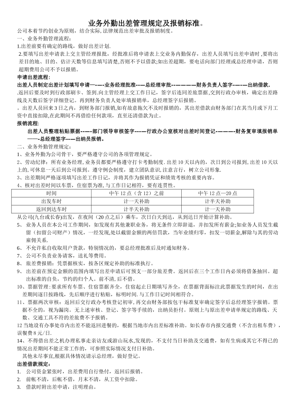
业务外勤出差管理规定及报销标准。公司本着节约创业为原则,结合实际,法律规范出差审批及报销制度。一、业务外勤管理流程:1.出差前要有确定的路线,做好出差计划.2.要填写出差申请表上交主管经理报批,经批准后将申请表上交业务内勤保存,出差人员填写出差申请时 ,要将出差目的地、目的、估计天数等信息填写清楚,否则不予以借款;如出差超期,要电话向部门经理或总经理申请,否则超期费用公司不予以报销。申请出差流程:出差人员制定出差计划填写申请—-—-业务经理批准--—总经理审批--————财务负责人签字-—-—出纳借款..返回后要及时到行政部刷卡、签到.向主管经理上交工作日记,签字后连同差旅票据,交到行政办审核,确定出差路线及天数后签字详细登记。再到财务负责人处审填报销单,总经理签字后报销。。出差人员回来 3 日之内,到财务部门报销,如有故意拖欠不及时报销的,其出差借款由财务部门在其当月或下月工资中直接扣除,在此期间不再借给任何款项,直至还清借款为止。报销流程:出差人员整理粘贴票据--—-部门领导审核签字---—行政办公室核对出差时间登记-———-财务复审填报销单——-总经理签字--—出纳员报销。二、业务外勤管理规定:1、业务外勤为公司骨干,要严格遵守公司的各项管理规定。2、劳动纪律:所有业务经理,业务员都要严格遵守打卡考勤制度.出差 10 天以内的,次日到公司报到,出差 10 天以上的,可休息一天后到公司报到。遵守例会制度,建立团队意识,注意言行,树立公司形象.3、出差期间严格逐项填写出差工作日记,并将其作为报销凭证和绩效考核的重要内容。4、核对出差时间以车票,住宿票为准,与工作日记相符,要有连贯性。时间中午 12 点(含 12)之前中午 12 点—20 点出发车时计一天补助计半天补助返回到达车时计半天补助计一天补助从公司(九台或长春)出发,在夜间(20 点之后)乘车,次日白天到达,从到达日开始计算补助。5、 业务人员在本公司工作期间,如发现有其他兼职业务,将无条件立即辞退,并扣发所有薪金;如业务人员发生截留(扣留公司财产)情况,一经发现,处以截留金额的两倍罚款,当年业绩归零,扣发一切薪金,解除与其的劳动雇佣关系.6、 不允许私自收取用户货款,特别情况的,要总经理批准后及时通知财务。7、 公司不负责业务请客,送礼等费用。8、 旅差费报销:凭票据核实,按各区规定补助的标准执行。9、 出差前在预定金额的范围内填写出差申请后可预支一部分旅差费。返回后在三个...

1、当您付费下载文档后,您只拥有了使用权限,并不意味着购买了版权,文档只能用于自身使用,不得用于其他商业用途(如 [转卖]进行直接盈利或[编辑后售卖]进行间接盈利)。
2、本站所有内容均由合作方或网友上传,本站不对文档的完整性、权威性及其观点立场正确性做任何保证或承诺!文档内容仅供研究参考,付费前请自行鉴别。
3、如文档内容存在违规,或者侵犯商业秘密、侵犯著作权等,请点击“违规举报”。

碎片内容

业务外勤管理规定及报销标准

您可能关注的文档

确认删除?
VIP
微信客服
  • 扫码咨询
会员Q群
  • 会员专属群点击这里加入QQ群
客服邮箱
回到顶部