电脑桌面
添加小米粒文库到电脑桌面
安装后可以在桌面快捷访问

中山市2025年度医疗保险待遇表

中山市2025年度医疗保险待遇表_第1页
1/3
中山市2025年度医疗保险待遇表_第2页
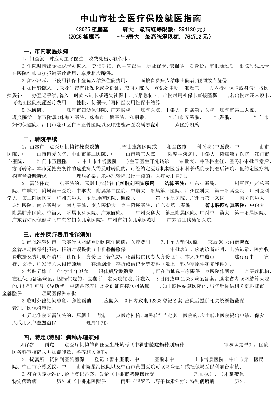
2/3
中山市2025年度医疗保险待遇表_第3页
3/3
2025 社保年度中山市社会医疗保险缴费标准及待遇表 (2025 年 7 月)险 种参 保 范 围基 数比例(金额:元)医 保 待 遇单位个人基本医疗保险城镇职工上年全市职工月平均工资(2450元)2%(49)0。5%(12.25)特定病种门诊 种类:肾移植术后(限抗排斥治疗)、骨髓移植术后(限抗排斥治疗)、慢性肾功能衰竭尿毒症期(限长期透析治疗)、肝移植术后(限抗排斥治疗)、血友病、恶性肿瘤(放、化疗)、H7N9禽流感及艾滋病. 待遇:限定范围内的门诊医疗费,按社会医疗保险规定的市内三级医院住院起付额标准及支付比例,视同住院待遇进行结算,每三个月为一结算周期。城乡居民非本市户籍积分入学学生、个人缴纳1.5% ( 36 。 75元 ) ; 市、 镇(区)两级财政各 补 贴 0 。 5% (12.25 元)住 院住院医保费用个人支付(%)统筹支付(%)起付额以内(一级医院 600 元,二级医院 800元,三级医院 1000 元,市外上级医院1200元)100%0超过起付额部分一、二级医院10%90%三级医院≤10000 元20%80%10000 元以上部分15%85%市外转院≤10000 元22%78%10000 元以上部分17%83%非本市户籍大中专学生个人缴纳1.5 % ( 36 。 75元)按校隶属关系,由财政补贴1%(24.50 元) 连续参保缴费不满1 年,年度累计支付限额为 58824 元;连续参保缴费满1 年(含 1 年)以上的,年度累计支付限额为 176472 元。 生育医疗报销待遇 (一次性支付金额)12 周以下流产12 周以上至28 周以下阴道产28 周以上阴道产剖宫产、28 周以上多胎300 元1500 元3000 元4000 元灵活就业个 人 缴 纳 2.5 % (61。25 元) 1、符合计划生育政策的;2、连续参保缴费不满6 个月的,不能享受生育医疗待遇;连续参保缴费满 6 个月不满 12 个月的,按以上定额标准的30%支付;连续参保缴费满1 年(含 1 年)以上的,按以上定额100%支付。补充医疗保险城镇职工7%(171。50)3%(73.50)普通门诊 医保个人账户每月按年龄标准划入:36 周岁以下的,划入 60 元;36 周岁以上至46 周岁以下的,划入 75 元;46 周岁以上的,划入 97。5 元。特别病种门诊 一类:糖尿病、冠心病(反复发作的心绞痛或心肌梗塞)、慢性堵塞性肺气肿并肺源性心脏病、帕金森氏综合征、精神分裂症、高血压病、脑血管疾病后遗症(脑栓塞、脑出血和脑梗塞等疾病引起的后遗症)、类风湿性关节炎、重症肌无力、癫痫、慢性心功能衰竭(心功...

1、当您付费下载文档后,您只拥有了使用权限,并不意味着购买了版权,文档只能用于自身使用,不得用于其他商业用途(如 [转卖]进行直接盈利或[编辑后售卖]进行间接盈利)。
2、本站所有内容均由合作方或网友上传,本站不对文档的完整性、权威性及其观点立场正确性做任何保证或承诺!文档内容仅供研究参考,付费前请自行鉴别。
3、如文档内容存在违规,或者侵犯商业秘密、侵犯著作权等,请点击“违规举报”。

碎片内容

中山市2025年度医疗保险待遇表

您可能关注的文档

确认删除?
VIP
微信客服
  • 扫码咨询
会员Q群
  • 会员专属群点击这里加入QQ群
客服邮箱
回到顶部