电脑桌面
添加小米粒文库到电脑桌面
安装后可以在桌面快捷访问

临时劳动合同样本VIP专享

临时劳动合同样本_第1页
1/5
临时劳动合同样本_第2页
2/5
临时劳动合同样本_第3页
3/5
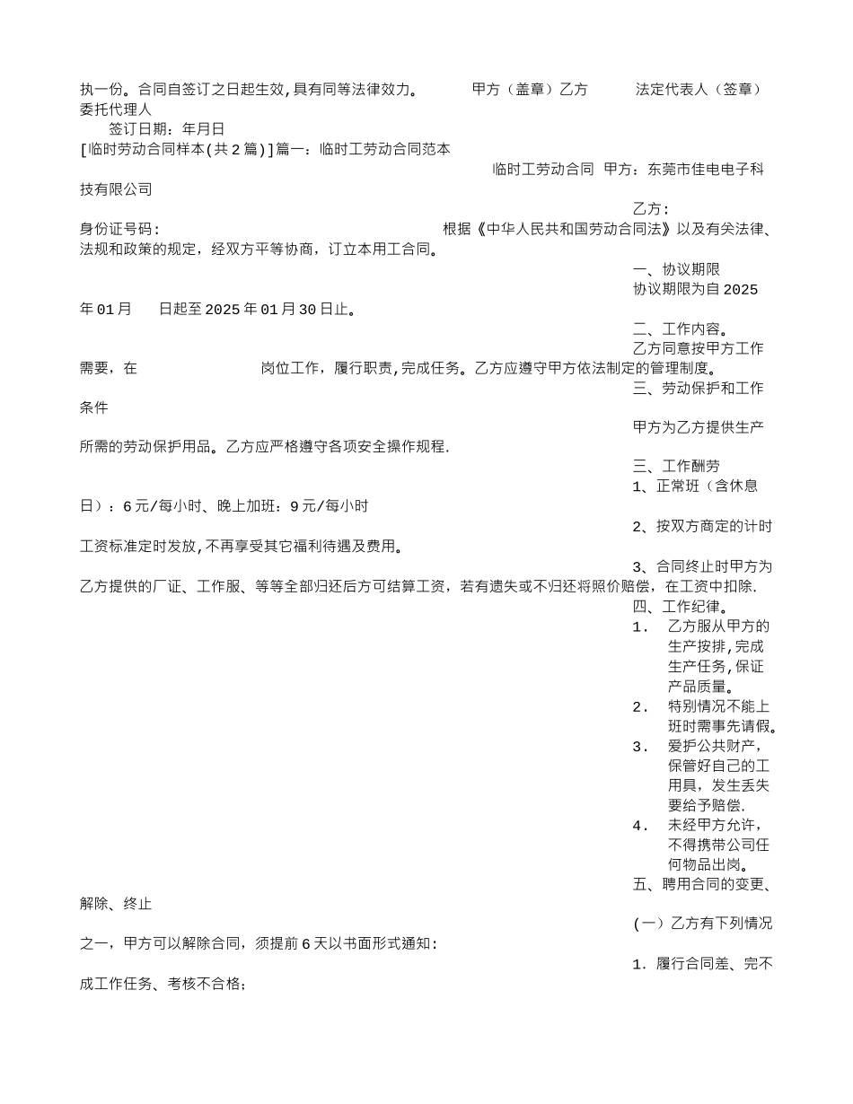
精选范文:临时劳动合同样本(共 2 篇) 甲方: 乙方: 签订日期年月日 根据《中华人民共和国劳动法》,经甲乙双方平等协商同意,自愿签订本合同,共同遵守本合同所列条款。 第一条劳动合同期限 本合同期限类型为固定期限合同。本合同生效日期年月日,终止日期年月日,其中试用期个月。 第二条工作内容和义务 乙方同意根据甲方工作需要,担任工作.甲方可依照有关规定,经与乙方协商,对乙方的工作职务和岗位进行调整。 乙方应根据甲方的要求,按时完成规定的工作数量,达到规定的质量标准,并履行下列义务: 1、遵守国家宪法、法律、法规;2、遵守甲方的规章制度;3、维护甲方的荣誉和利益;4、忠于职守,勤奋工作;5、履行保守甲方商业秘密,不得利用甲方的商业秘密为本人或其他经济组织和个人谋取不正当的经济利益. 第三条工作时间劳动保护和劳动条件 甲方由于工作需要,因特别原因需要延长工作时间的,在保障乙方身体健康的条件下延长工作时间。甲方为乙方提供必要的劳动条件和劳动工具,制定工作法律规范和劳动安全卫生制度及其标准。 第四条劳动酬劳 甲方的工资分配应遵循按劳分配原则,实行同工同酬。在工作时间内,乙方完成规定的工作任务,甲方每月日以货币形式足额支付乙方工资,工资元(其中元为基本工资,其余为各种补贴),试用期间工资同上。 第五条保险福利待遇 甲方应按国家和当地人民政府关于社会保障的有关规定交纳保险费用。 第六条劳动纪律 乙方应遵守甲方依法规定的规章制度;严格遵守劳动安全卫生、工作制度和工作法律规范;爱护甲方的财产,遵守职业道德;积极参加甲方组织的培训,提高思想和职业技能。乙方违反劳动纪律,甲方可依据本单位规章制度,给予必要的纪律处分,直至解除本合同. 第七条劳动合同的变更、解除、终止、续订 订立本合同所依据的法律、行政法规、规章发生变化,本合同应变更相关内容。订立本合同所依据的客观情况发生重大变化,致使本合同无法履行的,经双方协商同意,可以变更本合同相关的内容.经甲乙双方协商一致,本合同可以解除。 乙方有下列情形之一,甲方可以解除本合同: 1、在试用期间,被证明不符合录用条件的; 2、以欺诈手段订立本合同的; 3、严重违反劳动纪律或甲方利益造成重大损害的 ; 4、严重失职、营私舞弊,对甲方利益造成损失的 ; 5、泄露甲方商业秘密,给甲方造成严重损失的; 6、被依法追究刑事责任的 ; 7、不能胜任劳动合同约定的工作,经过培训或调整工作岗...

1、当您付费下载文档后,您只拥有了使用权限,并不意味着购买了版权,文档只能用于自身使用,不得用于其他商业用途(如 [转卖]进行直接盈利或[编辑后售卖]进行间接盈利)。
2、本站所有内容均由合作方或网友上传,本站不对文档的完整性、权威性及其观点立场正确性做任何保证或承诺!文档内容仅供研究参考,付费前请自行鉴别。
3、如文档内容存在违规,或者侵犯商业秘密、侵犯著作权等,请点击“违规举报”。

碎片内容

临时劳动合同样本

确认删除?
VIP
微信客服
  • 扫码咨询
会员Q群
  • 会员专属群点击这里加入QQ群
客服邮箱
回到顶部