电脑桌面
添加小米粒文库到电脑桌面
安装后可以在桌面快捷访问

五星级酒店餐饮部制度汇总

五星级酒店餐饮部制度汇总_第1页
1/10
五星级酒店餐饮部制度汇总_第2页
2/10
五星级酒店餐饮部制度汇总_第3页
3/10
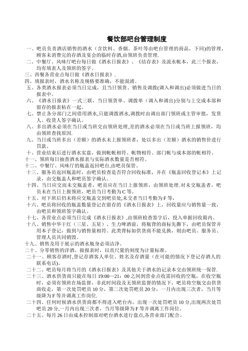
餐饮部吧台管理制度一、吧员负责酒店销售的酒水(含饮料、香烟、茶叶等由吧台管理的商品,下同)的管理,顾客未消费完的存酒及宴会的临时存酒,由领班负责管理.二、中餐厅、风味厅吧台每日做《酒水日报表》、《结存表》及流水帐本,此三个报表,均有填表人及领班的签字。三、西餐各营业点每日做《酒水日报表》.四、填报表时,酒水名称及规格要准确,不能混淆。五、各类酒水报表必须当日完成,且当日领货、销售及调拨(调入和调出)必须做进当日的报表中。六、《酒水日报表》一式三联,当日领货单、调拨单(调入和调出)分别与上交成本部和留存的报表粘在一起。七、禁止各分部门之间借用酒水,只能调拨酒水,调拨时由调出部门领班或主管审批,发货人、收货人签字确认。八、多出酒水必须在当日或当班交由领班处理,差的酒水必须在当日或当班上报领班,均由领班查找原因.九、当日或当班多出(差额)的酒水未上报领班者,处以多出(差额)酒水的销售价进行罚款。十、营业结束后进行酒水实盘,做到帐帐相符、帐物相符、部门帐与成本部的帐相符。十一、领班每日抽查酒水报表与实际酒水数量是否相符。十二、中餐厅、风味厅的瓶盖返回吧台,由吧员保管。十三、服务员返回瓶盖时,由吧员检查是否符合回收标准,并在《瓶盖回收登记本》上记录,由交瓶盖人和吧员签字确认。十四、当日应交而未交瓶盖者,吧员应在当日上报领班,由领班处理.对未交瓶盖者,吧员未在当日上报领班,吧员当日考勤为 C 等。十五、对下班后仍未将应交瓶盖交到吧员处,未交者当日考勤为 F 等,十六、吧员将回收的瓶盖数量登记在留存的《酒水日报表》上,回收量应与销售量一致,由吧员和领班签字确认。十七、各营业点必须当日完成《酒水日报表》,由领班检查签字后,投入单据回收箱内。十八、销售中华干红(三星、五星)、生力啤酒前,将瓶背的商标先撕下,由吧员保管并用本子登记,做到与销售量相符。此类背标如供货商不能兑换,则由吧员、服务员、管理人员共同销毁。十九、销售及用于展示的酒水瓶身必须洁净。二十、分零销售的洋酒,做报表时,以直尺量的刻度为计量标准。二十一、顾客存酒时,登记存酒客人单位、姓名及存酒量(在可能的情况下登记存酒人的联系电话)。二十二、吧员每月将当月的《酒水日报表》及其他关于酒水的记录本交由领班统一保管.二十三、酒水供货商只能在每日 19:00—21:00 之间到营业点收需回收的空瓶,在收空瓶时,必须有领班在场监督,非此时间段及无领班监督的情况...

1、当您付费下载文档后,您只拥有了使用权限,并不意味着购买了版权,文档只能用于自身使用,不得用于其他商业用途(如 [转卖]进行直接盈利或[编辑后售卖]进行间接盈利)。
2、本站所有内容均由合作方或网友上传,本站不对文档的完整性、权威性及其观点立场正确性做任何保证或承诺!文档内容仅供研究参考,付费前请自行鉴别。
3、如文档内容存在违规,或者侵犯商业秘密、侵犯著作权等,请点击“违规举报”。

碎片内容

五星级酒店餐饮部制度汇总

领读文化+ 关注
实名认证
内容提供者

传播文化,铸就未来

确认删除?
VIP
微信客服
  • 扫码咨询
会员Q群
  • 会员专属群点击这里加入QQ群
客服邮箱
回到顶部