电脑桌面
添加小米粒文库到电脑桌面
安装后可以在桌面快捷访问

产业扶贫入股合作协议

产业扶贫入股合作协议_第1页
1/4
产业扶贫入股合作协议_第2页
2/4
产业扶贫入股合作协议_第3页
3/4
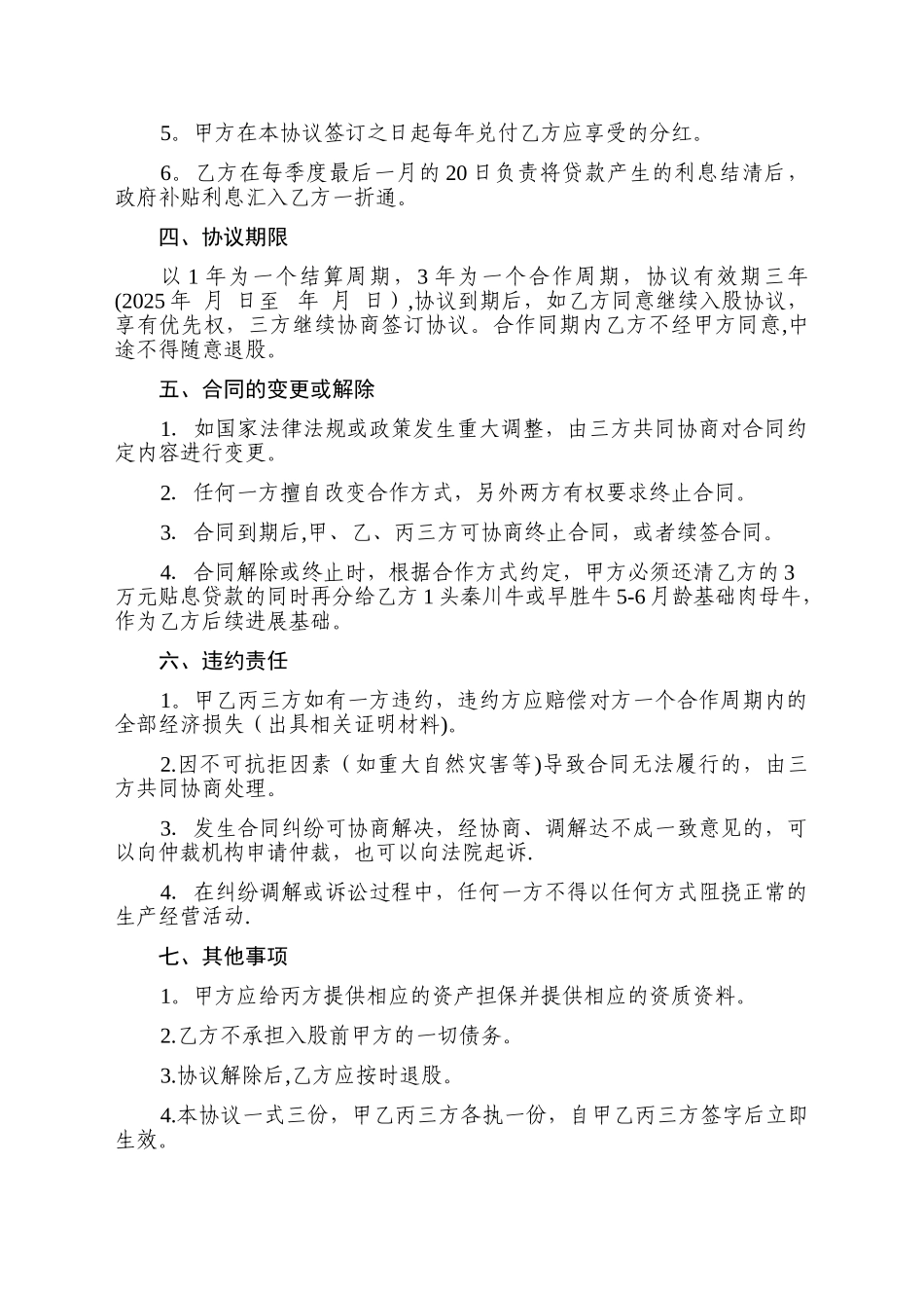
合同编号: xx 肉牛产业扶贫入股合作协议XXXXXXXXXX 肉牛产业扶贫入股合作协议甲方: 乙方: (贫困户)丙方(监督方): X X 人民 政府 、 村委会根据《中华人民共和国民法》、《中华人民共和国合同法》及相关法律法规,在公平、平等、自愿、诚信的原则下,本着共同进展的理念经甲、乙、丙协商,特签订本协议。一、入股方式1.甲方以养殖场地、饲草料库房、饲草加工机械和饲养管理技术入股.2。乙方以财政扶贫专项资金 2 万元和贴息贷款 3 万元,一并折股量化到乙方账户,并不少于 10 亩饲草地入股,种植紫花苜蓿或大燕麦草.3。甲方利用乙方的 5 万元资金代购基础肉牛或者成期肉牛 4 头,甲方根据保护价收购 5 月龄体重达到 180 公斤以上、12 月龄体重达到 720 公斤以上的出栏育肥牛。二、利润分配每户托养 4 头肉牛,每年享受固定分红 1。5 万元,1 万元由甲方负责归还贷款,下剩 5000 元为乙方净收入,由丙方负责督促甲方汇入乙方一折通账户,甲方 3 年内必须还清乙方 3 万元贷款。三、权利和义务1。乙方和丙方享有对甲方监督权和建议权,甲方必须接受乙方和丙方的监督和科学合理的建议,甲方无权处置乙方基础股份。2.乙方每年秋季向甲方交售带棒青贮玉米 5 吨或青干草(紫花苜蓿、甜高粱、糜谷草)3 吨,亦或者玉米、豆类等饲料 1 吨(乙方必须保证饲草品质、料品质,不得将腐烂发霉的饲草料强行卖于甲方,否则甲方有权拒绝收购),乙方按同期市场价格付款,乙方每少交 1 吨牧草或 0。5 吨饲料,甲方适当扣除乙方相应分红.3。甲方必须在合作周期内保证所有签订户数托养的肉牛存栏数量,并运营正常。4。甲方享有对肉牛养殖经营权,乙方和丙方不得以任何理由干预,因如甲方人为原因造成肉牛死亡的,并造成损失的,由甲方承担,因不可抗拒因素(重大自然灾害)造成损失的,除保险公司赔偿外,其余损失由甲乙双方共同承担。5。甲方在本协议签订之日起每年兑付乙方应享受的分红。6。乙方在每季度最后一月的 20 日负责将贷款产生的利息结清后,政府补贴利息汇入乙方一折通。四、协议期限以 1 年为一个结算周期,3 年为一个合作周期,协议有效期三年(2025 年 月 日至 年 月 日),协议到期后,如乙方同意继续入股协议,享有优先权,三方继续协商签订协议。合作同期内乙方不经甲方同意,中途不得随意退股。五、合同的变更或解除1.如国家法律法规或政策发生重大调整,由三方共同协商对合同约定内容进行变...

1、当您付费下载文档后,您只拥有了使用权限,并不意味着购买了版权,文档只能用于自身使用,不得用于其他商业用途(如 [转卖]进行直接盈利或[编辑后售卖]进行间接盈利)。
2、本站所有内容均由合作方或网友上传,本站不对文档的完整性、权威性及其观点立场正确性做任何保证或承诺!文档内容仅供研究参考,付费前请自行鉴别。
3、如文档内容存在违规,或者侵犯商业秘密、侵犯著作权等,请点击“违规举报”。

碎片内容

产业扶贫入股合作协议

确认删除?
VIP
微信客服
  • 扫码咨询
会员Q群
  • 会员专属群点击这里加入QQ群
客服邮箱
回到顶部