电脑桌面
添加小米粒文库到电脑桌面
安装后可以在桌面快捷访问

人防水电安装专项施工技术交底

人防水电安装专项施工技术交底_第1页
1/2
人防水电安装专项施工技术交底_第2页
2/2
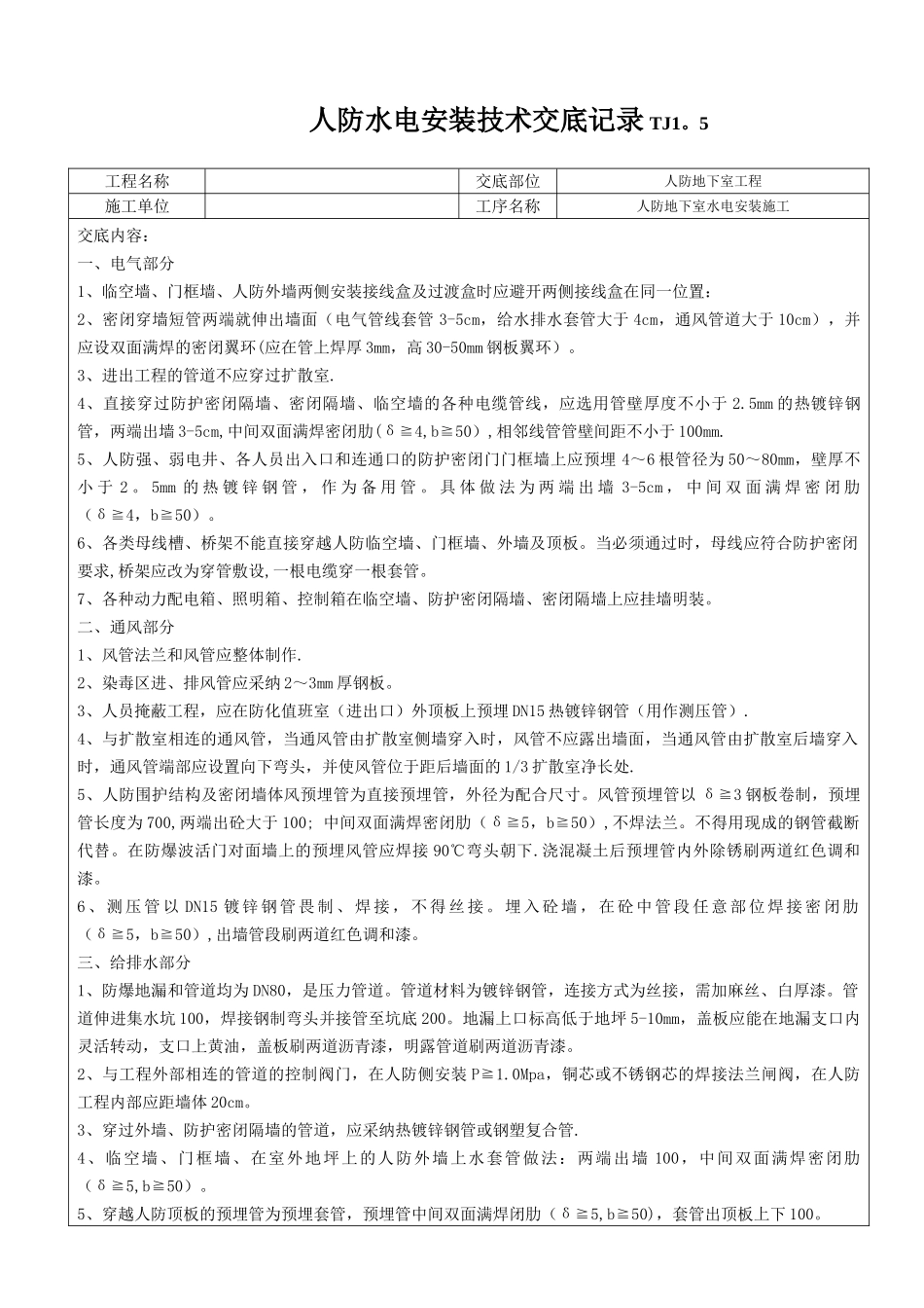
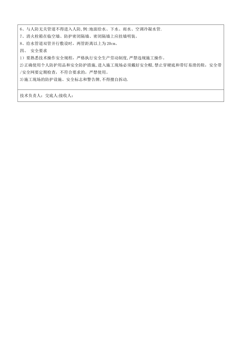
人防水电安装技术交底记录 TJ1。5工程名称交底部位人防地下室工程施工单位工序名称人防地下室水电安装施工交底内容:一、电气部分1、临空墙、门框墙、人防外墙两侧安装接线盒及过渡盒时应避开两侧接线盒在同一位置:2、密闭穿墙短管两端就伸出墙面(电气管线套管 3-5cm,给水排水套管大于 4cm,通风管道大于 10cm),并应设双面满焊的密闭翼环(应在管上焊厚 3mm,高 30-50mm 钢板翼环)。3、进出工程的管道不应穿过扩散室.4、直接穿过防护密闭隔墙、密闭隔墙、临空墙的各种电缆管线,应选用管壁厚度不小于 2.5mm 的热镀锌钢管,两端出墙 3-5cm,中间双面满焊密闭肋(δ≧4,b≧50),相邻线管管壁间距不小于 100mm.5、人防强、弱电井、各人员出入口和连通口的防护密闭门门框墙上应预埋 4~6 根管径为 50~80mm,壁厚不小 于 2 。 5mm 的 热 镀 锌 钢 管 , 作 为 备 用 管 。 具 体 做 法 为 两 端 出 墙 3-5cm , 中 间 双 面 满 焊 密 闭 肋(δ≧4,b≧50)。6、各类母线槽、桥架不能直接穿越人防临空墙、门框墙、外墙及顶板。当必须通过时,母线应符合防护密闭要求,桥架应改为穿管敷设,一根电缆穿一根套管。7、各种动力配电箱、照明箱、控制箱在临空墙、防护密闭隔墙、密闭隔墙上应挂墙明装。二、通风部分1、风管法兰和风管应整体制作.2、染毒区进、排风管应采纳 2~3mm 厚钢板。3、人员掩蔽工程,应在防化值班室(进出口)外顶板上预埋 DN15 热镀锌钢管(用作测压管).4、与扩散室相连的通风管,当通风管由扩散室侧墙穿入时,风管不应露出墙面,当通风管由扩散室后墙穿入时,通风管端部应设置向下弯头,并使风管位于距后墙面的 1/3 扩散室净长处.5、人防围护结构及密闭墙体风预埋管为直接预埋管,外径为配合尺寸。风管预埋管以 δ≧3 钢板卷制,预埋管长度为 700,两端出砼大于 100; 中间双面满焊密闭肋(δ≧5,b≧50),不焊法兰。不得用现成的钢管截断代替。在防爆波活门对面墙上的预埋风管应焊接 90℃弯头朝下.浇混凝土后预埋管内外除锈刷两道红色调和漆。6 、 测 压 管 以 DN15 镀 锌 钢 管 畏 制 、 焊 接 , 不 得 丝 接 。 埋 入 砼 墙 , 在 砼 中 管 段 任 意 部 位 焊 接 密 闭 肋(δ≧5,b≧50),出墙管段刷两道红色调和漆。三、给排水部分1、防爆地漏和管道均为 DN80,是压力管道。管道材料为镀锌钢管,连接方式为丝接,需...

1、当您付费下载文档后,您只拥有了使用权限,并不意味着购买了版权,文档只能用于自身使用,不得用于其他商业用途(如 [转卖]进行直接盈利或[编辑后售卖]进行间接盈利)。
2、本站所有内容均由合作方或网友上传,本站不对文档的完整性、权威性及其观点立场正确性做任何保证或承诺!文档内容仅供研究参考,付费前请自行鉴别。
3、如文档内容存在违规,或者侵犯商业秘密、侵犯著作权等,请点击“违规举报”。

碎片内容

人防水电安装专项施工技术交底

MY shop+ 关注
实名认证
内容提供者

欢迎挑选适合自己的材料。

确认删除?
VIP
微信客服
  • 扫码咨询
会员Q群
  • 会员专属群点击这里加入QQ群
客服邮箱
回到顶部