电脑桌面
添加小米粒文库到电脑桌面
安装后可以在桌面快捷访问

仓储物流部管理制度及操作细则

仓储物流部管理制度及操作细则_第1页
1/11
仓储物流部管理制度及操作细则_第2页
2/11
仓储物流部管理制度及操作细则_第3页
3/11
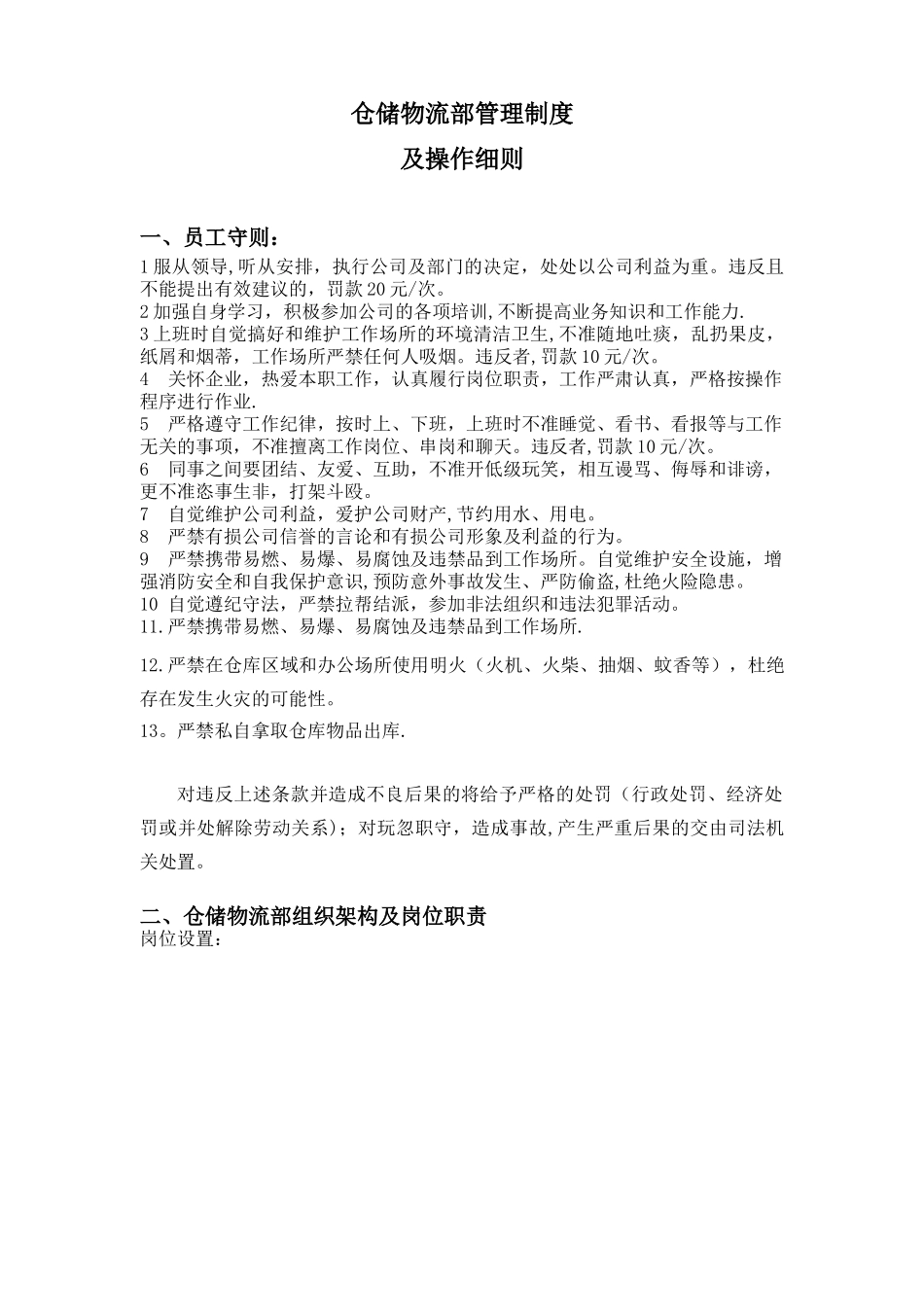
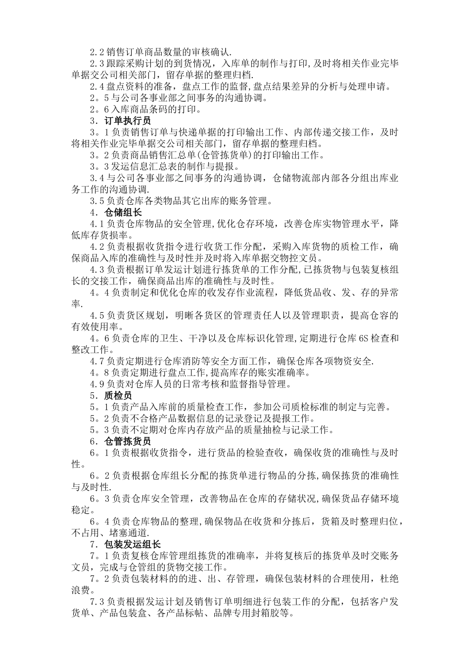
仓储物流部管理制度及操作细则一、员工守则:1 服从领导,听从安排,执行公司及部门的决定,处处以公司利益为重。违反且不能提出有效建议的,罚款 20 元/次。2 加强自身学习,积极参加公司的各项培训,不断提高业务知识和工作能力.3 上班时自觉搞好和维护工作场所的环境清洁卫生,不准随地吐痰,乱扔果皮,纸屑和烟蒂,工作场所严禁任何人吸烟。违反者,罚款 10 元/次。4 关怀企业,热爱本职工作,认真履行岗位职责,工作严肃认真,严格按操作程序进行作业.5 严格遵守工作纪律,按时上、下班,上班时不准睡觉、看书、看报等与工作无关的事项,不准擅离工作岗位、串岗和聊天。违反者,罚款 10 元/次。6 同事之间要团结、友爱、互助,不准开低级玩笑,相互谩骂、侮辱和诽谤,更不准恣事生非,打架斗殴。7 自觉维护公司利益,爱护公司财产,节约用水、用电。8 严禁有损公司信誉的言论和有损公司形象及利益的行为。9 严禁携带易燃、易爆、易腐蚀及违禁品到工作场所。自觉维护安全设施,增强消防安全和自我保护意识,预防意外事故发生、严防偷盗,杜绝火险隐患。10 自觉遵纪守法,严禁拉帮结派,参加非法组织和违法犯罪活动。11.严禁携带易燃、易爆、易腐蚀及违禁品到工作场所.12.严禁在仓库区域和办公场所使用明火(火机、火柴、抽烟、蚊香等),杜绝存在发生火灾的可能性。13。严禁私自拿取仓库物品出库.对违反上述条款并造成不良后果的将给予严格的处罚(行政处罚、经济处罚或并处解除劳动关系);对玩忽职守,造成事故,产生严重后果的交由司法机关处置。二、仓储物流部组织架构及岗位职责岗位设置:备注:1、仓管员可根据日常业务量及商品类别归属进行分岗。 2、对订单执行员可进行销售订单处理与快递单据处理分岗。 3、随着仓储物流部业务量的增加,将增设商品发运配送组,进行货物与快递公司的交接、配送计划的制定与执行。各岗位工作职责:1.仓储物流部经理1.1 负责制定和完善仓储物流部日常管理的制度、业务流程,提高仓储物流部运营效率,降低收、发和存的差异率,合理控制物流运营成本。1。2 负责仓储物流部的规划及建设,包括库容及功能区域规划、仓储物流环境及设施的建设、维护及管理,降低仓储成本。1.3 负责库存管理,参加制定并跟进公司的采购计划,包括仓储物品的安全管理、库存控制。1。4 负责物流商的评估、考核以及各类运输业务的管理,降低物流风险,协调跟进在途异常等.1.5 负责仓储物流部各项物资的发运及配送管理,提高...

1、当您付费下载文档后,您只拥有了使用权限,并不意味着购买了版权,文档只能用于自身使用,不得用于其他商业用途(如 [转卖]进行直接盈利或[编辑后售卖]进行间接盈利)。
2、本站所有内容均由合作方或网友上传,本站不对文档的完整性、权威性及其观点立场正确性做任何保证或承诺!文档内容仅供研究参考,付费前请自行鉴别。
3、如文档内容存在违规,或者侵犯商业秘密、侵犯著作权等,请点击“违规举报”。

碎片内容

仓储物流部管理制度及操作细则

确认删除?
VIP
微信客服
  • 扫码咨询
会员Q群
  • 会员专属群点击这里加入QQ群
客服邮箱
回到顶部