电脑桌面
添加小米粒文库到电脑桌面
安装后可以在桌面快捷访问

停车场经营管理方案53111

停车场经营管理方案53111_第1页
1/9
停车场经营管理方案53111_第2页
2/9
停车场经营管理方案53111_第3页
3/9
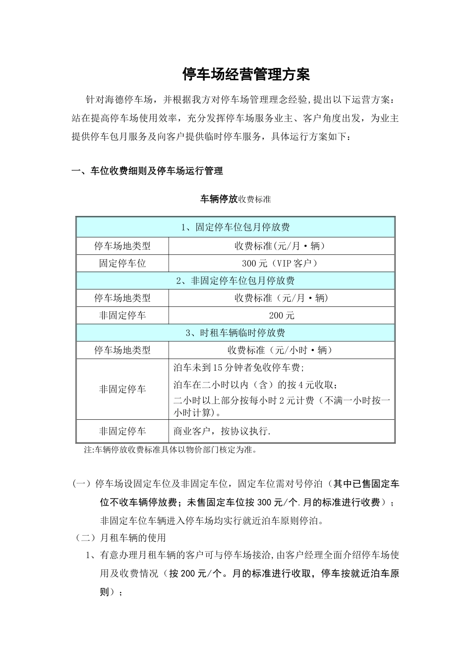
停车场经营管理方案针对海德停车场,并根据我方对停车场管理理念经验,提出以下运营方案:站在提高停车场使用效率,充分发挥停车场服务业主、客户角度出发,为业主提供停车包月服务及向客户提供临时停车服务,具体运行方案如下:一、车位收费细则及停车场运行管理车辆停放收费标准1、固定停车位包月停放费停车场地类型收费标准(元/月·辆)固定停车位300 元(VIP 客户)2、非固定停车位包月停放费停车场地类型收费标准(元/月·辆)非固定停车200 元3、时租车辆临时停放费停车场地类型收费标准(元/小时·辆)非固定停车泊车未到 15 分钟者免收停车费;泊车在二小时以内(含)的按 4 元收取;二小时以上部分按每小时 2 元计费(不满一小时按一小时计算)。非固定停车商业客户,按协议执行.注:车辆停放收费标准具体以物价部门核定为准。(一)停车场设固定车位及非固定车位,固定车位需对号停泊(其中已售固定车位不收车辆停放费;未售固定车位按 300 元/个.月的标准进行收费);非固定车位车辆进入停车场均实行就近泊车原则停泊。(二)月租车辆的使用1、有意办理月租车辆的客户可与停车场接洽,由客户经理全面介绍停车场使用及收费情况(按 200 元/个。月的标准进行收取,停车按就近泊车原则);2、客户经理与租户签订车位租赁合同,同时发行月票卡。3、每月由客户经理根据租约的规定时间发单通知、督促承租人交缴租金。4、租户在缴完租金后,凭缴款单对卡进行延期。(三)时租车辆使用方法1、车辆驶至车闸旁取得泊车票,闸杆升起;2、司机按车道标志指示驶入停车场;(注意服从保安员指挥) 3、车辆选择车位泊好,锁好车门,离开;4、离开车场时,司机驾车并持时租车票驶经收银处缴费;5、泊车未到 15 分钟者免收停车费;泊车在二小时以内(含)的按 4 元收取;二小时以上部分按每小时 2 元计费(不满一小时按一小时计算)。 6、司机在缴完费后需尽快驶离大厦,以免堵塞停车场出入口;(四) 停车场保安维护 ——停车场内维护停车场秩序及治安及协助收费人员进行管理;-—24 小时闭路电视监控及录映,由消防监控中心保安员负责监控,发现可疑人物在停车场行动,立即通知停车场保安员及主管前往处理.(五)清洁管理1、停车场之清洁由清洁工执行,每天定期清扫地面一次,其余时间保持地面没有垃圾、积水;2、每月定期给停车场清扫一次,天花通道及清理蜘蛛网;3、对上下车道每月定期清洗两次;(六)停车场管理流程停车场管理流程图二、...

1、当您付费下载文档后,您只拥有了使用权限,并不意味着购买了版权,文档只能用于自身使用,不得用于其他商业用途(如 [转卖]进行直接盈利或[编辑后售卖]进行间接盈利)。
2、本站所有内容均由合作方或网友上传,本站不对文档的完整性、权威性及其观点立场正确性做任何保证或承诺!文档内容仅供研究参考,付费前请自行鉴别。
3、如文档内容存在违规,或者侵犯商业秘密、侵犯著作权等,请点击“违规举报”。

碎片内容

停车场经营管理方案53111

您可能关注的文档

确认删除?
VIP
微信客服
  • 扫码咨询
会员Q群
  • 会员专属群点击这里加入QQ群
客服邮箱
回到顶部