电脑桌面
添加小米粒文库到电脑桌面
安装后可以在桌面快捷访问

公司员工价值评估标准

公司员工价值评估标准_第1页
1/7
公司员工价值评估标准_第2页
2/7
公司员工价值评估标准_第3页
3/7
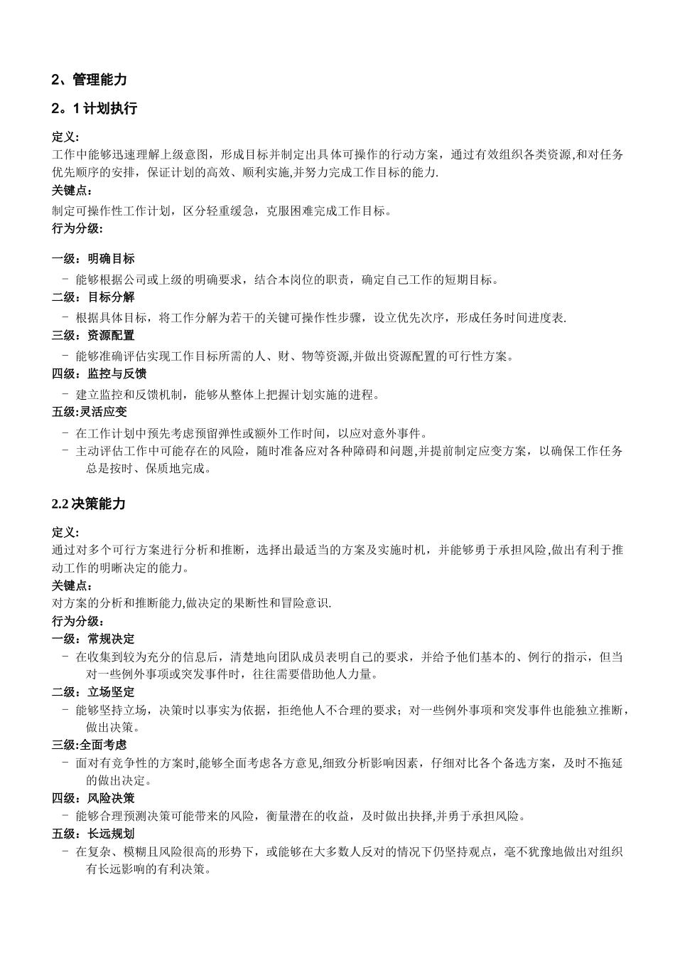
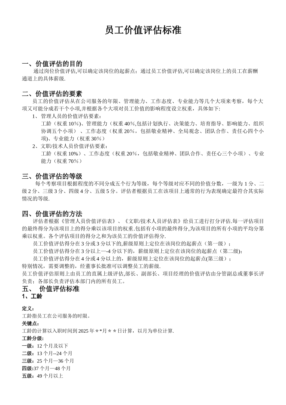
员工价值评估标准一、价值评估的目的通过岗位价值评估,可以确定该岗位的起薪点;通过员工价值评估,可以确定该岗位上的员工在薪酬通道上的具体薪级.二、价值评估的要素员工的价值评估从在公司服务的年限、管理能力、工作态度、专业能力等几个大项来考察,每个大项又可能分成若干个小项,并根据各个大项对员工价值的影响程度设立权重,具体如下:1、管理人员的价值评估要素:工龄(权重 10%)、管理能力(权重 40%,包括计划执行、决策能力、培育指导、影响能力、组织协调五个小项) 、工作态度(权重 20%,包括敬业精神、全局观念、团队合作、责任心四个小项)、专业能力(权重 30%)2、文职/技术人员价值评估要素: 工龄(权重 10%)、工作态度(权重 20%,包括敬业精神、团队合作、责任心三个小项)、专业能力(权重 70%)三、价值评估的等级每个考察项目根据程度的不同分成五个行为等级,每个等级对应不同的价值分数,一级为 1 分、二级 2 分、三级 3 分、四级 4 分、五级 5 分。评估者根据员工在该项目上通常的行为表现确定最符合其实际情况的等级.四、价值评估的方法评估者根据《管理人员价值评估表》、《文职/技术人员评估表》给员工进行打分评估.每一评估项目的最终得分为该项目上的得分乘以该项目的权重.包括有小项的最终得分,为该项目的所有小项的平均分第乘以权重。各个评估项目的得分之和为该员工的价值评估得分.员工价值评估得分在 3 分或 3 分以下的,薪级原则上定位在该岗位的起薪点(第一级);员工价值评估得分在 3 分以上—-4 分以下的,薪级原则上定位在该岗位的起薪点(第二级);员工价值评估得分在 4 分或 4 分以上的,薪级原则上定位在该岗位的起薪点(第三级);特别情况,需要调整的,经董事长批准可以调整员工的薪级.员工价值评估原则上由员工的直属上级评估,部长、副部长、项目经理的价值评估由分管副总或董事长评负责;各部长负责评估本部门内的所有员工。五、 价值评估标准1、工龄定义:工龄指员工在公司服务的时限。关键点:工龄的计算以入职时间到 2025 年**月**日计算,以月为单位计算.工龄分级:一级:12 个月及以下二级:13 个月--24 个月三级:25 个月—36 个月四级:37 个月—48 个月五级:49 个月以上2、管理能力2。1 计划执行定义:工作中能够迅速理解上级意图,形成目标并制定出具体可操作的行动方案,通过有效组织各类资源,和对任务优先顺序的安排,保证计划的高效...

1、当您付费下载文档后,您只拥有了使用权限,并不意味着购买了版权,文档只能用于自身使用,不得用于其他商业用途(如 [转卖]进行直接盈利或[编辑后售卖]进行间接盈利)。
2、本站所有内容均由合作方或网友上传,本站不对文档的完整性、权威性及其观点立场正确性做任何保证或承诺!文档内容仅供研究参考,付费前请自行鉴别。
3、如文档内容存在违规,或者侵犯商业秘密、侵犯著作权等,请点击“违规举报”。

碎片内容

公司员工价值评估标准

确认删除?
VIP
微信客服
  • 扫码咨询
会员Q群
  • 会员专属群点击这里加入QQ群
客服邮箱
回到顶部