电脑桌面
添加小米粒文库到电脑桌面
安装后可以在桌面快捷访问

公司员工考勤管理制度---有各种表格

公司员工考勤管理制度---有各种表格_第1页
1/9
公司员工考勤管理制度---有各种表格_第2页
2/9
公司员工考勤管理制度---有各种表格_第3页
3/9
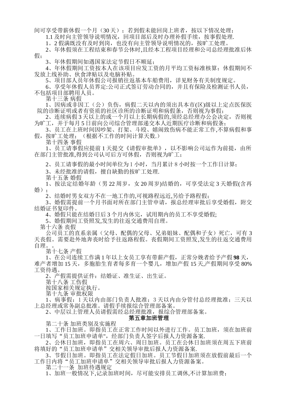
****有限公司员工考勤管理制度(试行版)第一章 总则第一条 为法律规范公司全体员工的职业行为和劳动纪律,保持良好的工作秩序和工作环境,根据《中华人民共和国劳动法》、《劳动合同法》的有关规定,结合本公司的实际情况,特制定本制度.第二条 本制度适用于公司所有员工及项目部驻地外聘、临时施工人员。第二章 作息时间第三条 基地管理人员实行每周五天标准工作制:上午 9 时至下午 5 时,中午 12 时至下午 1 时为午餐休息时间。夏季、冬季调整工作时间时,以公司具体通知为准,遵照国家双休日及法定节假日制度。项目驻地施工人员作息时间视工程进度情况安排工作时间。第三章 考勤办法第四条 公司基的满勤为当月扣除法定节假日及公休日的剩余天数,根据 22 天/月计算;工程部人员根据自然月的天数计算。公司基地采纳考勤机打卡制度.打卡时间:上午 9 点至 9 点 05 分,下午下班前,每天打卡两次。项目部、库房等地没有安装考勤机的,由考勤员统一填写员工考勤表,主管领导签章后每月末上报综合管理部.第五条 基地员工上下班必须打卡,因故不能打卡者,须在打卡异常记录表上填写原因,并由部门领导签字,报综合管理部备案,否则按旷工论处。第六条 各部门负责人为本部门考勤第一责任人,考勤员由部门负责人确定.第七条 各部门和项目部应于每月的 2 日前根据考勤原始记载和打卡记录情况,对本部门上月的出勤情况进行如实汇总,经部门主要负责人审定、签字后报综合管理部汇总。第八条 全体员工的年度考勤情况,由公司综合管理部在次年的元月 10 日前做出公示.第九条、违纪界定:员工违纪分为:迟到、早退、旷工、脱岗等四种,管理程序如下1、迟到、早退:比规定时间晚上班,视为迟到;比规定时间提前 10 分钟下班,视为早退;2、旷工:员工有以下情况之一的,视为旷工:1)未经请假申请批准,擅自不上班的;2)未经申请批准迟到和早退时间超过 10 分钟以上,60 分钟以内,视为迟到 1 小时,60 分钟以上的,视为旷工半天;3)未经批准擅自外出的,视为旷工.4)员工在上班期间因吵架、打架、嬉闹致伤病不能正常工作的,视为旷工,并根据不工作的时间计算天数。5)脱岗:指员工在上班期间未履行任何手续擅自离开工作岗位的。6)脱岗时间界定:无正当理由的,没有履行请假或请假未获准而离开公司办私事超过 30 分钟者,视为脱岗。第四章 休假第十条 节假日1、一般公休日:周六、周日2、法定节假日:元旦一天、春节...

1、当您付费下载文档后,您只拥有了使用权限,并不意味着购买了版权,文档只能用于自身使用,不得用于其他商业用途(如 [转卖]进行直接盈利或[编辑后售卖]进行间接盈利)。
2、本站所有内容均由合作方或网友上传,本站不对文档的完整性、权威性及其观点立场正确性做任何保证或承诺!文档内容仅供研究参考,付费前请自行鉴别。
3、如文档内容存在违规,或者侵犯商业秘密、侵犯著作权等,请点击“违规举报”。

碎片内容

公司员工考勤管理制度---有各种表格

您可能关注的文档

确认删除?
VIP
微信客服
  • 扫码咨询
会员Q群
  • 会员专属群点击这里加入QQ群
客服邮箱
回到顶部