电脑桌面
添加小米粒文库到电脑桌面
安装后可以在桌面快捷访问

公司年会活动节目流程模版

公司年会活动节目流程模版_第1页
1/3
公司年会活动节目流程模版_第2页
2/3
公司年会活动节目流程模版_第3页
3/3
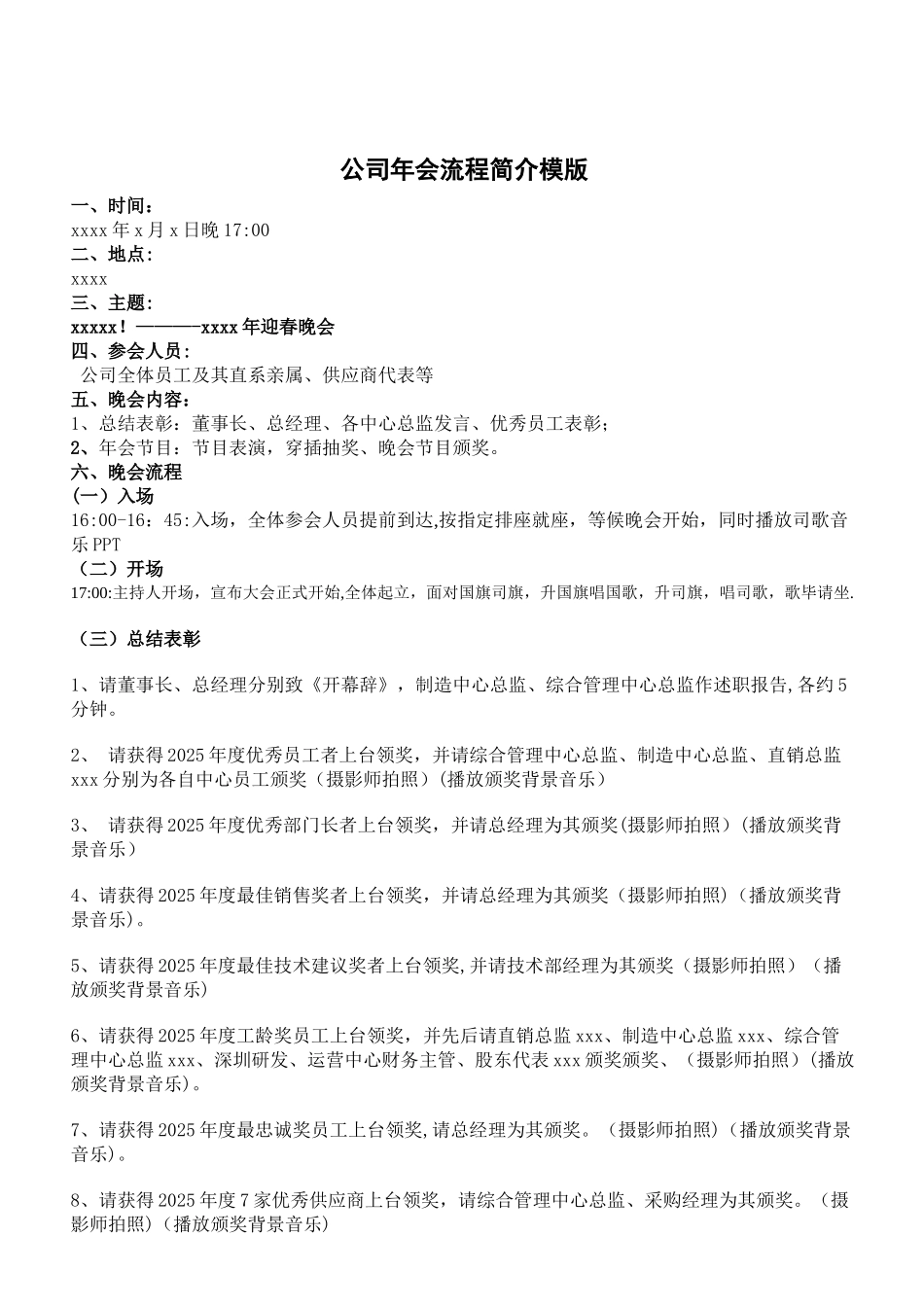
公司年会流程简介模版一、时间:xxxx 年 x 月 x 日晚 17:00二、地点:xxxx三、主题:xxxxx!———-xxxx 年迎春晚会四、参会人员: 公司全体员工及其直系亲属、供应商代表等五、晚会内容:1、总结表彰:董事长、总经理、各中心总监发言、优秀员工表彰;2、年会节目:节目表演,穿插抽奖、晚会节目颁奖。六、晚会流程(一)入场16:00-16:45:入场,全体参会人员提前到达,按指定排座就座,等候晚会开始,同时播放司歌音乐 PPT(二)开场17:00:主持人开场,宣布大会正式开始,全体起立,面对国旗司旗,升国旗唱国歌,升司旗,唱司歌,歌毕请坐.(三)总结表彰1、请董事长、总经理分别致《开幕辞》,制造中心总监、综合管理中心总监作述职报告,各约 5分钟。2、 请获得 2025 年度优秀员工者上台领奖,并请综合管理中心总监、制造中心总监、直销总监xxx 分别为各自中心员工颁奖(摄影师拍照)(播放颁奖背景音乐)3、 请获得 2025 年度优秀部门长者上台领奖,并请总经理为其颁奖(摄影师拍照)(播放颁奖背景音乐)4、请获得 2025 年度最佳销售奖者上台领奖,并请总经理为其颁奖(摄影师拍照)(播放颁奖背景音乐)。5、请获得 2025 年度最佳技术建议奖者上台领奖,并请技术部经理为其颁奖(摄影师拍照)(播放颁奖背景音乐)6、请获得 2025 年度工龄奖员工上台领奖,并先后请直销总监 xxx、制造中心总监 xxx、综合管理中心总监 xxx、深圳研发、运营中心财务主管、股东代表 xxx 颁奖颁奖、(摄影师拍照)(播放颁奖背景音乐)。7、请获得 2025 年度最忠诚奖员工上台领奖,请总经理为其颁奖。(摄影师拍照)(播放颁奖背景音乐)。8、请获得 2025 年度 7 家优秀供应商上台领奖,请综合管理中心总监、采购经理为其颁奖。(摄影师拍照)(播放颁奖背景音乐)9、请歌瑞姆管理顾问公司后总上台领奖,请董事长 xxx 为其颁奖,后总发言 3 分钟。(摄影师拍照)(播放颁奖背景音乐)10、晚宴 15 分钟(四)节目表演,穿插抽奖节目 1:渠道部-——舞蹈《欢乐指南》(4 分钟)节目 2:直销部——歌曲《相亲相爱一家人》(4 分钟)节目 3:生产部、技术部—-—-小品《白娘子传奇》(17 分钟)节目 4:财务部-—-《魔术》(3 分钟)抽幸运奖 20 名(优秀员工抽取)节目 5:品质部-—-歌曲《潇洒走一回》(4 分钟)节目 6:总装车间——--《现代舞》(5 分钟)节目 7:客服部————小品《招标风波》(8 分钟)节目 8:歌曲《跪羊图》(...

1、当您付费下载文档后,您只拥有了使用权限,并不意味着购买了版权,文档只能用于自身使用,不得用于其他商业用途(如 [转卖]进行直接盈利或[编辑后售卖]进行间接盈利)。
2、本站所有内容均由合作方或网友上传,本站不对文档的完整性、权威性及其观点立场正确性做任何保证或承诺!文档内容仅供研究参考,付费前请自行鉴别。
3、如文档内容存在违规,或者侵犯商业秘密、侵犯著作权等,请点击“违规举报”。

碎片内容

公司年会活动节目流程模版

您可能关注的文档

领读文化+ 关注
实名认证
内容提供者

传播文化,铸就未来

确认删除?
VIP
微信客服
  • 扫码咨询
会员Q群
  • 会员专属群点击这里加入QQ群
客服邮箱
回到顶部