电脑桌面
添加小米粒文库到电脑桌面
安装后可以在桌面快捷访问

公司数据录入及备份管理制度

公司数据录入及备份管理制度_第1页
1/4
公司数据录入及备份管理制度_第2页
2/4
公司数据录入及备份管理制度_第3页
3/4
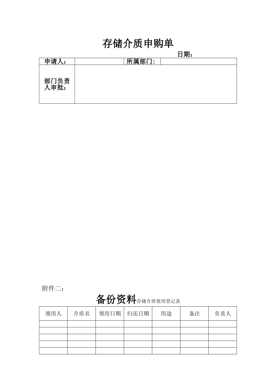
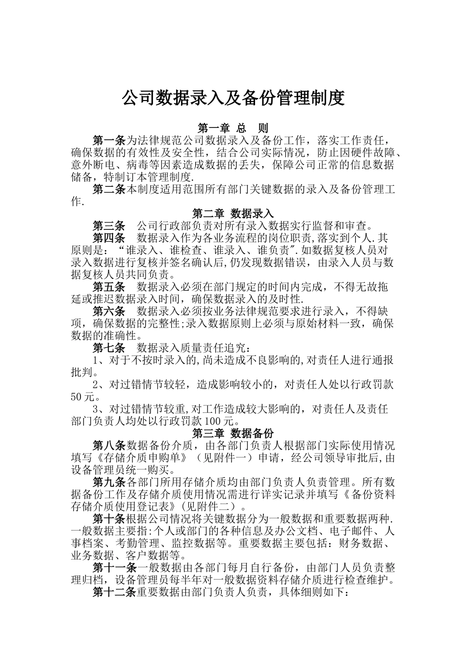
公司数据录入及备份管理制度第一章 总 则第一条为法律规范公司数据录入及备份工作,落实工作责任,确保数据的有效性及安全性,结合公司实际情况,防止因硬件故障、意外断电、病毒等因素造成数据的丢失,保障公司正常的信息数据储备,特制订本管理制度.第二条本制度适用范围所有部门关键数据的录入及备份管理工作.第二章 数据录入第三条 公司行政部负责对所有录入数据实行监督和审查。第四条 数据录入作为各业务流程的岗位职责,落实到个人.其原则是:“谁录入、谁检查、谁录入、谁负责".如数据复核人员对录入数据进行复核并签名确认后,仍发现数据错误,由录入人员与数据复核人员共同负责。第五条 数据录入必须在部门规定的时间内完成,不得无故拖延或推迟数据录入时间,确保数据录入的及时性.第六条 数据录入必须按业务法律规范要求进行录入,不得缺项,确保数据的完整性;录入数据原则上必须与原始材料一致,确保数据的准确性。第七条 数据录入质量责任追究:1、对于不按时录入的,尚未造成不良影响的,对责任人进行通报批判。2、对过错情节较轻,造成影响较小的,对责任人处以行政罚款50 元。3、对过错情节较重,对工作造成较大影响的,对责任人及责任部门负责人均处以行政罚款 100 元。第三章 数据备份第八条数据备份介质,由各部门负责人根据部门实际使用情况填写《存储介质申购单》(见附件一)申请,经公司领导审批后,由设备管理员统一购买。第九条各部门所用存储介质均由部门负责人负责管理。所有数据备份工作及存储介质使用情况需进行详实记录并填写《备份资料存储介质使用登记表》(见附件二)。第十条根据公司情况将关键数据分为一般数据和重要数据两种.一般数据主要指:个人或部门的各种信息及办公文档、电子邮件、人事档案、考勤管理、监控数据等。重要数据主要包括:财务数据、业务数据、客户数据等。第十一条一般数据由各部门每月自行备份,由部门人员负责整理归档,设备管理员每半年对一般数据资料存储介质进行检查维护。第十二条重要数据由部门负责人负责,具体细则如下:1、综合组财务每月底将当月电子帐、表格等数据统一整理备份,由财务负责人保存。行政人事档案、公司规章制度等资料每月底统一整理备份,由行政负责人保存。2、入网组 入网资料、日常办公数据等资料每月底统一整理备份,由组长负责保存。3、维护组 自主商户巡检数据、工行巡检数据等资料每月底统一整理备份,由组长负责保存。4、机具组 机具申请台账,仓库...

1、当您付费下载文档后,您只拥有了使用权限,并不意味着购买了版权,文档只能用于自身使用,不得用于其他商业用途(如 [转卖]进行直接盈利或[编辑后售卖]进行间接盈利)。
2、本站所有内容均由合作方或网友上传,本站不对文档的完整性、权威性及其观点立场正确性做任何保证或承诺!文档内容仅供研究参考,付费前请自行鉴别。
3、如文档内容存在违规,或者侵犯商业秘密、侵犯著作权等,请点击“违规举报”。

碎片内容

公司数据录入及备份管理制度

您可能关注的文档

元素商铺+ 关注
实名认证
内容提供者

欢迎挑选合适的文档

确认删除?
VIP
微信客服
  • 扫码咨询
会员Q群
  • 会员专属群点击这里加入QQ群
客服邮箱
回到顶部