电脑桌面
添加小米粒文库到电脑桌面
安装后可以在桌面快捷访问

公司易耗品管理办法

公司易耗品管理办法_第1页
1/2
公司易耗品管理办法_第2页
2/2
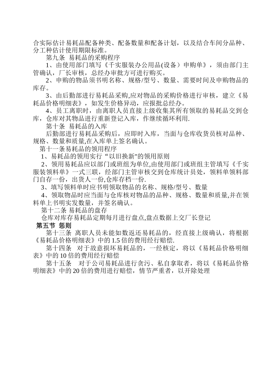
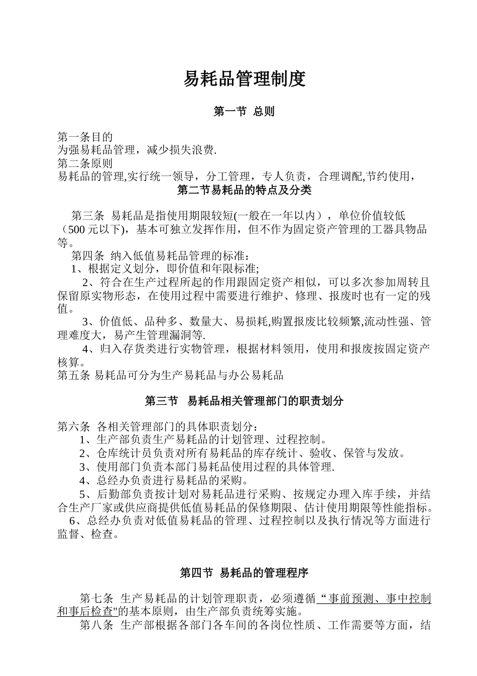
易耗品管理制度第一节 总则第一条目的为强易耗品管理,减少损失浪费.第二条原则易耗品的管理,实行统一领导,分工管理,专人负责,合理调配,节约使用,第二节易耗品的特点及分类 第三条 易耗品是指使用期限较短(一般在一年以内),单位价值较低(500 元以下),基本可独立发挥作用,但不作为固定资产管理的工器具物品等。 第四条 纳入低值易耗品管理的标准: 1、根据定义划分,即价值和年限标准; 2、符合在生产过程所起的作用跟固定资产相似,可以多次参加周转且保留原实物形态,在使用过程中需要进行维护、修理、报废时也有一定的残值。 3、价值低、品种多、数量大、易损耗,购置报废比较频繁,流动性强、管理难度大,易产生管理漏洞等. 4、归入存货类进行实物管理,根据材料领用,使用和报废按固定资产核算。第五条 易耗品可分为生产易耗品与办公易耗品第三节 易耗品相关管理部门的职责划分第六条 各相关管理部门的具体职责划分:1、生产部负责生产易耗品的计划管理、过程控制。2、仓库统计员负责对所有易耗品的库存统计、验收、保管与发放。3、使用部门负责本部门易耗品使用过程的具体管理.4、总经办负责进行易耗品的采购。5、后勤部负责按计划对易耗品进行采购、按规定办理入库手续,并结合生产厂家或供应商提供低值易耗品的保修期限、估计使用期限等性能指标。 6、总经办负责对低值易耗品的管理、过程控制以及执行情况等方面进行监督、检查。第四节 易耗品的管理程序第七条 生产易耗品的计划管理职责,必须遵循“事前预测、事中控制和事后检查 " 的基本原则,由生产部负责统筹实施。第八条 生产部根据各部门各车间的各岗位性质、工作需要等方面,结合实际估计易耗品配备种类、配备数量和配备计划,以及结合车间分品种、分工种估计使用期限标准。第九条 易耗品的采购程序1、由使用部门填写《千实服装办公用品(设备)申购单》,须由部门主管确认,厂长审核,总经办审批方可进行购买。2、申购的物品须书明名称、规格/型号、数量、需要时间及申购物品的库存。3、由后勤部进行易耗品采购,应对物品的采购价格进行审核,建立《易耗品价格明细表》,如发生价格异动,应报批总经办。4、员工离职时,由离职人员直接上级收集其所有领取的易耗品交到仓库,仓库对其物品进行重新登记入库,作继续循环利用.第十条 易耗品的入库后勤部进行易耗品采购后,应即时入库,当面与仓库收货员核对品种、规格、数量和质量,在入库单上签名确认。 第十...

1、当您付费下载文档后,您只拥有了使用权限,并不意味着购买了版权,文档只能用于自身使用,不得用于其他商业用途(如 [转卖]进行直接盈利或[编辑后售卖]进行间接盈利)。
2、本站所有内容均由合作方或网友上传,本站不对文档的完整性、权威性及其观点立场正确性做任何保证或承诺!文档内容仅供研究参考,付费前请自行鉴别。
3、如文档内容存在违规,或者侵犯商业秘密、侵犯著作权等,请点击“违规举报”。

碎片内容

公司易耗品管理办法

确认删除?
VIP
微信客服
  • 扫码咨询
会员Q群
  • 会员专属群点击这里加入QQ群
客服邮箱
回到顶部