电脑桌面
添加小米粒文库到电脑桌面
安装后可以在桌面快捷访问

公司繁昌春谷山庄桩施工协议

公司繁昌春谷山庄桩施工协议_第1页
1/3
公司繁昌春谷山庄桩施工协议_第2页
2/3
公司繁昌春谷山庄桩施工协议_第3页
3/3
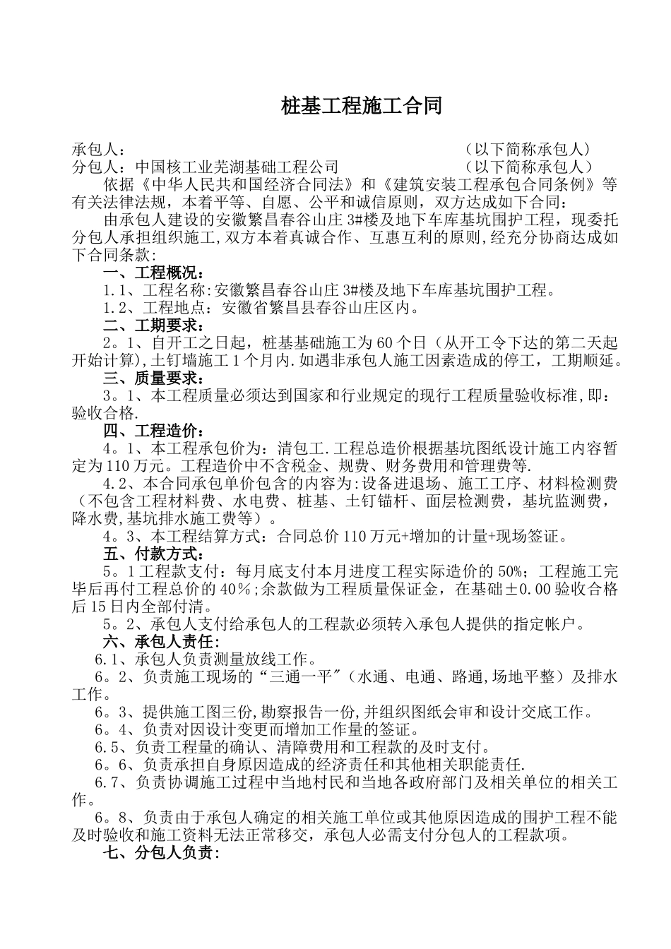
桩基工程施工合同承包人: (以下简称承包人)分包人:中国核工业芜湖基础工程公司 (以下简称承包人)依据《中华人民共和国经济合同法》和《建筑安装工程承包合同条例》等有关法律法规,本着平等、自愿、公平和诚信原则,双方达成如下合同:由承包人建设的安徽繁昌春谷山庄 3#楼及地下车库基坑围护工程,现委托分包人承担组织施工,双方本着真诚合作、互惠互利的原则,经充分协商达成如下合同条款:一、工程概况:1.1、工程名称:安徽繁昌春谷山庄 3#楼及地下车库基坑围护工程。 1.2、工程地点:安徽省繁昌县春谷山庄区内。 二、工期要求:2。1、自开工之日起,桩基基础施工为 60 个日(从开工令下达的第二天起开始计算),土钉墙施工 1 个月内.如遇非承包人施工因素造成的停工,工期顺延。三、质量要求:3。1、本工程质量必须达到国家和行业规定的现行工程质量验收标准,即:验收合格.四、工程造价:4。1、本工程承包价为:清包工.工程总造价根据基坑图纸设计施工内容暂定为 110 万元。工程造价中不含税金、规费、财务费用和管理费等.4.2、本合同承包单价包含的内容为:设备进退场、施工工序、材料检测费(不包含工程材料费、水电费、桩基、土钉锚杆、面层检测费,基坑监测费,降水费,基坑排水施工费等)。4。3、本工程结算方式:合同总价 110 万元+增加的计量+现场签证。五、付款方式: 5。1 工程款支付:每月底支付本月进度工程实际造价的 50%;工程施工完毕后再付工程总价的 40%;余款做为工程质量保证金,在基础±0.00 验收合格后 15 日内全部付清。5。2、承包人支付给承包人的工程款必须转入承包人提供的指定帐户。六、承包人责任:6.1、承包人负责测量放线工作。6。2、负责施工现场的“三通一平"(水通、电通、路通,场地平整)及排水工作。6。3、提供施工图三份,勘察报告一份,并组织图纸会审和设计交底工作。6。4、负责对因设计变更而增加工作量的签证。6.5、负责工程量的确认、清障费用和工程款的及时支付。6。6、负责承担自身原因造成的经济责任和其他相关职能责任.6.7、负责协调施工过程中当地村民和当地各政府部门及相关单位的相关工作。6。8、负责由于承包人确定的相关施工单位或其他原因造成的围护工程不能及时验收和施工资料无法正常移交,承包人必需支付分包人的工程款项。七、分包人负责:7.1、分包人负责在合同签订后三日内完成进场工作,组织施工设备 2 台.7.2、负责严格按设计图纸及国家现行法律规范和监理工程师...

1、当您付费下载文档后,您只拥有了使用权限,并不意味着购买了版权,文档只能用于自身使用,不得用于其他商业用途(如 [转卖]进行直接盈利或[编辑后售卖]进行间接盈利)。
2、本站所有内容均由合作方或网友上传,本站不对文档的完整性、权威性及其观点立场正确性做任何保证或承诺!文档内容仅供研究参考,付费前请自行鉴别。
3、如文档内容存在违规,或者侵犯商业秘密、侵犯著作权等,请点击“违规举报”。

碎片内容

公司繁昌春谷山庄桩施工协议

人从众+ 关注
实名认证
内容提供者

欢迎光临小店,本店以公文和教育为主,希望符合您的需求。

确认删除?
VIP
微信客服
  • 扫码咨询
会员Q群
  • 会员专属群点击这里加入QQ群
客服邮箱
回到顶部