电脑桌面
添加小米粒文库到电脑桌面
安装后可以在桌面快捷访问

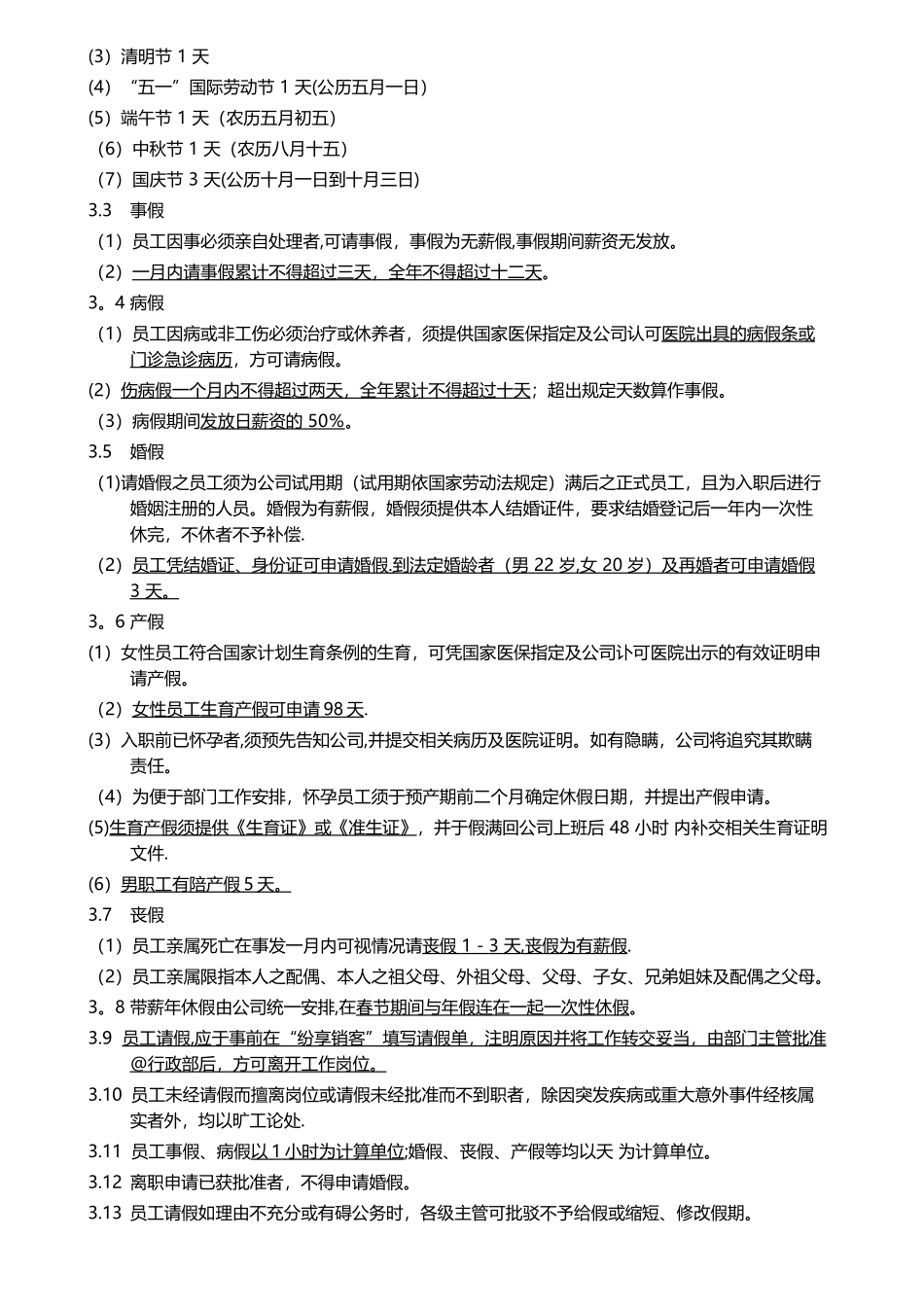
公司考勤制度简述-

公司考勤制度简述-_第1页
1/4
公司考勤制度简述-_第2页
2/4
公司考勤制度简述-_第3页
3/4
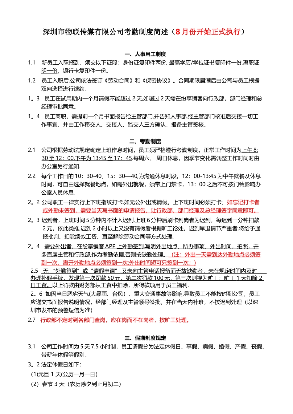
深圳市物联传媒有限公司考勤制度简述(8 月份开始正式执行)一、人事用工制度1.1新员工入职报到,须交以下证照:身份证复印件两份 , 最高学历 / 学位证书复印件一份 , 离职证 明一份,银行卡复印件一份。1.2员工入职后,公司依法签订《劳动合同》和《保密协议》。合同期限届满后由公司与员工根据双向选择进行续约。1。3 员工在试用期内一个月请假不能超过 2 天,如超过 2 天需在纷享销客向行政部,部门经理和总经理审批同意。1。4 员工离职,需提前一个月书面报告给主管部门,并告知人事部,经主管部门核准后交接一切工作事宜,并由工作移交人、交接人、监交人三方确认,报备主管签核。 二、考勤制度2.1公司根据劳动法规定确定上班作息时间,员工须严格遵行考勤制度。正常工作时间为上午 8: 30 至 12 : 00, 下午为 13:45 至 17 : 45 .每周六、 周日休息,因季节变化需调整工作时间时由办公室另行通知.2.2每个工作日的 10:30-40,15:30—40,为沟通休息时段。12:00-13:45 为中午就餐及休息时间,可自由选择就餐地点,如需外出就餐,须带上门禁卡,13:00 之后不可按门铃影响办公室人员休息.2。2 公司职工一律实行上下班指纹打卡.如无公外出或请假,上下班时间必须打卡;如忘记打卡者或外勤未签到,需要当天写书面的申请报告,让行政部,部门经理及总经理签字同意即可。2。3 迟到者,上班时间 5 分钟内不计入迟到,上班 6 分钟后刷卡到岗者为迟到,每迟到一分钟扣款2 元,依此类推,迟到 2 小时以上又没有请假者根据旷工论处,迟到早退情节严重者,将给予通报批判、扣除绩效工资、直至解除劳动合同等方式处理.2。4 需要外出者,在纷享销客 APP 上外勤签到 , 写明外出地点、所办事项、外出时间,拍照,并 @ 直属主管和行政部 , 作为考勤依据 , 否则按缺勤处理。 (注:外出一天需到达外勤地点必须签 到一次,离开外勤地点必须签到一次 ; 外出时间短可只签到一次; ) 2.5 无 “外勤签到”或“请假申请” , 又未向主管电话报备而无故缺勤者,未在规定时间内及时 办理补假手续,发现第一次罚款 50 元,第二次罚款 100 元,第三次则视为旷工;旷工 1 天扣除 2 日工资。以上罚款由财务部从工资中扣除,所得款项用于员工福利.2。6 如因当日恶劣天气(大暴雨、台风)、重大交通事故等影响,导致员工不能按时到公司,员工应递交书面报告说明情况,经部门经理及主管领导签批,并在当天内补...

1、当您付费下载文档后,您只拥有了使用权限,并不意味着购买了版权,文档只能用于自身使用,不得用于其他商业用途(如 [转卖]进行直接盈利或[编辑后售卖]进行间接盈利)。
2、本站所有内容均由合作方或网友上传,本站不对文档的完整性、权威性及其观点立场正确性做任何保证或承诺!文档内容仅供研究参考,付费前请自行鉴别。
3、如文档内容存在违规,或者侵犯商业秘密、侵犯著作权等,请点击“违规举报”。

碎片内容

公司考勤制度简述-

领读文化+ 关注
实名认证
内容提供者

传播文化,铸就未来

确认删除?
VIP
微信客服
  • 扫码咨询
会员Q群
  • 会员专属群点击这里加入QQ群
客服邮箱
回到顶部