电脑桌面
添加小米粒文库到电脑桌面
安装后可以在桌面快捷访问

公司行政管理制度

公司行政管理制度_第1页
1/6
公司行政管理制度_第2页
2/6
公司行政管理制度_第3页
3/6
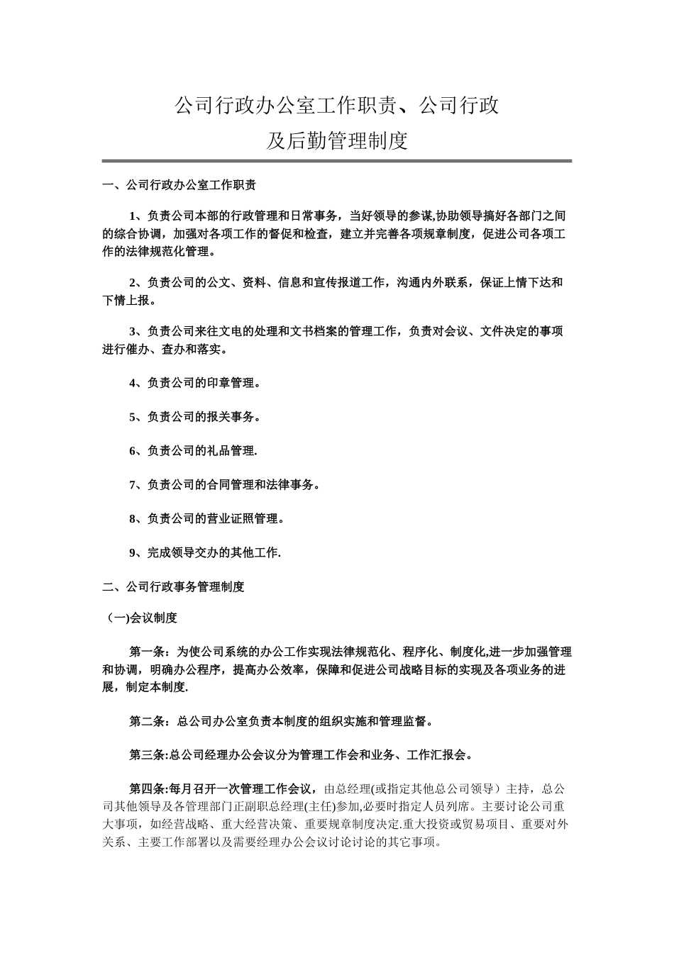
公司行政办公室工作职责、公司行政及后勤管理制度一、公司行政办公室工作职责1、负责公司本部的行政管理和日常事务,当好领导的参谋,协助领导搞好各部门之间的综合协调,加强对各项工作的督促和检查,建立并完善各项规章制度,促进公司各项工作的法律规范化管理。2、负责公司的公文、资料、信息和宣传报道工作,沟通内外联系,保证上情下达和下情上报。3、负责公司来往文电的处理和文书档案的管理工作,负责对会议、文件决定的事项进行催办、查办和落实。4、负责公司的印章管理。5、负责公司的报关事务。6、负责公司的礼品管理.7、负责公司的合同管理和法律事务。8、负责公司的营业证照管理。9、完成领导交办的其他工作.二、公司行政事务管理制度(一)会议制度第一条:为使公司系统的办公工作实现法律规范化、程序化、制度化,进一步加强管理和协调,明确办公程序,提高办公效率,保障和促进公司战略目标的实现及各项业务的进展,制定本制度.第二条:总公司办公室负责本制度的组织实施和管理监督。第三条:总公司经理办公会议分为管理工作会和业务、工作汇报会。第四条:每月召开一次管理工作会议,由总经理(或指定其他总公司领导)主持,总公司其他领导及各管理部门正副职总经理(主任)参加,必要时指定人员列席。主要讨论公司重大事项,如经营战略、重大经营决策、重要规章制度决定.重大投资或贸易项目、重要对外关系、主要工作部署以及需要经理办公会议讨论讨论的其它事项。第五条:每周周六上午 8:40 分召开业务、工作汇报会,由总经理(或指定副总经理)主持,总公司其他领导、各部门、各专业公司负责人参加,必要时指定人员列席。业务、工作汇报内容包括:组织机构建设情况、职工思想状况和具体业绩、业务进展情况等。汇报单位应于会前仔细准备,届时全面汇报。第六条:各部门及各专业公司需要提请经理办公会讨论的事项,应在会议召开的上周五前以书面形式提出并附背景说明,送办公室汇总筛选后,报总经理确定会议议题。议题确定后,由办公室通知有关部门做好会前准备(包括会议材料等)。第七条:经理办公会议对议定的事项形成相应决议或决定,总经理有最终集中决策及决定权.第八条:办公室指定专人作好经理办公会议记录,并整理存档。重要决议事项形成会议纪要,印发有关单位或人员。办公室对需贯彻落实的事项进行催办、督察并反馈情况.(二) 公文处理第九条:各部门原则上不得以部门名义对公司系统外的单位制发正式文件。第十条:各政府办来文(包括...

1、当您付费下载文档后,您只拥有了使用权限,并不意味着购买了版权,文档只能用于自身使用,不得用于其他商业用途(如 [转卖]进行直接盈利或[编辑后售卖]进行间接盈利)。
2、本站所有内容均由合作方或网友上传,本站不对文档的完整性、权威性及其观点立场正确性做任何保证或承诺!文档内容仅供研究参考,付费前请自行鉴别。
3、如文档内容存在违规,或者侵犯商业秘密、侵犯著作权等,请点击“违规举报”。

碎片内容

公司行政管理制度

确认删除?
VIP
微信客服
  • 扫码咨询
会员Q群
  • 会员专属群点击这里加入QQ群
客服邮箱
回到顶部