电脑桌面
添加小米粒文库到电脑桌面
安装后可以在桌面快捷访问

初级建筑消防员实操考点

初级建筑消防员实操考点_第1页
1/6
初级建筑消防员实操考点_第2页
2/6
初级建筑消防员实操考点_第3页
3/6
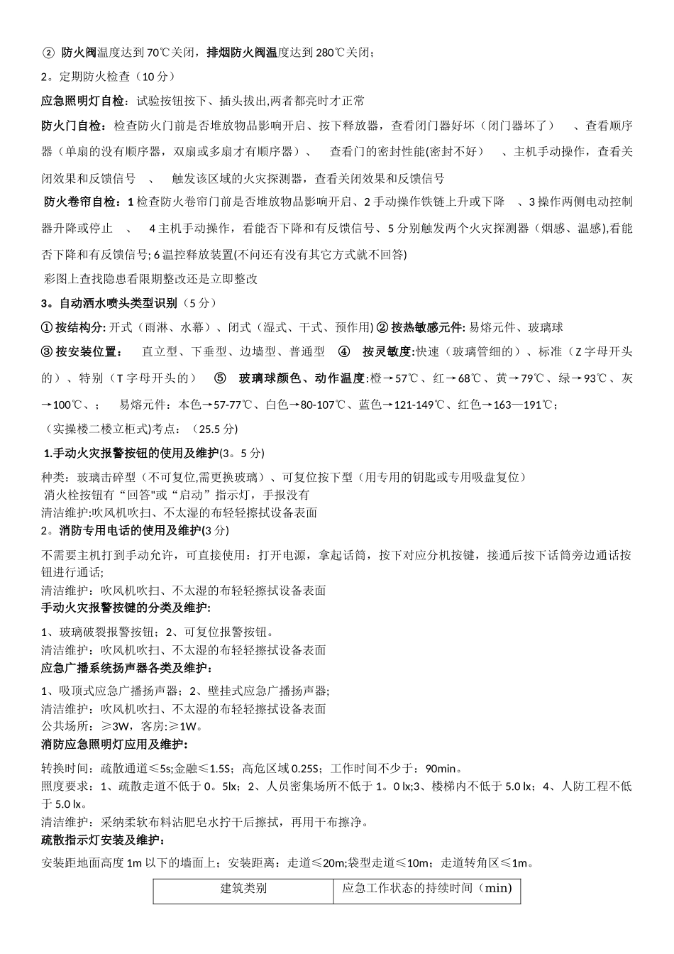
初级建筑消防员实操考点一区(实操楼二楼琴台式)考点:(27 分) 1.识别消防控制室设备(5 分) 五个设备(火灾报警控制器、消防联动控制器、消防电话主机、图形显示系统、消防应急广播) 2.火灾报警控制器的开关机顺序及自检、消音、复位操作方法(5 分) 开机顺序:主电源→备电源→集中供电主电→集中供电备电;关机顺序:集中供电备电→集中供电主电→备电源→主电源; 找出“自检"键,说明自检的作用:检查火灾报警控制器的报警功能,既是对控制器的警报声、面板上所有指示灯、显示器进行检查; 找出“消音”键,说明消音的作用:消除当前警报声,确保下次有报警信号能够再次启动报警器; 找出“复位”键,说明复位的作用:使控制器恢复到正常工作状态; 3。检查火灾报警控制器主备电源工作状态(3 分) 推断电源状态:主备电源都打开为主电工作,备电充电.主电关闭为主电故障,备电工作。备电关闭为备电故障,主电工作; 电源故障推断:根据指示灯、显示屏中故障部分、主备电源开关判别找出故障; 主、备电切换:开启相应电源,然后关闭相关电源。不可两电源都关闭; 4.填写《消防控制室值班记录》和交接班记录(3 分) 值班记录:① 报警部位(详细地址)② 报警时间(年月日)③ 报警原因(手报按钮还是烟感等报警)④ 报警类型(什么火警还是什么故障)⑤ 处理方法(按实际情况,如实填写); 交接班记录:由值班人员填写交班时系统的工作状态,由接班人员进行签字确认; 5.处置火灾与故障报警(4 分) ;6.消防安全管理人员签字.如何区分火灾报警信号和故障报警信号:(1、听声音:119 为火警,120 为故障2、看指示灯:火警为红灯,故障我黄灯;3、看显示屏文字信息); 只要红色火警灯亮着无论报什么警,声音必为火警声音,火警优先; 如何查看火灾报警信息和故障报警信息:(1、显示屏 2、CRT 显示 3、打印纸); 消防控制室处置火警、故障流程: 火警:首先按下消音,然后查看报警信息,找出报警部位,派人持通讯工具到现场进行确认;接下来分误报和真火警两种处理方法: 假如是误报:① 查明误报警原因 ②通知控制室,恢复系统正常工作状态 ③并做好记录; 假如是真火警:① 通知控制室,首先将控制器打到自动状态 ② 拨打 119 报警③ 汇报单位领导 ④ 启动应急广播疏散人员 ⑤ 视情况启动相应消防设施⑥ 做好迎接和协助工作,保护火灾现场; ⑦ 火灾扑灭后做好相关记录工作。故障:查明原因,...

1、当您付费下载文档后,您只拥有了使用权限,并不意味着购买了版权,文档只能用于自身使用,不得用于其他商业用途(如 [转卖]进行直接盈利或[编辑后售卖]进行间接盈利)。
2、本站所有内容均由合作方或网友上传,本站不对文档的完整性、权威性及其观点立场正确性做任何保证或承诺!文档内容仅供研究参考,付费前请自行鉴别。
3、如文档内容存在违规,或者侵犯商业秘密、侵犯著作权等,请点击“违规举报”。

碎片内容

初级建筑消防员实操考点

您可能关注的文档

津创媒+ 关注
实名认证
内容提供者

欢迎交流文创,小店资料希望满足您的需要。

确认删除?
VIP
微信客服
  • 扫码咨询
会员Q群
  • 会员专属群点击这里加入QQ群
客服邮箱
回到顶部