电脑桌面
添加小米粒文库到电脑桌面
安装后可以在桌面快捷访问

办公楼物业管理方案55112

办公楼物业管理方案55112_第1页
1/22
办公楼物业管理方案55112_第2页
2/22
办公楼物业管理方案55112_第3页
3/22
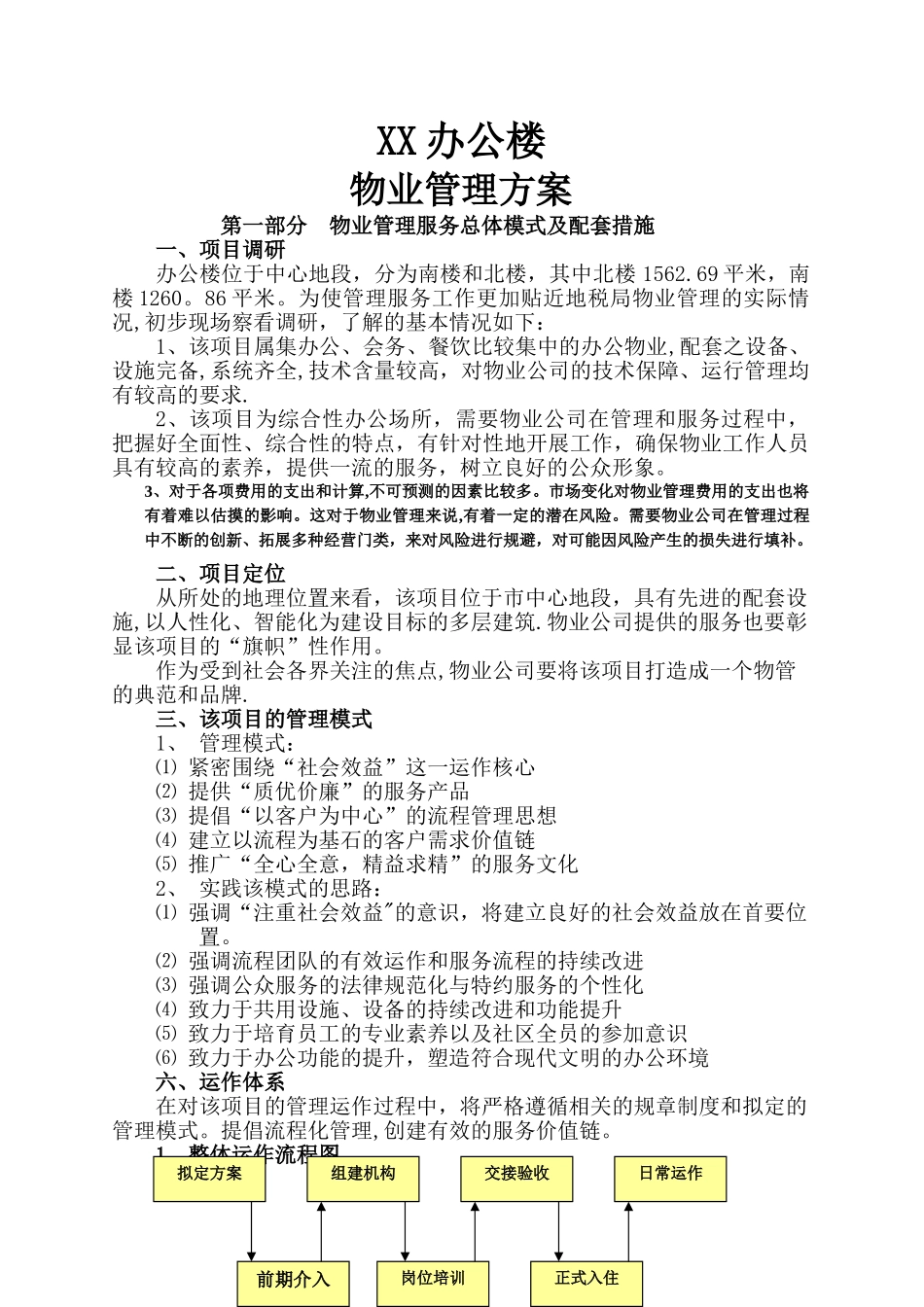
XX 办公楼物业管理方案第一部分 物业管理服务总体模式及配套措施一、项目调研办公楼位于中心地段,分为南楼和北楼,其中北楼 1562.69 平米,南楼 1260。86 平米。为使管理服务工作更加贴近地税局物业管理的实际情况,初步现场察看调研,了解的基本情况如下:1、该项目属集办公、会务、餐饮比较集中的办公物业,配套之设备、设施完备,系统齐全,技术含量较高,对物业公司的技术保障、运行管理均有较高的要求.2、该项目为综合性办公场所,需要物业公司在管理和服务过程中,把握好全面性、综合性的特点,有针对性地开展工作,确保物业工作人员具有较高的素养,提供一流的服务,树立良好的公众形象。3、对于各项费用的支出和计算,不可预测的因素比较多。市场变化对物业管理费用的支出也将有着难以估摸的影响。这对于物业管理来说,有着一定的潜在风险。需要物业公司在管理过程中不断的创新、拓展多种经营门类,来对风险进行规避,对可能因风险产生的损失进行填补。二、项目定位从所处的地理位置来看,该项目位于市中心地段,具有先进的配套设施,以人性化、智能化为建设目标的多层建筑.物业公司提供的服务也要彰显该项目的“旗帜”性作用。作为受到社会各界关注的焦点,物业公司要将该项目打造成一个物管的典范和品牌.三、该项目的管理模式1、 管理模式:⑴ 紧密围绕“社会效益”这一运作核心 ⑵ 提供“质优价廉”的服务产品⑶ 提倡“以客户为中心”的流程管理思想 ⑷ 建立以流程为基石的客户需求价值链⑸ 推广“全心全意,精益求精”的服务文化2、 实践该模式的思路:⑴ 强调“注重社会效益"的意识,将建立良好的社会效益放在首要位置。⑵ 强调流程团队的有效运作和服务流程的持续改进⑶ 强调公众服务的法律规范化与特约服务的个性化⑷ 致力于共用设施、设备的持续改进和功能提升⑸ 致力于培育员工的专业素养以及社区全员的参加意识⑹ 致力于办公功能的提升,塑造符合现代文明的办公环境六、运作体系在对该项目的管理运作过程中,将严格遵循相关的规章制度和拟定的管理模式。提倡流程化管理,创建有效的服务价值链。1、整体运作流程图拟定方案组建机构交接验收日常运作前期介入岗位培训正式入住2、以“客户为中心”的服务流程 3、 服务价值链4、目标(1) 管理指标承诺及实施措施序号指标名称国标投标指标测算依据主要措施1公 共场 所设 施保 洁率98%安排、实施保洁 的 公 共 场所、设施/公共场所、设施总计 x1001、保洁员...

1、当您付费下载文档后,您只拥有了使用权限,并不意味着购买了版权,文档只能用于自身使用,不得用于其他商业用途(如 [转卖]进行直接盈利或[编辑后售卖]进行间接盈利)。
2、本站所有内容均由合作方或网友上传,本站不对文档的完整性、权威性及其观点立场正确性做任何保证或承诺!文档内容仅供研究参考,付费前请自行鉴别。
3、如文档内容存在违规,或者侵犯商业秘密、侵犯著作权等,请点击“违规举报”。

碎片内容

办公楼物业管理方案55112

您可能关注的文档

确认删除?
VIP
微信客服
  • 扫码咨询
会员Q群
  • 会员专属群点击这里加入QQ群
客服邮箱
回到顶部