电脑桌面
添加小米粒文库到电脑桌面
安装后可以在桌面快捷访问

办公室部门主要操作流程图VIP免费

办公室部门主要操作流程图_第1页
1/46
办公室部门主要操作流程图_第2页
2/46
办公室部门主要操作流程图_第3页
3/46
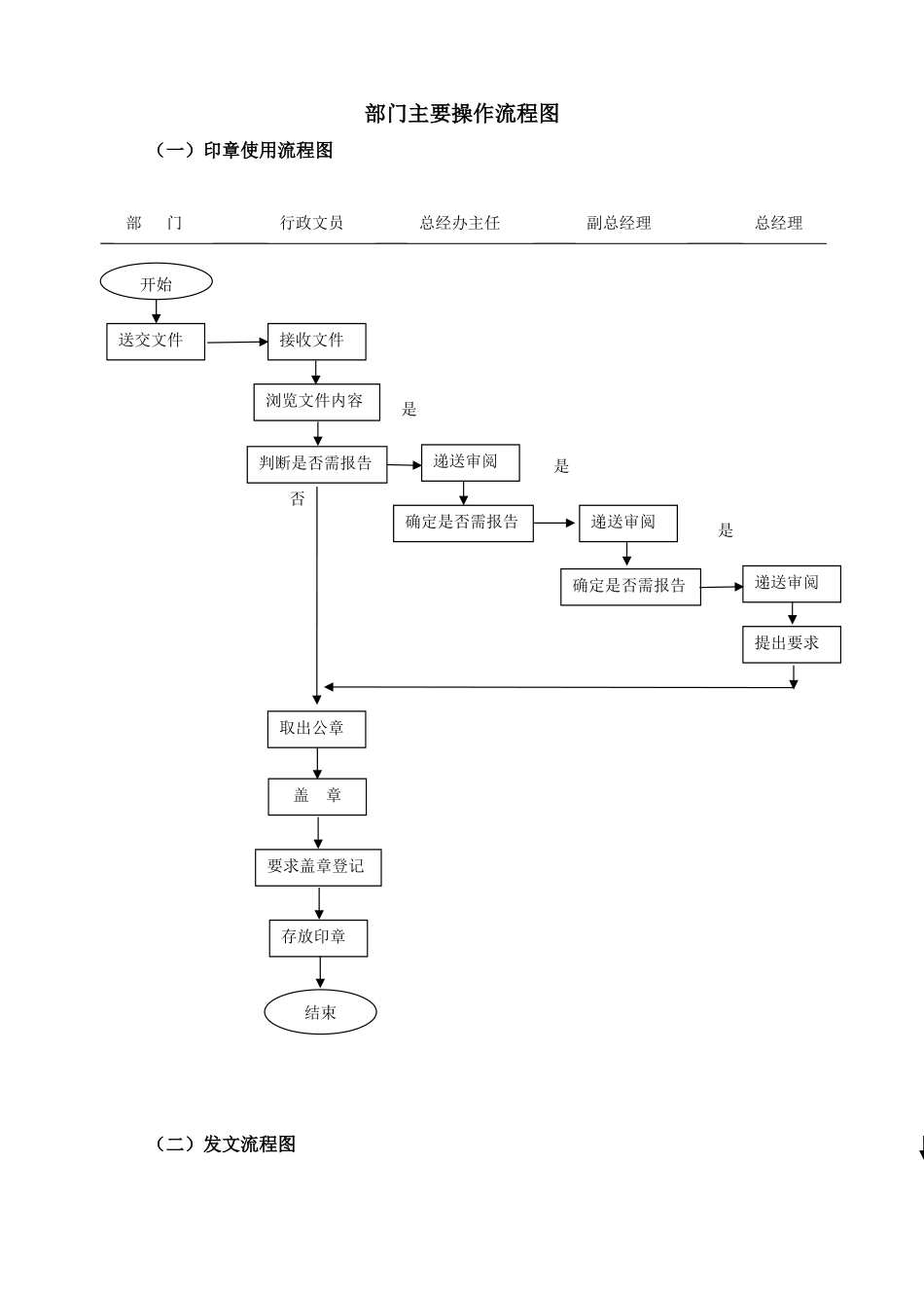
部门主要操作流程图(一)印章使用流程图(二)发文流程图部门行政文员总经办主任副总经理总经理提出要求确定是否需报告判断是否需报告取出公章递送审阅浏览文件内容送交文件开始结束接收文件递送审阅确定是否需报告递送审阅要求盖章登记存放印章盖章是是是否(三)收文流程图填发文登记本准备待发文件文件发至部门各部门收到文件收件人签字收件人填收文时间开始结束开始开始外部部门行政文员总经办主任副总经理总经理(四)公文制作流转程序拿取文件判断文件类型接收文件浏览文件编订文号分类报批填写文件目录对应存放存放文件结束传递文件一般文件外来文件报告审阅签署意见呈报返回部门结束总经办文员草拟文稿,对文件编号,附发文稿纸交行政主管审阅打印样稿作出要求,安排工作合理安排工作并传达领导要求(五)外线电话接听流程图结束开始说“你好,总经办”电话铃响两声接听电话通话结束仔细听对方讲话重要事项询问对方单位、姓名获取对方的讲话内容不重要事项告知对方需汇报领导后回电并询问对方电话号码向领导汇报听领导安排回电对方据事件灵活回复对方说“再见”挂断电话交总经办主任审阅拟稿发文安排文员打印、装订并盖章若有修改,由行政主管校对修改,正式出稿返回行政主管送酒店领导审批签发交酒店领导确定签发(六)内线电话接听流程图结束说“你好,总经办”电话铃响两声接听电话开始挂断电话说“再见通话结束获取对方的讲话内容礼貌回复对方若能从对方音色辨认对方礼貌称呼对方仔细听对方讲话告诉对方不在办公室需领导听电话领导不在领导在外面挂电话领导接起电话转告领导接听电话用手捂住话筒(七)接待客人来访流程图开始结束询问客人来访目的客人来访客人有事在等待中告知领导接待给客人倒水询问对方单位、称呼找酒店领导问是否有预约有预约其它事件无预约客人离开客人要离开送客至外门妥善回复客人获取事情信息汇报被访领导(八)总经办文件、物资交接程序文件、物资保管人整理所负责的文件、物资明细单打印出稿根据物资交接明细清单与接收人一一核对行政主管监督交接接收人核对明细清单后确认签字监交人签字接收人整理文件、物资部门负责人签字行政管理制度(一)印章管理制度1、各部门的印章,由各部门经理指定专人保管。2、未经主管及上级领导批准,印章保管人员不得委托他人代为保管、使用印章,不得随意将印章携带出办公室。3、印章必须妥善保管、随用随取,用后立即存放原处,并及时上锁。4、下列情况可以使用印章:(1)以酒店名义对外发出的公文;(2)以酒店名义对外联、商洽业务工作的介绍信、证明信等;(3)以酒店名义与有关单位签署合同、协议等;(4)本单位职工办理私事,确需酒店出具的证明信等;(5)经总经理批准其它需要使用印章的情况;(6)酒店内部下发的文件、通知;5、使用酒店印章必须经酒店领导同意,使用部门印章必须经部门负责人同意,并及时做好印章使用登记。6、印章保管人员发现不符合上述印章使用权限规定的,应拒绝盖印并及时向上级报告。7、酒店印章使用记录,要留底存查,作废的盖印要及时碎除,不得外流。(二)收发文件管理制度1、文件收发(1)文件资料的发出、接收、整理、建档、保存等工作,均由总经办公室行政文员负责,主管进行督查和指导;(2)总经办发放的文件初稿由办公室文员负责打印,未经领导同意,其他人员不得擅自使用电脑打印文件;(3)打印文件的程序:①文件初稿拟写后,先用回收纸张打印出来(回收纸不可利用的一面须加盖“作废”章或用铅笔划斜线注明),并交拟稿人校对;②校对后交上级修改并定稿,由上级领导确定套用的文号和文件头,文员不得擅自套用文号和文件头;③文员对初稿有改动的内容进行修改,并编排文号,加入文件头;④将修改后的文件加入文件头,形成正式文件,连同修改稿一起交上级领导审阅;⑤如果上级领导对正式文件再次修改,则将第二稿修改后,按照第④步程序再次报上级领导审阅;⑥上级领导审阅确定可以发放后,文员按主送、报送、抄送等单位发文,未经上级领导同意发文,不得发出任何文件;⑦对已经发出的文件,要在办公室电脑分类保存,并将文件正稿登记存档;(3)发出文件:...

1、当您付费下载文档后,您只拥有了使用权限,并不意味着购买了版权,文档只能用于自身使用,不得用于其他商业用途(如 [转卖]进行直接盈利或[编辑后售卖]进行间接盈利)。
2、本站所有内容均由合作方或网友上传,本站不对文档的完整性、权威性及其观点立场正确性做任何保证或承诺!文档内容仅供研究参考,付费前请自行鉴别。
3、如文档内容存在违规,或者侵犯商业秘密、侵犯著作权等,请点击“违规举报”。

碎片内容

办公室部门主要操作流程图

您可能关注的文档

确认删除?
VIP
微信客服
  • 扫码咨询
会员Q群
  • 会员专属群点击这里加入QQ群
客服邮箱
回到顶部