电脑桌面
添加小米粒文库到电脑桌面
安装后可以在桌面快捷访问

办公场地租赁合同简单模板VIP免费

办公场地租赁合同简单模板_第1页
1/8
办公场地租赁合同简单模板_第2页
2/8
办公场地租赁合同简单模板_第3页
3/8
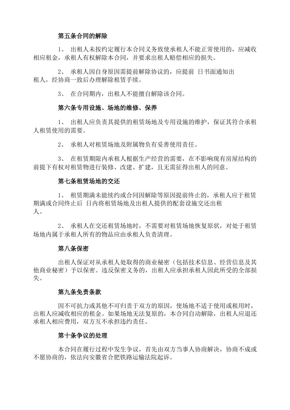
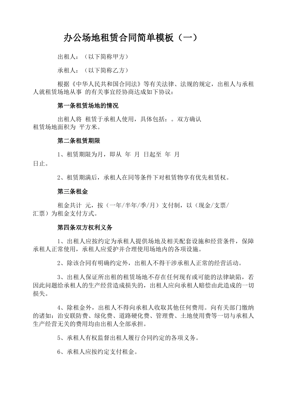
办公场地租赁合同简单模板(一)出租人:(以下简称甲方)承租人:(以下简称乙方)根据《中华人民共和国合同法》等有关法律、法规的规定,出租人与承租人就租赁场地从事的有关事宜经协商达成如下协议:第一条租赁场地的情况出租人将租赁于承租人使用,具体包括:。双方确认租赁场地面积为平方米。第二条租赁期限1、租赁期限为月,即从年月日起至年月日止。2、租赁期满后,承租人在同等条件下对租赁物享有优先租赁权。第三条租金租金共计元,按(一年/半年/季/月)支付制,以(现金/支票/汇票)为租金支付方式。第四条双方权利义务1、出租人应按约定为承租人提供场地及相关配套设施和经营条件,保障承租人正常使用,承租人应爱护并合理使用场地内的各项设施。2、除该合同有明确约定外,出租人不得干涉承租人正常的经营活动。3、出租人保证所出租的租赁场地不存在任何现有或可能的法律缺陷,若因此问题给承租人的生产经营造成损失的,出租人应向承租人赔偿由此造成的一切损失。4、除租金外,出租人不得向承租人收取其他任何费用。向有关部门缴纳的诸如:治安联防费、绿化费、道路硬化费、管理费、土地使用费等一切与承租人生产经营无关的费用均由出租人全部承担。5、承租人有权监督出租人履行合同约定的各项义务。6、承租人应按约定支付租金。第五条合同的解除1、出租人未按约定履行本合同义务致使承租人不能正常使用的,应减收相应租金,承租人有权解除本合同,并要求出租人赔偿相应的损失。2、承租人因自身原因需提前解除协议的,应提前日书面通知出租人,经协商一致后办理解除租赁手续。3、在合同期内,出租人不能擅自解除该合同。第六条专用设施、场地的维修、保养1、出租人应负责其提供的租赁场地及专用设施的维护,保证其符合承租人租赁使用的需要。2、承租人对租赁场地及附属物负有妥善使用责任。3、在租赁期限内承租人根据生产经营的需要,在不影响现有房屋结构的前提下有权对租赁物进行装修、改建、扩建,且无需征得出租人的同意。第七条租赁场地的交还1、租赁期满未能续约或合同因解除等原因提前终止的,承租人应于租赁期满或合同终止后日内将租赁场地及出租人提供的配套设施交还出租人。2、承租人在交还租赁场地时,不需要对租赁场地恢复原状,对处于租赁场地内属于承租人所有的物品应由承租人负责清理。第八条保密出租人保证对从承租人处取得的商业秘密(包括技术信息、经营信息及其他商业秘密)予以保密。违反保密义务的,出租人应承担承租人因此所受的全部损失。第九条免责条款因不可抗力或其他不可归责于双方的原因,使场地不适于使用或租用时,出租人应减收相应的租金。如果场地无法复原的,本合同自动解除,出租人应退还承租人相应费用,双方互不承担违约责任。第十条争议的处理本合同在履行过程中发生争议,首先由双方当事人协商解决,协商不成或不愿协商的,依法向安徽省合肥铁路运输法院起诉。第十一条补充与附件本合同未尽事宜,双方可以达成书面补充合同。本合同的附件和补充合同均为本合同不可分割的组成部分,与本合同具有同等的法律效力。第十二条附则1、本合同自双方签字并加盖公章之日起生效。2、本合同一式份,出租方份,承租方份。甲方(公章):乙方(公章):法定代表人(签字):法定代表人(签字):年月日年月日办公场地租赁合同简单模板(二)出租人(甲方):租用人(乙方):乙方因需要,租用甲方位于作办公场地用。双方在平等、自愿的基础上,就租赁事宜,根据《中华人民共和国合同法》、《中华人民共和国城市房地产管理法》及其他房屋相关租赁法律、法规之规定,协商一致达成以下协议:一、租金:每年人民币乙方在付清租赁期内的一切费用,无水、电欠费,门窗、墙地、管道、电路、灯具其他原有用具等无损坏时,经甲方验收后,凭保证金收条及物品清单退还此保证金(物品按双方签字认定物品清单为准,损坏按原价赔偿),乙方应于本合同生效之日向甲方一次性支付全部租金和押金合计人民元。二、租赁期限:本合同即终止。在同等条件下如乙方需续租,则须提前一个月向甲方提出意向,经双方协商同意续租,本合同顺延,以此类推。三、租赁期间,水...

1、当您付费下载文档后,您只拥有了使用权限,并不意味着购买了版权,文档只能用于自身使用,不得用于其他商业用途(如 [转卖]进行直接盈利或[编辑后售卖]进行间接盈利)。
2、本站所有内容均由合作方或网友上传,本站不对文档的完整性、权威性及其观点立场正确性做任何保证或承诺!文档内容仅供研究参考,付费前请自行鉴别。
3、如文档内容存在违规,或者侵犯商业秘密、侵犯著作权等,请点击“违规举报”。

碎片内容

办公场地租赁合同简单模板

您可能关注的文档

确认删除?
VIP
微信客服
  • 扫码咨询
会员Q群
  • 会员专属群点击这里加入QQ群
客服邮箱
回到顶部