电脑桌面
添加小米粒文库到电脑桌面
安装后可以在桌面快捷访问

车间工位承包合同VIP免费

车间工位承包合同_第1页
1/5
车间工位承包合同_第2页
2/5
车间工位承包合同_第3页
3/5
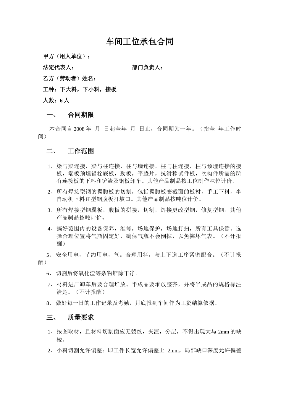
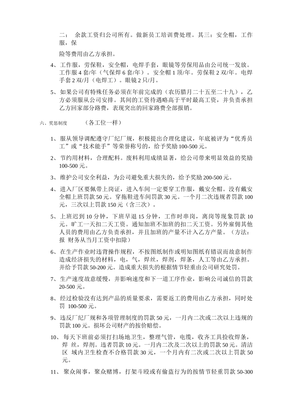
车间工位承包合同甲方(用人单位):法定代表人:部门负责人:乙方(劳动者)姓名:工种:下大料,下小料,接板人数:6人一、合同期限本合同自2008年月日起全年月日止,合同期为一年。(指全年工作时间)二、工作范围1、梁与梁连接,梁与柱连接,柱与墙连接,柱与柱连接,柱与预埋连接的接板,端板预埋锚栓底板,劲板,平垫片,抗滑移试件板,次构件所需的所有连接板的下料和铲渣及钢板卸车。其他产品制品按工位制作吨位计价。2、所有焊接型钢的翼腹板的切割,包括翼腹板变截面的板材,手工下料,半自动机下料H型钢腹板打坡口。其他产品制品按吨位计价。3、所有焊接型钢翼板,腹板的拼接,切割,焊接更改型钢,修复型钢。其他产品制品按吨计价。4、搞好范围内的设备保养,维修,场地保护,场地打扫,所有工具保管。选择合理位置将气瓶固定好,确保气瓶不会倒掉,以免摔坏气表。(不计报酬)5、安全用电,节约用电,气。合理用料,与上下道工序紧密配合。(不计报酬)6、切割后将氧化渣等杂物铲除干净。7、材料进厂卸车后要合理堆放。半成品要堆放整齐,并将半成品的规格标注清楚。(不计报酬)8、做好每一日的工作记录及考勤,月底报到车间作为工资结算依据。三、质量要求1、按图取材,且材料切割面应无裂纹,夹渣,分层,不得出现大与2mm的缺棱。2、小料切割允许偏差:即工件长宽允许偏差土2mm,局部缺口深度允许偏差1mm。3、剪切材料长度,宽度允许偏差土3mm,边缘缺棱允许偏差1mm。4、下完小件料必须铲除残渣,摆放固定位置,写上材料标号,规格。5、按图取材,合理排板取料,少出废料。大料切割不得有夹渣,分层。10米处不得超出2次断火,且缺棱不得大于2mm。6、切割大料的板条不得有明显的弯曲现象,允许弯曲土3mm/m。大料下完后清理毛刺,氧气渣。7、使用的焊丝,焊条,焊剂要与母材相匹配。对接的焊道要平整,表面不得有气孔,夹渣,弧坑,裂纹,电弧擦伤等缺陷。8、对接8mm厚以上的板材必须开二面坡口,H型钢的翼缘板拼接长度应大于板宽的2倍。腹板拼接长度应大于450。接好的板材余量为20V余量V40。必须达到二级焊接要求,特殊的要求达到一级焊接标准。9、构件完成后必须标好编号及板材规格,然后转到下一道工序。10、接头应平整无损,如有不平要即使采取措施,整理平整。四、工资报酬1、工资报酬按各工序的制作吨位每吨元价格计算付给乙方,工种不分技术难度高低或制作困难等,一律按此价计算。2、没有达到工位规定人数的扣去缺少人数的工资。(扣回部分属公司所有)3、没有完成全年生产计划的,按实际生产品算,(指公司有生产量),公司没有达到生产计划的,按原定生产计划的产量计算工资。(公司计划年产量:4000吨)4、每个工位必须做好每月的考勤,考核将当月的考勤考核报到公司作为结算工资的依据。5、外出人员由车间统一安排并作好记录(何时,何地,何事)外出人员点工按50元/工,并报销车费,住宿费。生活费按公司规定补助。在厂内做点工一律按45元/工。6、乙方人身工伤保险由公司承担。(一年期)五、结算方式1、实行一月一结的方法,次月底发放前月的工资。2、新员工试用期为一个月,按800元/月发放工资。不合格的自觉离厂,合同解除。期满合格者按合同报酬计算。3、中途违约离职或触犯法律被公安机关拘役的,以及多次违规者或在背后挑衅是非,拉帮结派,组织罢工者,打架斗殴者,其一:被公司开除。其二:余款工资归公司所有。做新员工培训费处理。其三:安全帽,工作服,保险等费用由乙方承担。4、工作服,劳保鞋,安全帽,电焊手套,眼镜等劳保用品由公司统一发放。工作服4套/年(气保焊6套/年)。安全帽1顶/年。劳保鞋2双/年。电焊手套2双/月(电焊工)。眼镜2只/月。5、如果公司有特殊任务必须在年前完成的(农历腊月二十五至二十九),乙方必须服从公司安排。其间的工资待遇略高于平时最高工资,并负责承担乙方回家部分路费,表现突出的回家路费全部报销。六、奖惩制度(各工位一样)1、服从领导调配遵守厂纪厂规,积极提出合理化建议,年底被评为“优秀员工”或“技术能手”等荣誉称号的,给予奖励100-500元。2、节约用材料,合理配料。废料利用成绩显...

1、当您付费下载文档后,您只拥有了使用权限,并不意味着购买了版权,文档只能用于自身使用,不得用于其他商业用途(如 [转卖]进行直接盈利或[编辑后售卖]进行间接盈利)。
2、本站所有内容均由合作方或网友上传,本站不对文档的完整性、权威性及其观点立场正确性做任何保证或承诺!文档内容仅供研究参考,付费前请自行鉴别。
3、如文档内容存在违规,或者侵犯商业秘密、侵犯著作权等,请点击“违规举报”。

碎片内容

车间工位承包合同

您可能关注的文档

确认删除?
VIP
微信客服
  • 扫码咨询
会员Q群
  • 会员专属群点击这里加入QQ群
客服邮箱
回到顶部