电脑桌面
添加小米粒文库到电脑桌面
安装后可以在桌面快捷访问

中国建筑史9156568437VIP免费

中国建筑史9156568437_第1页
1/51
中国建筑史9156568437_第2页
2/51
中国建筑史9156568437_第3页
3/51
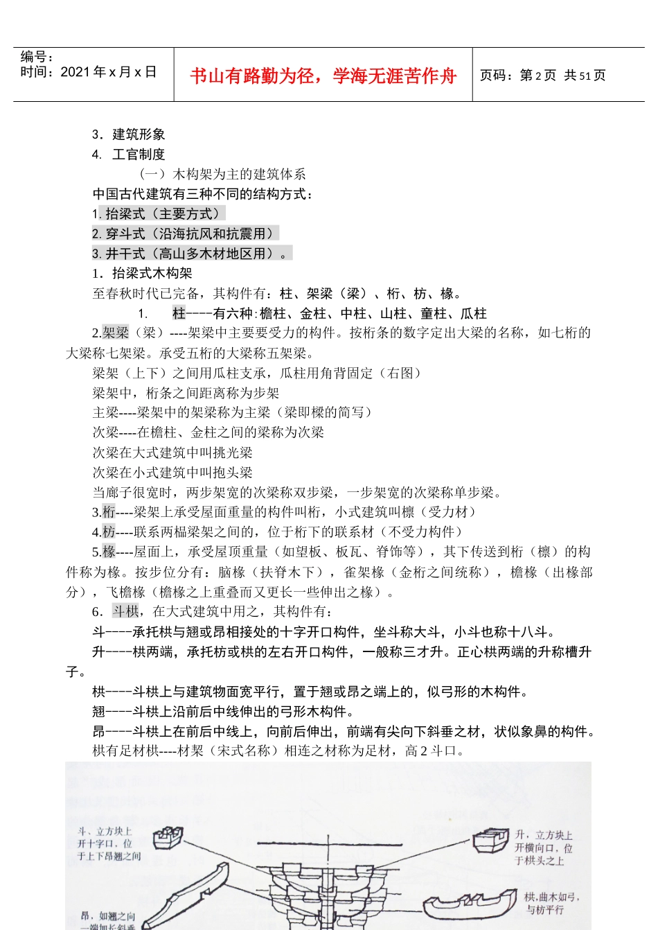
第1页共51页编号:时间:2021年x月x日书山有路勤为径,学海无涯苦作舟页码:第1页共51页中国建筑史1、学习中国古代建筑史的目的、意义和方法第一,学习中、外建筑历史,借签前人经验,可以免走弯路;第二,学习中外建筑历史,可使自己眼界宽、思路广、丰富自己创作思想,创作手法和创作理论;第三,古为今用,洋为中用,吸取中、外建筑精华,创造中国的有民族特色的新建筑。学习什么呢?一种是基本知识,主要是中国古代建筑发展中带有一般规律性的东西,例如:建筑是如何发展的,建筑发展的内在因素和外在因素,建筑与技术的关系,与艺术的关系,如何学习外来建筑的好经验以达到民族化…..等等。再一种是手法,即技巧,例如:平面布局处理手法,组群建筑艺术处理手法,建筑形象与构图处理手法、园林,民居处理手法等。第三种是创作理论,如:对建筑本质与特征的认识,建筑风格与地方风格的形成继承与创新、设计思想与方法等理论。至于学习方法。第一、先学营造,中国古代建筑主要是木构架体系,是东方建筑独特体系之一。它与西方楣式建筑构造体系不同。由于材料不同,结构方式不同,外观造型也就不同。中国古代建筑用木材为主要材料,它的构架有特点,这就是营造。不了解中国古代建筑营造,就很难了解中国古代建筑营造,就很难了解中国古代建筑的发展及其优秀成就。第二、学历史发展。这是学习中国建筑史的主要脉络系统,其主要内容有:a)建筑是如何产生和发展的?它的因素(社会的、生产力的、环境的、民族的、文化的)是什么?b)为什么建筑有时发展很快,有时停滞,缓慢,是什么原因?c)建筑与外来影响的关系,如南北朝佛教的广泛传入、隋唐的传出等。国内各民族之间的交流与融合及其对建筑的影响。d)建筑发展中是如何继承传统,又如何创新的?第三、学习中国古代建筑中的优秀实例进行分析评价。优秀实例是前人智慧的结晶,经验的总结。它是一个时期创作的精华,也是一个时代的典型。学习优秀实例,有助于对该建筑物所在时代的了解,并了解其创作过程及其设计过程,也同时了解其创作思想和创作方法。了解它,评价它,分析它,对今后创作大有帮助。第四、学习古代建筑中的创作经验和创作理论。2.中国古代建筑有下列四个特点:1.木构架为主的建筑体系2.组群布局第2页共51页第1页共51页编号:时间:2021年x月x日书山有路勤为径,学海无涯苦作舟页码:第2页共51页3.建筑形象4.工官制度(一)木构架为主的建筑体系中国古代建筑有三种不同的结构方式:1.抬梁式(主要方式)2.穿斗式(沿海抗风和抗震用)3.井干式(高山多木材地区用)。1.抬梁式木构架至春秋时代已完备,其构件有:柱、架梁(梁)、桁、枋、椽。1.柱----有六种:檐柱、金柱、中柱、山柱、童柱、瓜柱2.架梁(梁)----架梁中主要要受力的构件。按桁条的数字定出大梁的名称,如七桁的大梁称七架梁。承受五桁的大梁称五架梁。梁架(上下)之间用瓜柱支承,瓜柱用角背固定(右图)梁架中,桁条之间距离称为步架主梁----梁架中的架梁称为主梁(梁即樑的简写)次梁----在檐柱、金柱之间的梁称为次梁次梁在大式建筑中叫挑光梁次梁在小式建筑中叫抱头梁当廊子很宽时,两步架宽的次梁称双步梁,一步架宽的次梁称单步梁。3.桁----梁架上承受屋面重量的构件叫桁,小式建筑叫檩(受力材)4.枋----联系两榀梁架之间的,位于桁下的联系材(不受力构件)5.椽----屋面上,承受屋顶重量(如望板、板瓦、脊饰等),其下传送到桁(檩)的构件称为椽。按步位分有:脑椽(扶脊木下),雀架椽(金桁之间统称),檐椽(出椽部分),飞檐椽(檐椽之上重叠而又更长一些伸出之椽)。6.斗栱,在大式建筑中用之,其构件有:斗----承托栱与翘或昂相接处的十字开口构件,坐斗称大斗,小斗也称十八斗。升----栱两端,承托枋或栱的左右开口构件,一般称三才升。正心栱两端的升称槽升子。栱----斗栱上与建筑物面宽平行,置于翘或昂之端上的,似弓形的木构件。翘----斗栱上沿前后中线伸出的弓形木构件。昂----斗栱上在前后中线上,向前后伸出,前端有尖向下斜垂之材,状似象鼻的构件。栱有足材栱----材栔(宋式名称)相连之材称为足材,高2斗口。第3页共51页第2...

1、当您付费下载文档后,您只拥有了使用权限,并不意味着购买了版权,文档只能用于自身使用,不得用于其他商业用途(如 [转卖]进行直接盈利或[编辑后售卖]进行间接盈利)。
2、本站所有内容均由合作方或网友上传,本站不对文档的完整性、权威性及其观点立场正确性做任何保证或承诺!文档内容仅供研究参考,付费前请自行鉴别。
3、如文档内容存在违规,或者侵犯商业秘密、侵犯著作权等,请点击“违规举报”。

碎片内容

中国建筑史9156568437

确认删除?
VIP
微信客服
  • 扫码咨询
会员Q群
  • 会员专属群点击这里加入QQ群
客服邮箱
回到顶部