电脑桌面
添加小米粒文库到电脑桌面
安装后可以在桌面快捷访问

网络独家代理合同VIP免费

网络独家代理合同_第1页
1/3
网络独家代理合同_第2页
2/3
网络独家代理合同_第3页
3/3
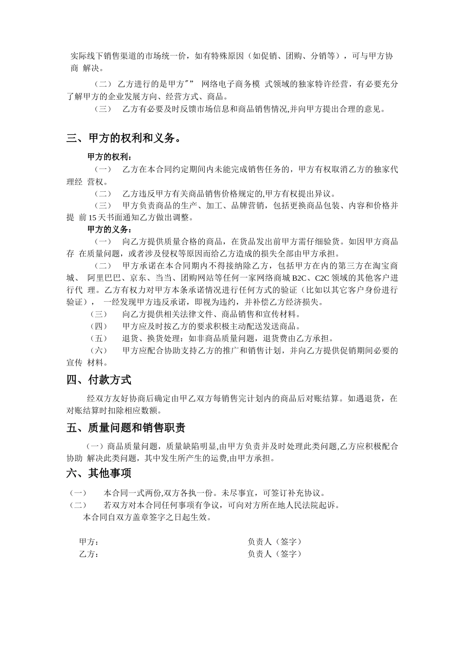
网络授权委托合同甲方:____________________________________乙方:____________________________________甲、乙两方为发挥各自优势,联合开拓甲方之泸州内藏老窖系列白酒的销售市场,根据中华人民共和国《合同法》,双方方本着诚实守信、互惠互利、开拓市场、共同发展的原则达成协议如下,并共同遵守:一、互联网渠道销售范围、期限、目标1.乙方网销甲方产品,限于网络平台B2C、B2B、C2B、C2C、B2G、BMC、ABC等电子商务营销模式(以下简称电子商务模式)进行销售。甲方在合同期限内必须授权于乙方独家授权经营“__________________—_”酒品牌。2.网销期限:从______年______一月____日至_____年—月——日3.三年达到目标:销售额达到_—万。五年达到目标:销售额达到_—万。十年达到目标:销售额达到_—万。十五年达到目标:销售额达到万。二十年达到目标:销售额达到万。如以上目标乙方在规定期限内没有达到,甲方有权终止授权合同。二、乙方的权利和义务:乙方的权利:(一)甲方为拓展"”酒品牌在市场上的营销,同意乙方在网络电子商务模式领域独家网销甲方的"”酒品牌。乙方可以充分发挥自身优势建立完善的销售网络,在法律允许范围内进行推广和销售工作。(二)乙方享受甲方"”商品市场统一价的折扣及优惠(具体参见附件)(三)甲方明确在网络电子商务模式领域只有乙方可以进行销售,包括甲方在内的第三方都不能在该领域进行销售。(四)合同期满,除乙方自主放弃网络电子商务模式领域独家代理销售权,否则应享有合同内同等条件的合同签订优先权。(五)______________________________________________________________________酒属于网络销售中“特殊商品”,所以乙方对销售困难的任何____________________白酒品种在保持商品原样的情况下,享受调换、退货、退款的选择权,从而维护乙方经济利益不受损失。退货调换品种时运费由乙方承担。乙方的义务:(一)乙方的零售价不得低于“”及其它甲方实际线下销售渠道的市场统一价,如有特殊原因(如促销、团购、分销等),可与甲方协商解决。(二)乙方进行的是甲方"”网络电子商务模式领域的独家特许经营,有必要充分了解甲方的企业发展方向、经营方式、商品。(三)乙方有必要及时反馈市场信息和商品销售情况,并向甲方提出合理的意见。三、甲方的权利和义务。甲方的权利:(一)乙方在本合同约定期间内未能完成销售任务的,甲方有权取消乙方的独家代理经营权。(二)乙方违反甲方有关商品销售价格规定的,甲方有权提出异议。(三)甲方负责商品的生产、加工、品牌营销,包括更换商品包装、内容和价格并提前15天书面通知乙方做出调整。甲方的义务:(一)向乙方提供质量合格的商品,在货品发出前甲方需仔细验货。如因甲方商品存在质量问题,或者涉及侵权等原因而给乙方造成的损失全部由甲方承担。(二)甲方承诺在本合同期内不得接纳除乙方,包括甲方在内的第三方在淘宝商城、阿里巴巴、京东、当当、团购网站等任何一家网络商城B2C、C2C领域的其他客户进行代理。乙方有权力对甲方本条承诺情况进行任何方式的验证(比如以其它客户身份进行验证),一经发现甲方违反承诺,即视为违约,并补偿乙方经济损失。(三)向乙方提供相关法律文件、商品销售和宣传材料。(四)甲方应及时按乙方的要求积极主动配送发送商品。(五)退货、换货处理:如非商品质量问题,退货费由乙方承担。(六)甲方应配合协助支持乙方的推广和销售计划,并向乙方提供促销期间必要的宣传材料。四、付款方式经双方友好协商后确定由甲乙双方每销售完计划内的商品后对账结算。如遇退货,在对账结算时扣除相应数额。五、质量问题和销售职责(一)商品质量问题,质量缺陷明显,由甲方负责并及时处理此类问题,乙方应积极配合协助解决此类问题,其中发生所产生的运费,由甲方承担。六、其他事项(一)本合同一式两份,双方各执一份。未尽事宜,可签订补充协议。(二)若双方对本合同任何事项有争议,可向对方所在地人民法院起诉。本合同自双方盖章签字之日起生效。甲方:负责人(签字)乙方:负责人(签字)签署日期

1、当您付费下载文档后,您只拥有了使用权限,并不意味着购买了版权,文档只能用于自身使用,不得用于其他商业用途(如 [转卖]进行直接盈利或[编辑后售卖]进行间接盈利)。
2、本站所有内容均由合作方或网友上传,本站不对文档的完整性、权威性及其观点立场正确性做任何保证或承诺!文档内容仅供研究参考,付费前请自行鉴别。
3、如文档内容存在违规,或者侵犯商业秘密、侵犯著作权等,请点击“违规举报”。

碎片内容

网络独家代理合同

您可能关注的文档

确认删除?
VIP
微信客服
  • 扫码咨询
会员Q群
  • 会员专属群点击这里加入QQ群
客服邮箱
回到顶部