电脑桌面
添加小米粒文库到电脑桌面
安装后可以在桌面快捷访问

简单版房屋买卖合同VIP免费

简单版房屋买卖合同_第1页
1/1
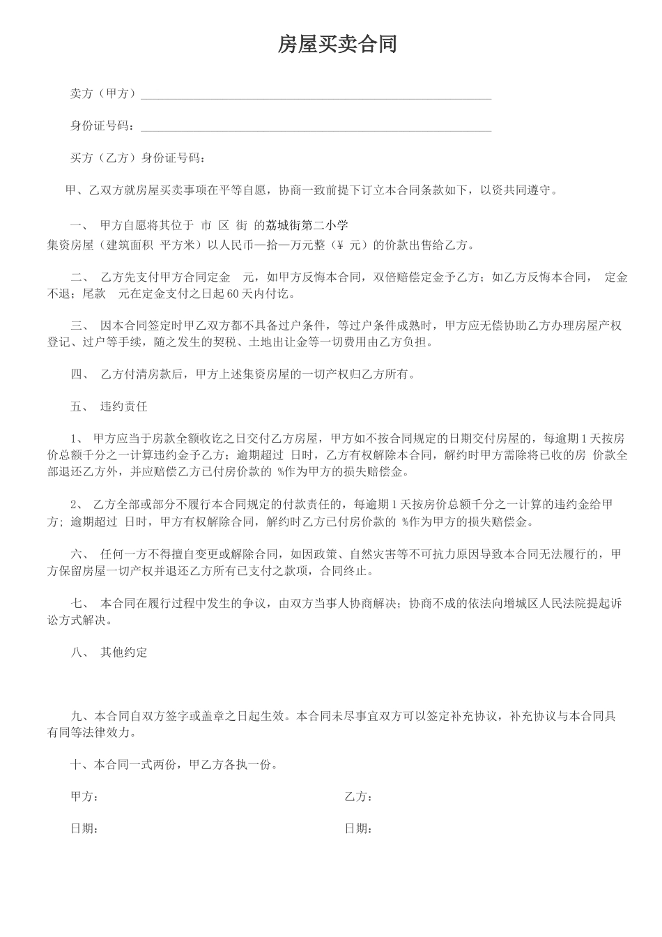
房屋买卖合同卖方(甲方)____________________________________________________________身份证号码:____________________________________________________________买方(乙方)身份证号码:甲、乙双方就房屋买卖事项在平等自愿,协商一致前提下订立本合同条款如下,以资共同遵守。一、甲方自愿将其位于市区街的荔城街第二小学集资房屋(建筑面积平方米)以人民币—拾—万元整(¥元)的价款出售给乙方。二、乙方先支付甲方合同定金元,如甲方反悔本合同,双倍赔偿定金予乙方;如乙方反悔本合同,定金不退;尾款元在定金支付之日起60天内付讫。三、因本合同签定时甲乙双方都不具备过户条件,等过户条件成熟时,甲方应无偿协助乙方办理房屋产权登记、过户等手续,随之发生的契税、土地出让金等一切费用由乙方负担。四、乙方付清房款后,甲方上述集资房屋的一切产权归乙方所有。五、违约责任1、甲方应当于房款全额收讫之日交付乙方房屋,甲方如不按合同规定的日期交付房屋的,每逾期1天按房价总额千分之一计算违约金予乙方;逾期超过日时,乙方有权解除本合同,解约时甲方需除将已收的房价款全部退还乙方外,并应赔偿乙方已付房价款的%作为甲方的损失赔偿金。2、乙方全部或部分不履行本合同规定的付款责任的,每逾期1天按房价总额千分之一计算的违约金给甲方;逾期超过日时,甲方有权解除合同,解约时乙方已付房价款的%作为甲方的损失赔偿金。六、任何一方不得擅自变更或解除合同,如因政策、自然灾害等不可抗力原因导致本合同无法履行的,甲方保留房屋一切产权并退还乙方所有已支付之款项,合同终止。七、本合同在履行过程中发生的争议,由双方当事人协商解决;协商不成的依法向增城区人民法院提起诉讼方式解决。八、其他约定九、本合同自双方签字或盖章之日起生效。本合同未尽事宜双方可以签定补充协议,补充协议与本合同具有同等法律效力。十、本合同一式两份,甲乙方各执一份。甲方:乙方:日期:日期:

1、当您付费下载文档后,您只拥有了使用权限,并不意味着购买了版权,文档只能用于自身使用,不得用于其他商业用途(如 [转卖]进行直接盈利或[编辑后售卖]进行间接盈利)。
2、本站所有内容均由合作方或网友上传,本站不对文档的完整性、权威性及其观点立场正确性做任何保证或承诺!文档内容仅供研究参考,付费前请自行鉴别。
3、如文档内容存在违规,或者侵犯商业秘密、侵犯著作权等,请点击“违规举报”。

碎片内容

简单版房屋买卖合同

您可能关注的文档

确认删除?
VIP
微信客服
  • 扫码咨询
会员Q群
  • 会员专属群点击这里加入QQ群
客服邮箱
回到顶部