电脑桌面
添加小米粒文库到电脑桌面
安装后可以在桌面快捷访问

客服外包合同VIP免费

客服外包合同_第1页
1/7
客服外包合同_第2页
2/7
客服外包合同_第3页
3/7
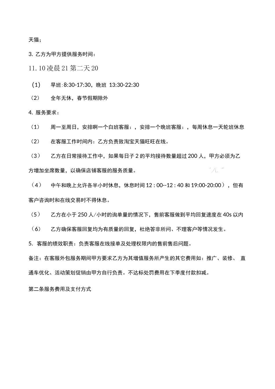
广州速客网络服务协议甲方:地址:电话:联系人:乙方:(以下简称乙方)地址:电话:联系人:开户行:银行账户:甲乙双方经过友好协商,现就甲方委托乙方进行网上商城客服托管服务事宜达成以下协议,以供双方共同遵守:第一条服务内容及要求1.服务内容:乙方为甲方提供天猫商城在线客服外包服务,具体服务内容包括:甲方网店的日常客服咨询、网店销售、售后协助、订单管理协助、顾客问题记录,营运报表提交。在对甲方网店客户进行服务过程中淘宝平台使用的唯一在线咨询/聊天工具为阿里旺旺;乙方为甲方客户不提供电话咨询等非官方平台的沟通方式做客服服务。2.甲方的网店为:天猫;3.乙方为甲方提供服务时间:11.10凌晨21第二天20(1)早班:8:30-17:30,晚班13:30-22:30(2)全年无休,春节假期除外4.服务要求:(1)周一至周日,安排啊一个白班客服:,安排一个晚班客服:,每周休息一天轮班休息(2)在客服工作时间内:乙方负责致淘宝天猫旺旺在线。(3)乙方在日常接待工作中,如果每日子2的平均接待数量超过200人,甲方必须为乙方增加坐席数量,以确保店铺客服的服务质量。'八."(4)中午和晚上允许各半小时休息,休息时间12:00--12:40和19:00-20:00),但有客户咨询时和在线交易时不得休息。(5)乙方在小于250人/小时的询单量的情况下,售前客服做到平均回复速度在40s以内(6)乙方确保客服回复均为有质量的回复,杜绝答非所问、不理客户等情况发生。5.客服的绩效职责:负责客服在线接单及处理权限内的售前售后问题。备注:在客服外包服务期间甲方要求乙方为其增值服务所产生的其它费用如:推广、装修、直通车优化、活动策划促销由甲方自行负责。不达标处罚费用在下季度付款扣减。第二条服务费用及支付方式服务费用淘宝平日双11,双12单价(元/日)250/子账号300/子账号200服务总价(日)/21人总价(开发票加收3%费用,开增值税专用发票)2.支付方式:室银行转账或支付宝转账。3.乙方账户户名:开户行:开户账户:第三条服务期限本协议履行期限从2018年月日到年月日止。第四条双方的权利和义务(一)甲方权利及义务:1.甲方有权利随时抽查客服值班情况;2.为提升乙方客服人员的专业技能,甲方应当为乙方的客服人员提供网店产品知识,网店流程的专业培训,培训可以是现场培训或在线培训。3.出现的商品质量问题,快递偷盗问题,快递丢失问题所引起的投诉或者退货退款问题,乙方配合甲方解决顾客的投诉及退换货退款问题,但不负任何责任;4.在买家支付货款的前提下,甲方负责保证足够的货源,并按要求按时发货,甲方缺货的,应自缺货之日起3日内告知客服,如没有及时通知,导致的无货空挂商品投诉,甲方自行负责;5.在由于公众假期,甲方未能按时发货,应提前一周通知乙方,让乙方做好通知顾客准备,如没有及时通知,导致顾客发起未按约定时间发货投诉,甲方自行负责;6.甲方应当将甲方合法拥有的产品详细信息、产品图片,部分爆款产品实际产品等资料提供给乙方,供乙方客服人员学习甲方,甲方有义务告知其产品的真实的和客观存在的缺陷给乙方,但乙方必须为其保密。(二)乙方权利及义务1.乙方应当按照本合同之约定,按时按量完成甲方的各项服务工作,并与甲方保持必要的联系,及时告知服务工作的进展情况,向甲方展示、解释服务成果。2.乙方应当履行合理的注意义务,以善良谨慎之原则在履行本合同过程中避免有损甲方企业形象、商业声誉的行为。3.乙方应当保证为甲方提供的客服座席稳定、专业、高效,同时不断完善对客服的培训与管理,避免出现各类因客月圆质量导致的网店交易纠纷。4.乙方有义务遵循甲方所指定客观问题进行回答,以免让顾客产生不必要纠纷。5.乙方应向甲方每周一提供上周客服工作并提交报表,汇总客服效率的KPI。第五条保密义务1.乙方同意将甲方提供的技术秘密、交易秘密、经营秘密、管理秘密以及其他商业秘密信息,未经甲方书面同意,不得泄露机密资料于任何第三人。2.甲方提供资料未作〃秘密”标示或标示不清的,乙方亦应本着谨慎、诚实的态度,采取必要、合理的措施,维护知悉或者持有的属于甲方或者虽属于第三方但甲方承诺有保密义务的技术秘密或者其他商...

1、当您付费下载文档后,您只拥有了使用权限,并不意味着购买了版权,文档只能用于自身使用,不得用于其他商业用途(如 [转卖]进行直接盈利或[编辑后售卖]进行间接盈利)。
2、本站所有内容均由合作方或网友上传,本站不对文档的完整性、权威性及其观点立场正确性做任何保证或承诺!文档内容仅供研究参考,付费前请自行鉴别。
3、如文档内容存在违规,或者侵犯商业秘密、侵犯著作权等,请点击“违规举报”。

碎片内容

客服外包合同

您可能关注的文档

确认删除?
VIP
微信客服
  • 扫码咨询
会员Q群
  • 会员专属群点击这里加入QQ群
客服邮箱
回到顶部