电脑桌面
添加小米粒文库到电脑桌面
安装后可以在桌面快捷访问

XXXX年度全省计算机协议供货公开招标方案VIP免费

XXXX年度全省计算机协议供货公开招标方案_第1页
1/18
XXXX年度全省计算机协议供货公开招标方案_第2页
2/18
XXXX年度全省计算机协议供货公开招标方案_第3页
3/18
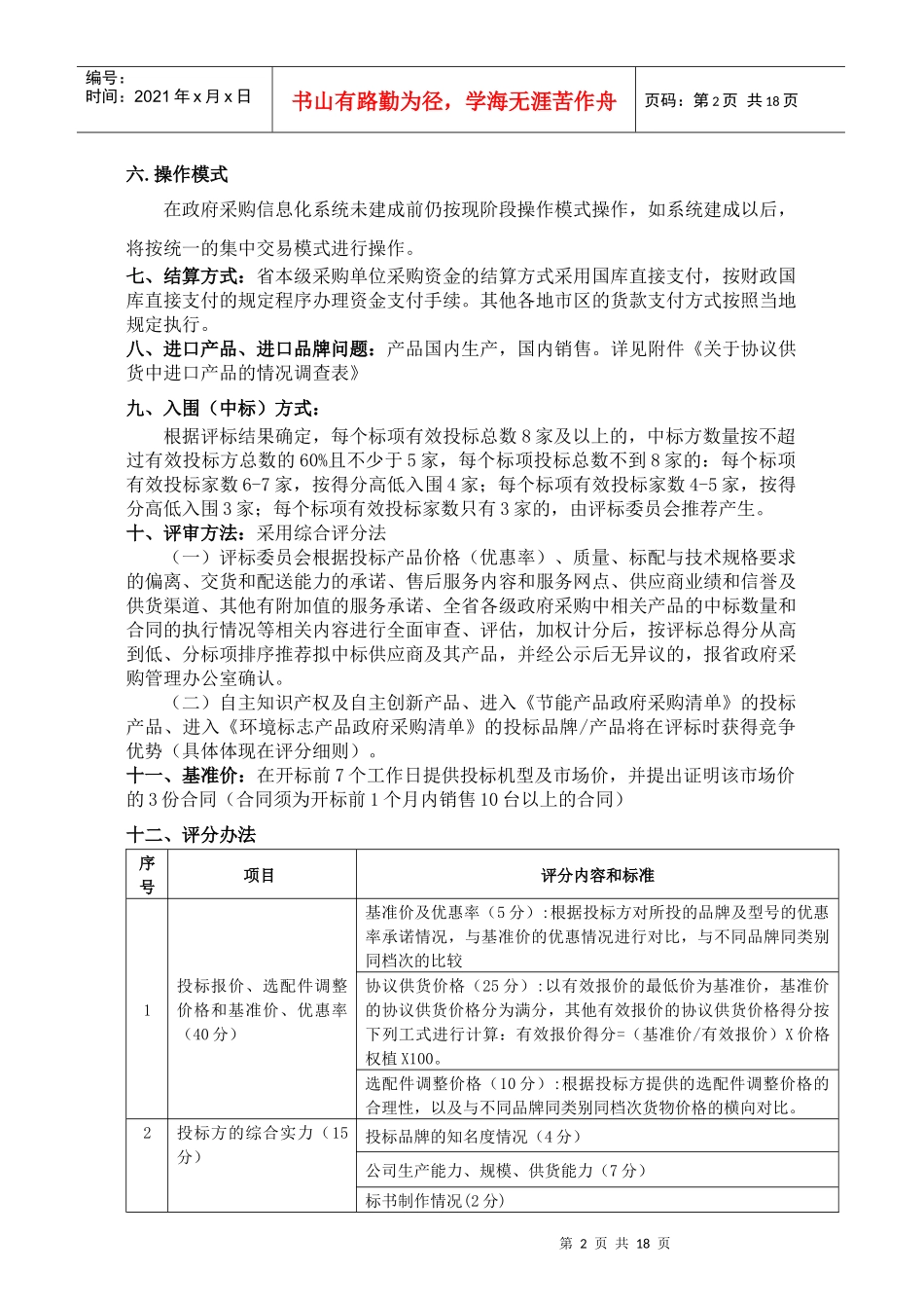
第1页共18页编号:时间:2021年x月x日书山有路勤为径,学海无涯苦作舟页码:第1页共18页2010年度全省计算机协议供货公开招标方案一、项目实施范围:浙江省省本级与省本级实现招标采购结果共享的各市县国家机关、事业单位和团体组织。二、采购限额:本次招标省本级限额为服务器每批采购数量在40台以下且金额40万(含)元人民币以下,其他各地市区按当地规定的限额标准执行(温州地区每批政府采购金额人民币30万(含)元以下)。三、采购方式:公开招标四、供应商投标资格(一)符合《中华人民共和国政府采购法》对投标主体的规定,并在中华人民共和国境内注册,具有独立法人资格,具有本项目供应及实施能力,符合、承认并承诺履行本招标文件各项规定的生产制造厂家,所提供的货物须为在我国境内合法销售的。(二)具有较强的本地化服务能力,在杭州市区(不含萧山、余杭)设有投标货物的售后服务机构或技术服务机构,非本地投标人应有常驻技术服务机构(投标时须出具原厂商针对本项目在当地的服务授权函原件,并附技术服务机构的相关资料)和人员及本项目的总协调人(总协调人必须由所投货物原厂商在职人员担当)。(三)本次投标不允许原厂商授权当地经销商参加。厂家需在投标文件中承诺价格低于市场价的且承诺留相应的利润点给供货商,不设上限。厂家推荐3-5家当地供货商为各地提供供货及售后等服务,在各地市须设有投标货物的授权代理供货服务机构或售后服务机构,能够独立承担招标文件规定的配送和服务要求。(四)具有信息化管理能力,若投标人投标时在浙江省未设立办事处的,在中标后须承诺在浙江省设立办事处,并由专人对政府采购协议供货网上交易进行报价及相关资料维护。(五)本项目不接受投标人以联合体方式参加投标,且同一投标单位不得代表两个品牌参加投标。五、供货商确定由厂家在投标时提供供货商名单,省本级3-5家,市、地3家,县级2家(如须进行竞价的须2家以上),确定中标后经各地财政部门或集采机构进行考察确定(或各地市科根据当地实际情况另行制定)。第2页共18页第1页共18页编号:时间:2021年x月x日书山有路勤为径,学海无涯苦作舟页码:第2页共18页六.操作模式在政府采购信息化系统未建成前仍按现阶段操作模式操作,如系统建成以后,将按统一的集中交易模式进行操作。七、结算方式:省本级采购单位采购资金的结算方式采用国库直接支付,按财政国库直接支付的规定程序办理资金支付手续。其他各地市区的货款支付方式按照当地规定执行。八、进口产品、进口品牌问题:产品国内生产,国内销售。详见附件《关于协议供货中进口产品的情况调查表》九、入围(中标)方式:根据评标结果确定,每个标项有效投标总数8家及以上的,中标方数量按不超过有效投标方总数的60%且不少于5家,每个标项投标总数不到8家的:每个标项有效投标家数6-7家,按得分高低入围4家;每个标项有效投标家数4-5家,按得分高低入围3家;每个标项有效投标家数只有3家的,由评标委员会推荐产生。十、评审方法:采用综合评分法(一)评标委员会根据投标产品价格(优惠率)、质量、标配与技术规格要求的偏离、交货和配送能力的承诺、售后服务内容和服务网点、供应商业绩和信誉及供货渠道、其他有附加值的服务承诺、全省各级政府采购中相关产品的中标数量和合同的执行情况等相关内容进行全面审查、评估,加权计分后,按评标总得分从高到低、分标项排序推荐拟中标供应商及其产品,并经公示后无异议的,报省政府采购管理办公室确认。(二)自主知识产权及自主创新产品、进入《节能产品政府采购清单》的投标产品、进入《环境标志产品政府采购清单》的投标品牌/产品将在评标时获得竞争优势(具体体现在评分细则)。十一、基准价:在开标前7个工作日提供投标机型及市场价,并提出证明该市场价的3份合同(合同须为开标前1个月内销售10台以上的合同)十二、评分办法序号项目评分内容和标准1投标报价、选配件调整价格和基准价、优惠率(40分)基准价及优惠率(5分):根据投标方对所投的品牌及型号的优惠率承诺情况,与基准价的优惠情况进行对比,与不同品牌同类别同档次的比较协议供货价格(25分):以有效...

1、当您付费下载文档后,您只拥有了使用权限,并不意味着购买了版权,文档只能用于自身使用,不得用于其他商业用途(如 [转卖]进行直接盈利或[编辑后售卖]进行间接盈利)。
2、本站所有内容均由合作方或网友上传,本站不对文档的完整性、权威性及其观点立场正确性做任何保证或承诺!文档内容仅供研究参考,付费前请自行鉴别。
3、如文档内容存在违规,或者侵犯商业秘密、侵犯著作权等,请点击“违规举报”。

碎片内容

XXXX年度全省计算机协议供货公开招标方案

确认删除?
VIP
微信客服
  • 扫码咨询
会员Q群
  • 会员专属群点击这里加入QQ群
客服邮箱
回到顶部